HomeMade

Pełna wersja: Trx na początek
Aktualnie przeglądasz uproszczoną wersję forum. Kliknij tutaj, by zobaczyć wersję z pełnym formatowaniem.
Stron: 1 2 3 4 5 6 7 8 9
Czy może mi ktoś wytłumaczyć wyższość zastosowania podwójnej przemiany w tym urządzeniu nad pojedynczą? Czy chodzi o obsłużenie wyższych pasm KF?
Witam!

Mam pytanie do @SP6PNO, jak oceniasz prędkość działania rozwiązania z tym wyświetlaczem? Z tego co widziałem, to każdą zmianę widać jak na zwolnionym filmie dlatego zastanawiam się nad zastosowaniem wyświetlacza NEXTION.

Darku, podwójna przemiana pozwala na uzyskanie dobrego sygnału bez zakłóceń wynikających głównie z niepożądanych produktów mieszania.

Dla pojedynczej przemiany częstotliwości pośredniej i heterodyny powinny być dobierane starannie ale każdy mieszczacz, ze swojej natury, ma tendencję do produkowania oprócz podstawowej częstotliwości na której nam zależy np. 3.7MHz (sygnał użyteczny Fu) +5.3MHz (heterodyna Fh) = 9MHz (pośrednia Fp) również i taki produkt: 9MHz (pośrednia) = 15.9MHz (3*Fh) - 6.9MHz (sygnał niepożądany).
Jeśli na 6.9MHz działa silna stacja broadcast to, zapewne, jakiś jej stłumiony sygnał dotrze do mieszczacza i zmieszany, jak w przykładzie, z trzecią harmoniczną heterodyny da w odbiorniku niepożądanego "ptaszka".

Proste mieszacze "produkują" na wyjściu oprócz sygnałów sumacyjnych i różnicowych także całe spektrum sygnałów związanych z wilokrotnościami heterodyny i sygnału odbieranego Nieliniowość mieszacza, która jest jego podstawą działania, bo dzięki temu pojawiają się produkty mieszania, jest jednocześnie jego wadą bo oprócz żądanych produktów przemiany pojawiaja się też niepożądane.

Niektóre konstrukcje bardziej zaawansowanych mieszaczy mają budowę np. symetryczną co eliminuje np. produkty wynikające z parzystych wielokrotności sygnałów ale nie usuwa składowych nieparzystych jak w w/w przykładzie.

Podwójna przemiana pozwala z jednej strony na 'rozsunięcie' produktów mieszania aby nie wpadły w zakres drugiej pośredniej ale także pozwala na zwiększenie wzmocnienia toru pośredniej bo wzmocnienie podzielone jest między dwie różne częstotliwości. Wzmacniacz pośredniej o dużym wzmocnieniu na jednej częstotliwości będzie miał tendencję do wzbudzeń.

Wybór pierwszej pośredniej powyżej zakresu KF daje następujący efekt:
mając np. pierwszą pośrednią 45MHz stosujemy przy odbiorze w paśmie 3.5-28MHz heterodynę o wartości od 48.5MHz do 73MHz a proces przemiany to: '48.5-73'MHz (Fh) - '3.5-28'MHz (sygnał odbierany) = 45MHz (I pośrednia).
Drugi, największy produkt przemiany, będący różnicą sygnału odbieranego i heterodyny - tzw. 'lustro' to oczywiście: '93.5-118'MHz (sygnał użyteczny) - '48.5-73'MHz (Fh) = 45MHz (I pośrednia).
Ryzyko, że będziemy odbierać niepożądane sygnały z pasma 93.5-118MHz jest niewielkie tym bardziej, że bardzo łatwo jest wytłumić ten zakres częstotliwości prostym filtrem dolnoprzepustowym na wejściu odbiornika.
Dodatkowo, symetryczne mieszacze zastosowane w uBITX eleiminują większość składowych parzystych w procesie mieszania.

Zwykle na filtr w obwodzie pierwszej przemiany nie ma wysokich wymagań, jego pasmo może być dość szerokie a stromość zboczy może być niewielka (w porównaniu np. do filtra kwarcowego) bo porodukty mieszania są zwykle mocno od siebie rozdzielone w zakresie częstotliwości. Ceramiczny/kwarcowy filtr pierwszej przemiany w uBITX ma 15kHz szerokości ale mógłby być zrobiony również jako wielosekcyjny filtr pasmowy z elementów dyskretnych L,C.

L.J.
Dziękuję Leszku za wyjaśnienie.
(05-02-2020 11:39)SP6FRE napisał(a): [ -> ]Mam pytanie do @SP6PNO, jak oceniasz prędkość działania rozwiązania z tym wyświetlaczem? Z tego co widziałem, to każdą zmianę widać jak na zwolnionym filmie dlatego zastanawiam się nad zastosowaniem wyświetlacza NEXTION.

Właśnie taki wyświetlacz mam zamontowany w swoim uBITXie. Dokładnie jest to model NX2432T024, 2.4" TFT 320 x 240. Nie zauważam żadnych opóźnień, obsługa jest wygodna i przyjemna. Nie wiem jak będzie zachowywał się s-meter bo go jeszcze nie zbudowałem.
Jeżeli chcesz przetestować ten ekran, a nie masz ochoty kupować kota w worku, to mogę podesłać Ci egzemplarz to testów, tylko niestety jest to egzemplarz z nie działającym dotykiem (taki dostałem z Chin, a nie chciało mi się bawić w reklamacje, więc leży z szufladzie).
Hej.
Wygląda na to ze uporałem sie do końca z ulepszeniami uBitx w wersji z wyświetlaczem LCD 2x16.
Tak jak wspominałem wcześniej, dorobiłem automatykę i S-Metr, oraz akustyczny filtr CW.
Teraz jeszcze poprawiłem nadawanie CW -rezygnowałem z analogowego odczytu dźwigni i zastosowałem cyfrowy poprzez wcześniej dołożony expander PCF8574.
Schemat niewiele się zmienił w stosunku do tego co publikowałem ostatnio. Jedyna zmiana sprzętowa to przełączenie klucza CW na bity 1 i 2 ekspandera PCF8574. Na płytce są wyprowadzone wszystkie bity, wystarczy dołożyć pinheader.
Reszta to zmodyfikowany kod Arduino do tej przeróbki.
Jeśli podczas eksploatacji nie napotkam na jakieś problemy, to zakończę przeróbki i zajmę się wersją z wyświetlaczem graficznym.
Aktualny kod w załączeniu, trzeba tylko zaopatrzyć się w bibliotekę pcf8574, aby się skompilowało.
ponieważ kod jest przerabiany z oryginału, jest nieco zabałaganiony, w wolnej chwili spróbuję go nieco uporządkować.

Co do filtru pierwszej pośredniej to element wygląda na filtr a nie kwarc - przynajmniej ma 3 nóżki Smile.

Radio dość przyjemne. Można mieć wiele satysfakcji z pracy na nim,a koszt zestawu i dodatkowych elementów - obudowa i udoskonalenia nadal nie przekracza 500.- PLN. Pracy nie wiele aby złożyć radio w typowej obudowie radio i dołożyć ulepszenia.
Oczywiście niema sensu porównywać z fabrycznymi radiami za kilka tysięcy zł. To inna półka zwłaszcza cenowa.
[attachment=15950]
Szybkie pytanie. Dorabiam s-meter według przepisu KD8CEC.
[attachment=15951]
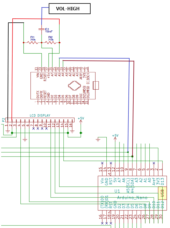
Czy dobrze rozumiem, że VOL-HIGH na tym schemacie to gorąca żyła gniazda antenowego? A jeżeli nie, to gdzie tego szukać. Obejrzałem schemat ubitx (wersja 5) i zgłupiałem.
VOL-HIGH to na schemacie ubitx v5 chyba VOL-H tak na 99% tam chyba jest podłączony potencjometr do regulacji poziomu m.cz.

PS Chętnie kupię samą płytkę v5 bez obudowy jak kogoś korci aby się pozbyć info na pw
Potwierdzam.
Vol-H to sygnał brany ze skrajnego styku potencjometru głośności.
Gdy suwak jest bliżej tego styku to głośność jest większa.
(19-12-2019 18:18)SP5IOU napisał(a): [ -> ]BFO można ustawiać na jako.ść odbioru SSB, ale musi być dobra na obydwu wstęgach.
Jeśli to będzie OK to i nadawanie będzie w porządku.
Można to ustawić "na ucho". Nie są potrzebne przyrządy.
Wystarczą dobrze odbieralne stacje na 80m do ustawienia dolnej wstęgi i na 14Mhz (z tym trudniej o tej porze roku) - USB.
Ewentualnie udać się do klubu, lub znajomego krótkofalowac i ustawić na odbiór sygnału z jego transceivera nadawanego choćby na sztuczne obciążenie. Z taką pomocą można będzie sprawdzić też nadawanie.

Jeśłi sygnał jest niezrozumiały, to najprawdopodobniej BFO stoi w środku filtru a nie na zboczu.
Ten filtr kwarcowy w UBitx jest dość ostry.

Dokładam schemat i projekt płytki do moich rozszerzeń audio, zmodyfikowany firmware.
Płytkę tak zaprojektowałem, aby móc ją wyfrezować na maszynce CNC frezem 0.5mm.
Płytkę w ostatniej wersji, tej która zamontowana jest w radiu wykonałem właśnie metodą frezowania.
Załączony projekt jest poprawiony. Dodałem 2 PR-ki i pustą powierzchnię zapełniłem "uniwersalką", do dalszych rozszerzeń.
Wszystko działa fajnie, choć zamierzam jeszcze przerobić oprogramowanie klucza elektronicznego co będzie sie wiązało z drobną zmianą połączeń.
Wkrótce dołożę film jak działa nowe audio wraz z filtrem CW.

Miejsce na modyfikacje uzyskałem montując w obudowie C-ownik z blachy aluminiowej.
Wchodzi on "na wcisk" opierając się na brzegach podstawy obudowy i na wszelk,i wypadek przykręcony dwoma blachowkrętami.

Przedróbka sterownika (raduino)

Dla ciekawskich płytka wykonana metodą mechaniczną - frezowana frezem 0.5mm.
Użycie tego freza umożliwia wykonanie płytki bedz zmian narzędzia. Otwory różnej średnicy są frezowane a na koniec płytka przycięta frezem.
Trochę trwa, ale dość wygodne.
Można tą metodą wykonać też płytkę dwustronną, tylko trzeba przewidzieć dwa otwory prowadzące po przekątnej, aby móc właściwie ustawić odwróconą płytkę.

płytkę oraz otwory w obudownie wykonywałem obrabiarką CNC3018Pro - dostępna na Ebay, Amazon i innych internetowych sklepach.

Zamierzam jeszcze dołożyć jeden wspornik a na nim akumulator litowy, układ ładowania etc.
Powstanie dość zgrabne, niewielkie i lekkie radio bateryjne, które nie boi się niedopasowanych anten.

Bardzo ładnie wygląda ta płytka . CNC3018Pro po modernizacji czy soute ? Naczytałem się , że ten model trudno wypoziomować , że wrzeciono ma duże "bicia" osiowe i zniechęciłem się do jej kupna . Twoja płytka przeczy tym opiniom o obrabiarce .
Pozdrawiam
Witam!

W sąsiednim wątku zaczynam opisywać moją przygodę z uBITX.
Dostałem zaprojektowane przeze mnie płytki transceivera i zacznę go powoli montować opisując postęp prac.

[attachment=15978]

Większa płytka ma rozmiar 130x77mm i zawiera wszystko poza wzmacniaczem nadajnika, który jest na mniejszej płytce.
Układ elementów smd jest dość gęsty i stanowi największe wyzwanie przy montażu tym bardziej, ze oko już nie ostrzy jak dawniej ;-)

W oryginalnym schemacie wprowadziłem drobne zmiany bez zmiany istoty rozwiązania ale przede wszystkim dodałem na wejściu odbiornika ARW z dynamiką do ok. 50dB bo podstawowy układ uBITX nie ma ARW.
Mając ARW będę mógł także zaprogramować pomiar sygnału S a zapewne kiedyś zastosuję wyświetlacz kolorowy z ekranem dotykowym.

Automatyka i generator sygnału (SI5153) są systematycznie opisywane we wskazanym wątku i tam zamierzam ten temat rozwijać.
Montaż i uruchomienie odbywać się będzie blokami z wyjaśnieniem zasady działania montowanej części układu oraz z pomiarami statycznymi i za pomocą analizatora.

L.J.
Stron: 1 2 3 4 5 6 7 8 9
Przekierowanie