Witam. Czeka Kolegę montaż SMD,procesora STM i pozostałych elementów.
Następny etam to wczytanie oprogramowania procesora.
Pozdrawiam i powodzenia
(22-08-2015 17:16)SP4EIB napisał(a): [ -> ]Witam. Czeka Kolegę montaż SMD,procesora STM i pozostałych elementów.
Następny etam to wczytanie oprogramowania procesora.
Pozdrawiam i powodzenia
Kolega z Olsztyna jak ja może bym mógł liczyć na pomoc jak by co?
Tak Mamy taką małą grupę Home- Made w Olsztynie.Spotykamy się raz w tygodniu.
Proszę ewentualnie o kontakt na PW.
Rachu ciachu 4 dni na zbieranie odwagi w lutowaniu STM i działa od pierwszego kopa

. Teraz zbieranie elementów na część RF.
[
attachment=10251] [
attachment=10252]
Jakaś stara ta wersja softu.najnowsza to 219/19.
Ale gratuluję.
To się przeprogramuje i tak nie podziała bez RF.
(22-08-2015 13:17)SP2GNB napisał(a): [ -> ]Można - trzeba podać napięcie na listwę UI. Nie chcę wprowadzić w błąd (trochę dawno to robiłem) - do oryginalnej wersji v.4 podłączałem pin 30=GND; pin 29=8V. Dało się programować i bawić...
Jak w innych wersjach - nie wiem.
Ja podłączałem pin 30=GND a 28=5V i tez zaprogramowałem.
Ja dopiero zabieram się za lutowanie i zamawianie części...
Gdyby ktoś się chciał dołączyć do zamówienia proszę o kontakt...
Witam...
Ponieważ nigdy nie bawiłem się w nawijanie rdzeni, chciałem zapytać Was, po pierwsze czy jest gdzieś dostępna instrukcja jak nawinąć rdzenie do M0NKA?
Na stronie widzę tylko zdjęcia i indukcyjności, nie widzę średnicy drutu, liczby zwoi....
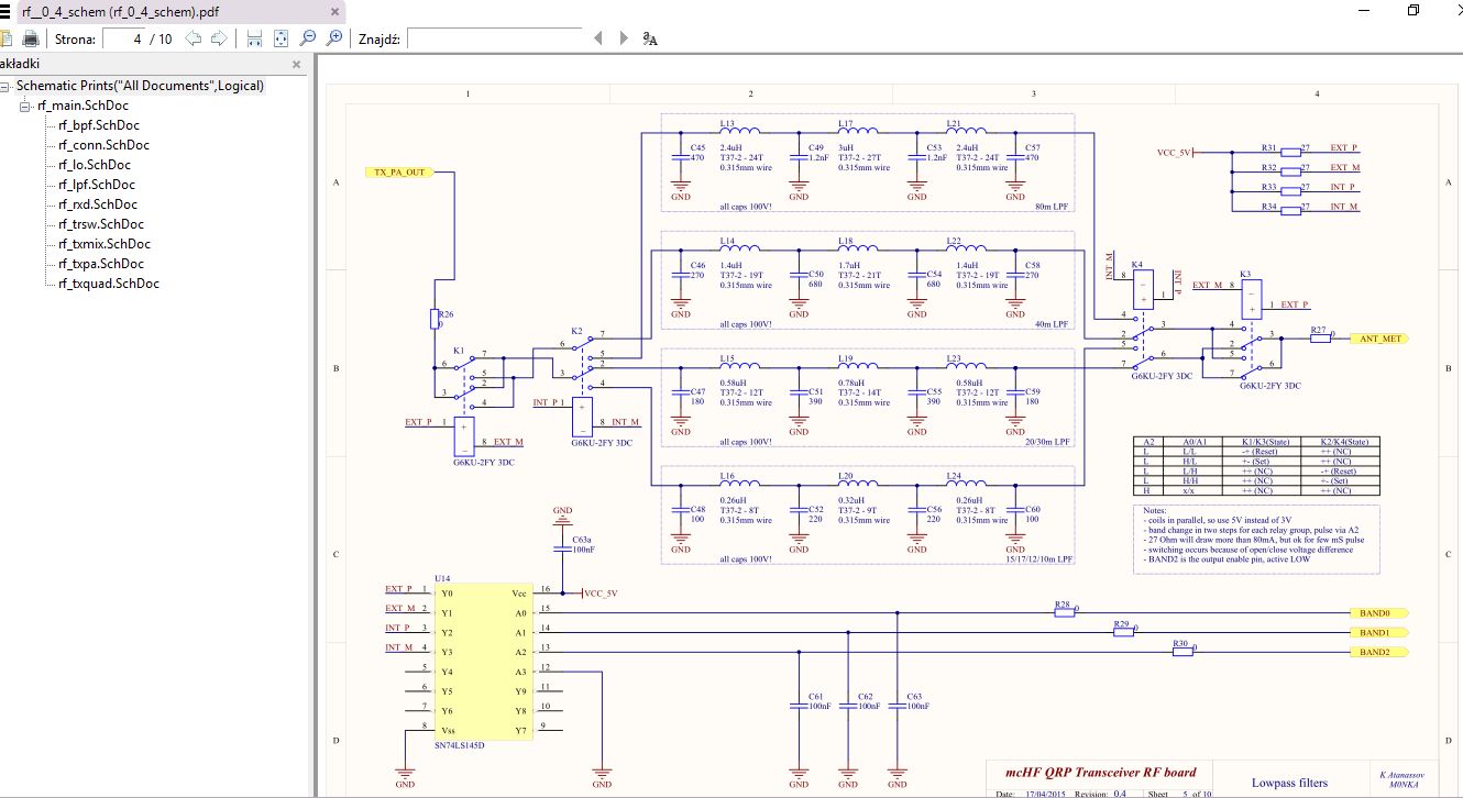
W schemacie całego RF jest wszystko opisane.
Ja utknąłem na kondensatorach czy muszą być 100V? no i brak dławików oraz trochę układów.
[
attachment=10296]
Tak tak, mam już rdzenie i przewody, dzisiaj będę kręcił druta

Natomiast co do dławików i kondensatorów zostawiam sobie to na przyszły tydzień....
Wydaje mi się zasadne (a nie mam o tym pojęcia) że są na 100V, przy mniejszym napięciu mogą dostać przebicia a gdzieś czytałem że ptorafi tam być pod 80V....Ale mogę się mylić.
(11-09-2015 7:07)SQ4KDI napisał(a): [ -> ]W schemacie całego RF jest wszystko opisane.
Ja utknąłem na kondensatorach czy muszą być 100V? no i brak dławików oraz trochę układów.
Tak jest opisane, ale liczyłeś liczbę zwojów na zdjęciach i porównywałeś do tych z rysunku???
Jak dla mnie to się nie zgadza....TransformatoryPWR/SWR tak ale LPF nie...mają różne ilości zwojów...
I teraz nie wiem czy nawijać zgodnie z rysunkiem czy ze zdjęciami...
Przemek