HomeMade

Pełna wersja: Transceiver wg. M0NKA
Aktualnie przeglądasz uproszczoną wersję forum. Kliknij tutaj, by zobaczyć wersję z pełnym formatowaniem.
Witam
Moje enkodery co drugi dołek są puste.
Brak si570 to cyfry świecą na czerwono.jak ustawimy krok 100Hz to zapala się cyfra na czerwono od 100Hz.
Ustawimy krok 100KHz to cyfra od 100KHz zapala się na czerwono przy kręceniu.
Itd i itp.
Dziekuje za odpowiedz.
No cóż będę budował po kolei i patrzył co się dzieje.
Ostatnie pytanie:
Czy schemat HF v03 rożni się czymś od płyty v04 albo jest tylko kosmetyka PCB lub inne położenie elementów?
Płytki dostałem UI v.03 a HF v.04 a wszystkie dostępne schematy są v.03
Przepraszam ze wam zabieram cenny czas a wiem ze jesteście lata świetlne przede mną i rozważacie ważniejsze sprawy.
Z góry dziękuje Mirek
Mirku,
Napisz do Chrisa, podeśle Ci właściwe schematy albo wrzuci na stronę.
Witam.
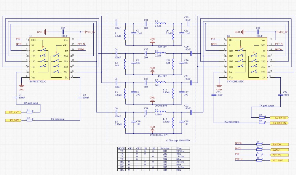
Mirku, między płytkami rf jest różnica w części schematu Bandpass Filters strona 2.
W mojej nie ma polaryzacji wejść piny 7,9 U1 i wyjść piny 7,9 U2.
W nowszej wersji ta polaryzacja jest na płytce.
To ten fragment po lewej na dole załącznika.

[attachment=9034]


Tu załącznik wcześniejszej wersji.
[attachment=9035]
Dziękuje za pomoc ,postaram się uważać przy montażu.Myślałem ze któryś z kolegów ten temat już przerobił.
Jeżeli jest cisza to znaczy ze schemat i płytka pasują.
Zwrócę uwagę na miejsca które wymienił Kolega Andrzej.
I do dzieła :-).
Wczoraj montowałem tor wzmacniacza audio i przetwornik A/D.
Bardzo dziękuje i pozdrawiam.
Mirek.
"P.S"
A tak poza tematem,tego wyświetlacza dotykowego nie da się aktywować?
Za mało pamięci czy mocy obliczeniowej w procesorze?
Tam po prawo na dole też dołożone są kondensatory których u mnie nie ma.
Może są na nowej płytce.
.....
Trudno, niech już zostanie tylko 20W ... Wink

Na wszystkich pasmach oddaje równo?
.....
Artur widzę projekt ostro idzie do przodu, rozwiązanie przodu radia bardzo fajne , podoba mi się bardzo czekam z niecierpliwością na finał :-) , kibicuje wszystkim który bujdą to maleństwo.

Pozdrawiam

Andrzej
Przekierowanie