Odpowiedz 
 
Ocena wątku:
  • 10 Głosów - 4.6 Średnio
  • 1
  • 2
  • 3
  • 4
  • 5
HUSAREK - nowa homodyna dla "każdego"
SP4LVC Offline
Bogdan sk
*****

Liczba postów: 761
Dołączył: 10-07-2009
Post: #791
RE: HUSAREK - nowa homodyna dla "każdego"
Mam projekt PCB wykonany przez Józka SP9HVW i wg niego robiłem swoją płytkę. Myślę, że jak do niego napiszesz to też otrzymasz taki ,,prezent". Ja nie jestem upoważniony do rozpowszechniania.

Bogdan
(Ten post był ostatnio modyfikowany: 28-05-2015 22:15 przez SP4LVC.)
28-05-2015 22:15
Znajdź wszystkie posty użytkownika Odpowiedz cytując ten post
SP9HVW Offline
Józef
***

Liczba postów: 158
Dołączył: 14-06-2010
Post: #792
RE: HUSAREK - nowa homodyna dla "każdego"
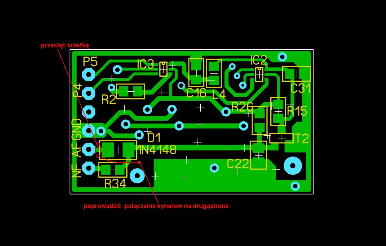
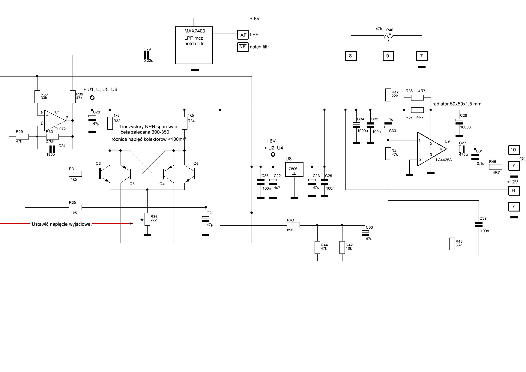
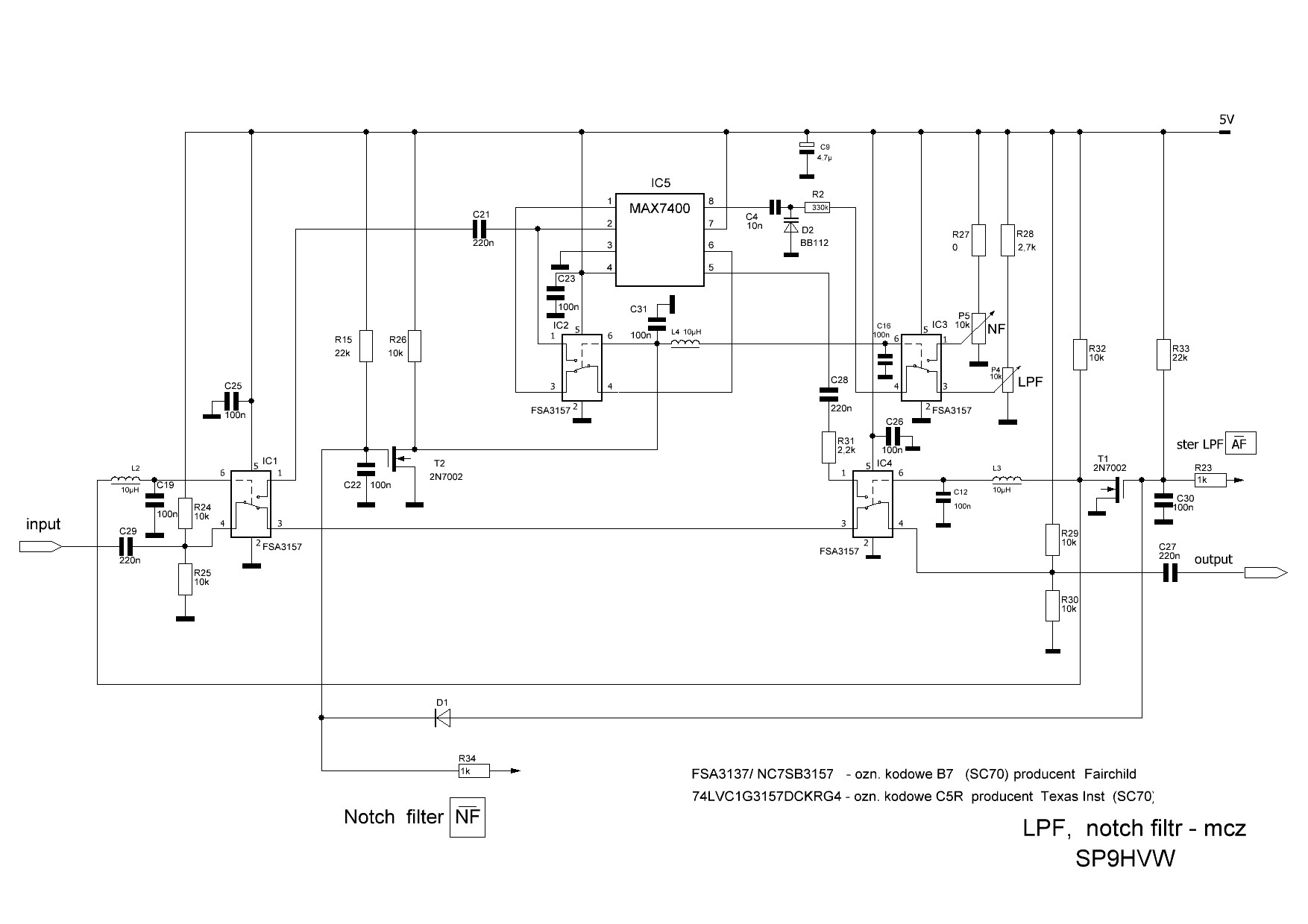
W układzie pracuje układ MAX7400 którym można płynnie regulować pasmo mcz. od strony górnych częstotliwości 4kHz do 500Hz. MAX7400 najlepiej pracuje poprzedzony filtrem mcz LC. Wstawiamy go na module automatyki pomiędzy wyjście audio z układu U1 n.7 i potencjometr reg. mcz R1 . Tłumienie przełącznika w paśmie przenoszenia gdzie zastosowano FSA3157 jest bardzo małe i wynosi około 0,2 dB.Układ szczególnie jest pomocny wtedy kiedy sygnał jest > 200mVpp - szumy MAX7400 są pomijalne a można wyciąć silne stacje pracujące z boku. Notch z wykorzystaniem MAX7400 wycina sygnały do poziomu -35dB. Włączenie lpf lub notcha następuje poprzez podanie stanu niskiego z sterownika. Układ bez podania sterowania pracuje jako bypas. W związku zainteresowaniem kolegów układem dopracuje PCB i opublikuje .Varicap D2- dioda w obudowie TO92 lub dowolna dioda z starego tunera AM np. radia samochodowego np BB112, BB512, 1SV149, BB510. Błąd na PCB i propozycja jak poprawić.


Załączone pliki Miniatury
İmage İmage İmage İmage

.pdf  MAX 7400, lpf notch.pdf (Rozmiar: 83.92 KB / Pobrań: 1253)
.jpg  PCB- C2.JPG (Rozmiar: 88.57 KB / Pobrań: 2693)
.pdf  PCB pop C1.pdf (Rozmiar: 204.23 KB / Pobrań: 1020)
(Ten post był ostatnio modyfikowany: 05-10-2015 13:16 przez SP9HVW.)
28-05-2015 23:21
Znajdź wszystkie posty użytkownika Odpowiedz cytując ten post
SP4LVC Offline
Bogdan sk
*****

Liczba postów: 761
Dołączył: 10-07-2009
Post: #793
RE: HUSAREK - nowa homodyna dla "każdego"
Panowie pomóżcie, bo chyba zabrnąłem w ślepą uliczkę i kończą mi się pomysły. W jaki sposób skonfigurować HRD lub Loggera32, aby Husarek dostawał z komputera komendę przełączenia w opcje PTT lub CW? Kombinuję jak koń pod górę ale na wyjściach Adamowego konwertera po układzie Adum 1200 nie mam żadnych zmian poziomów na liniach RTS i DTR. TXD i RXD pracuje, bo CAT działa. To już chyba dla mnie za mądre, sorry.

Bogdan
30-05-2015 0:26
Znajdź wszystkie posty użytkownika Odpowiedz cytując ten post
SP2JQR Offline
Henryk
*****

Liczba postów: 1,528
Dołączył: 23-08-2009
Post: #794
RE: HUSAREK - nowa homodyna dla "każdego"
Dziś zgodnie ze wcześniejszą obietnicą przedstawiam projekt poprawienia dynamiki odbiornika Husarka o około 20dB.
Udoskonalenie polega na:
1. obniżeniu wzmocnienia płytki homodyny o 20dB poprzez wymianę dwóch rezystorów SMD.
2. wstawieniu pomiędzy płytkę homodyny a płytkę ARW (uwzględniając obwody komutacji N/O) dodatkowego filtru oraz szeregowo za nim dodatkowego wzmacniacza kompensującego brakujące wzmocnienie zdjęte w homodynie.

Całość została wykonana jako trzy moduły. W pierwszym znajduje się dolnoprzepustowa część filtru o paśmie przepuszczania od zera do 3,3kHz.
W drugim znajduje się górnoprzepustowa część filtru o paśmie przepuszczania powyżej 200Hz. Ze względu na możliwość wniknięcia do cewek obcego pola magnetycznego oba moduły filtru zostały umieszczone w dwóch oddzielnych ekranach.
Tu można kupić bardzo podobne ekrany magnetyczne:
http://telto.nazwa.pl/sklep/product_info...ts_id=7498
Filtr został podzielony na dwie części wyłącznie ze względu na wielkość dostępnych ekranów magnetycznych.
Rezystor dopasowujący filtru R1 został umieszczony przy wtyku od strony homodyny, rezystor R2 znajduje się w module filtru 200Hz.

Dodatkowy wzmacniacz nie wymaga ekranowania i stanowi trzeci moduł.
Opcjonalnie wzmacniacz został wyposażony w możliwość podłączenia ARW.
ARW nie powinno pracować w całym zakresie, tylko włączać się przy poziomie powyżej S9+20dB, wtedy wskazania S-metra poniżej tych wartości nie zostaną naruszone. Zasadniczo zadaniem tego dodatkowego ARW jest zapobieżenie kompletnemu przesterowaniu radia przy lokalnej łączności (np. gdy w czasie normalnej łączności z dalszą stacją odezwie się ktoś na tym samym polu biwakowym, kompletnie przesteruje radio i będzie całkiem niezrozumiały). W normalnych sytuacjach dodatkowe ARW nie jest potrzebne.
Trzeba też pamiętać, że przy bardzo dużym sygnale dodatkowe ARW też wnosi swoje zniekształcenia - za duży sygnał dla liniowej pracy feta, ale są one znacznie mniejsze niż przy przesterowaniu odbiornika i możliwa jest łączność.
U mnie na ten moment dodatkowe ARW jest wyłączone poprzez podłaczenie wejścia ARW do masy.

Projekty płytek są zrobione wyłącznie do ręcznego wiercenia otworów. Średnica otworów (20milsów) jest tak dobrana, aby czubek wiertła 0,9mm trafiał dokładnie w środek. Otwory projektowane z docelową średnicą ze względu na mniejszą średnicę czubka wiertła mogłyby zostać ręcznie wywiercone niedokładnie.
Jeśli ktoś chce wykonać płytki fabrycznie musi przerobić projekt i dostosować do posiadanych elementów z docelowymi średnicami otworów.
Moje ekrany magnetyczne ¶óżnią się minimalnie od tych podanych w linku, ale różnica jest tak mała, że wystarczy dopiłować płytkę i bez zmiany projektu wszystko powinno się zmieścić.
Jeszcze jedna ciekawostka odnośnie projektu płyek z cewkami filtru.
Cewki są tak połączone, aby prąd płynął przez uzwojenia w przeciwną stronę.
Wówczas jeśli nawet jakieś resztki pola magnetycznego pokonają ekran, to zakłócenia od tego pola będą zniwelowane.
Dokumentacja przeróbek:
.rar  Roofing filter do Husarka.rar (Rozmiar: 259.06 KB / Pobrań: 1332)

Po takim przerobieniu radia zapomniałem o gadającym Chińczyku, a i słuchanie podczas zawodów jest jeszcze lepsze.
Zapodany filtr ze względu na bardzo dobre parametry może się też stać składnikiem innego radia homodynowego jako filtr bazowy, lub też jako porządny filtr czyszczący w torze m.cz.odbiornika superheterodynowego wysokiej klasy.
(Ten post był ostatnio modyfikowany: 10-06-2015 19:55 przez SP2JQR.)
10-06-2015 19:15
Znajdź wszystkie posty użytkownika Odpowiedz cytując ten post
SP4LVC Offline
Bogdan sk
*****

Liczba postów: 761
Dołączył: 10-07-2009
Post: #795
RE: HUSAREK - nowa homodyna dla "każdego"
Jako, że powoli zabieram się za tę przeróbkę przeglądając dokumentację odkryłem drobną nieścisłość. Warstwa opisowa rysunku PCB filtru na 200 Hz podaje wartości dławików 160 mH. Jak ustaliliśmy z autorem, wynikło to z nazewnictwa elementu (160 mH), jaki został użyty do projektowania płytki i tak już zostało. Mają tam siedzieć nieprzerabiane dławiki o indukcyjności 1 H. Henryk w najbliższym wolnym czasie ma dokonać stosownych poprawek. Trzeba zmienić nazwę elementu w bibliotece symboli - elementów. Z ostatniej chwili - płytki już się kąpią. Zostało jeszcze tylko zmusić się do nawinięcia dławików, a potem to już sama przyjemność.


Załączone pliki Miniatury
İmage

Bogdan
(Ten post był ostatnio modyfikowany: 12-06-2015 14:35 przez SP4LVC.)
12-06-2015 10:23
Znajdź wszystkie posty użytkownika Odpowiedz cytując ten post
SP2JQR Offline
Henryk
*****

Liczba postów: 1,528
Dołączył: 23-08-2009
Post: #796
RE: HUSAREK - nowa homodyna dla "każdego"
Błąd powstał w wyniku przekopiowania gotowego elementu z innego projektu, jak będę miał wolny czas to przerobię nazwę elementu.
(Ten post był ostatnio modyfikowany: 15-06-2015 15:58 przez SP2JQR.)
12-06-2015 15:15
Znajdź wszystkie posty użytkownika Odpowiedz cytując ten post
SP4LVC Offline
Bogdan sk
*****

Liczba postów: 761
Dołączył: 10-07-2009
Post: #797
RE: HUSAREK - nowa homodyna dla "każdego"
Najgorsze chyba mam za sobą. Myślałem, że podgonię robotę, ale nocne kibicowanie naszym siatkarzom dawało się cały dzień we znaki - szczególnie nawijanie i strojenie cewek szło strasznie ,,pod górkę". To już nie te lata, kiedy po południu zaczynało się od trawienia płytki do Bartka, a rano już działał. Oczywiście cała noc była nie spana. Kiedyś to człowiek miał ,,powera". Na fotce kluczowy zestaw elementów, wraz z obudowami, o których pisał Henryk. Płytki na szczęście wchodzą do środka - tego obawiałem się najbardziej. Jeśli jutro nie zajdą nieprzewidziane okoliczności to może wieczorkiem będę już słuchał Husarka po poprawkach.
No i niestety - bardzo chciałem, ale nie zdążyłem. Zajęcia w QRL-u potrwały dłużej niż planowałem, a jak się później okazało najwięcej czasu zajmuje wyszukiwanie elementów. Filtry i wzmacniacz złożone - pozostało okablowanie z wtyczkami, włożenie w obudowy ekranowane i ,,obstalowanie" tego mechanicznie w radiu. Przy okazji zabawy w SMD stwierdzam, że czeka mnie chyba wizyta u pana okulisty w celu wymiany okularów. Oczy lecą z roku na rok.


Załączone pliki Miniatury
İmage İmage

Bogdan
(Ten post był ostatnio modyfikowany: 14-06-2015 23:46 przez SP4LVC.)
13-06-2015 22:21
Znajdź wszystkie posty użytkownika Odpowiedz cytując ten post
SP4LVC Offline
Bogdan sk
*****

Liczba postów: 761
Dołączył: 10-07-2009
Post: #798
RE: HUSAREK - nowa homodyna dla "każdego"
No i montaż dobiegł do szczęśliwego finału. Chińczyka na 7 Mhz nie ma - nawet przy załączeniu 12 dB wzmacniacza. Popróbuję posłuchać jeszcze w pileup-ach i stacji nadających blisko siebie. Z relacji Henryka wynika, że da się słuchać mocnych stacji oddalonych od siebie dosłownie o kilka kiloherców. Na zdjęciach zamontowane filtry, a w głębi w plątaninie kabli płytka wzmacniacza zamocowana pionowo. Heniu dzięki za fajny pomysł i inicjatywę w tym temacie. Gadający chińczyk sprawiał kłopoty niemal wszystkim Husarkowiczom. Dzięki tej przeróbce kłopot zniknął, a przy okazji poprawia się odporność na przesterowanie silnymi sygnałami.


Załączone pliki Miniatury
İmage

Bogdan
(Ten post był ostatnio modyfikowany: 17-06-2015 23:41 przez SP4LVC.)
17-06-2015 23:41
Znajdź wszystkie posty użytkownika Odpowiedz cytując ten post
SP2JQR Offline
Henryk
*****

Liczba postów: 1,528
Dołączył: 23-08-2009
Post: #799
RE: HUSAREK - nowa homodyna dla "każdego"
Proponuję teraz intensywnie nasłuchiwać w różnych sytuacjach propagacyjnych, może jakieś jeszcze wnioski będą do dalszego poprawiania tej i tak już bardzo dobrej konstrukcji ( nawet bez przeróbek).
Szczególnie polecam nasłuchy na 7MHz w górnej części pasma w pobliżu stacji radiofonicznych oraz w paśmie 14MHz, gdzie chyba najbardziej daje się odczuć różnicę przy słuchaniu słabego DXa, gdy jednocześnie ktoś wypali lokalnie.
18-06-2015 10:10
Znajdź wszystkie posty użytkownika Odpowiedz cytując ten post
SP4LVC Offline
Bogdan sk
*****

Liczba postów: 761
Dołączył: 10-07-2009
Post: #800
RE: HUSAREK - nowa homodyna dla "każdego"
Nasłuchy nocne potwierdziły skuteczność przeróbek. W załącznikach plik z pasma 7 MHz z godz. 00:00 ( w dwóch częściach - w całości nie dał się załączyć) nagrywany na maksymalnej czułości radia. Antena wisi nad blokiem i słychać dużo śmieci od sąsiadów. Nagranie zaczyna się i kończy na częstotliwościach stacji broadcastingowych (powyżej naszego zakresu). W trakcie przestrajam się po paśmie i co najważniejsze ani śladu gadającego chińczyka. Drugie nagranie - dla odpocznienia uszu pasmo 80 m z włączonym tłumikiem antenowym -12 dB z godz. 23:45.


Załączone pliki
.mp3  40 m 1.mp3 (Rozmiar: 1.49 MB / Pobrań: 1060)
.mp3  40 m 2.mp3 (Rozmiar: 1.71 MB / Pobrań: 971)
.mp3  80 m tłumik -12dB godz.23.45.mp3 (Rozmiar: 1.94 MB / Pobrań: 1068)

Bogdan
(Ten post był ostatnio modyfikowany: 19-06-2015 0:40 przez SP4LVC.)
19-06-2015 0:21
Znajdź wszystkie posty użytkownika Odpowiedz cytując ten post
Odpowiedz 


Skocz do:


Użytkownicy przeglądający ten wątek: 3 gości