Odpowiedz 
 
Ocena wątku:
  • 0 Głosów - 0 Średnio
  • 1
  • 2
  • 3
  • 4
  • 5
Z najlepszymi życzeniami - Mój prezent gwiazdkowy
SP5CII Offline
Użytkownik
***

Liczba postów: 196
Dołączył: 14-12-2009
Post: #11
RE: Z najlepszymi życzeniami - Mój prezent gwiazdkowy
Jako sterownika wentylatora za "piwo" można wykorzystać z zasilaczy impulsowych do komputerów/złomowanych . Czujnik z płytką przykręcony do radiatora prostowników wraz z wentylatorem.(płynna regulacja obrotów wraz z zmianami temperatury radiatora)
Przy transformatorze wyjściowym jak R27 C37 to C38,C39,C40.........zbędne. Albo jedno albo drugie.Rozwiązanie z R27,C37 jest lepszym rozwiązaniem gdy miałem C38,C39,C40 przy niedopasowaniu elektrolity potrawiły się rozrywac.Przy R27,C37 dymił się rezystor R27 -przy tej mocy ok 10W ATF/MŁT wzmacniacz stabilniej pracował / przy wzmacniaczu 2 x Kt931 (moc doprowadzona 250W).
Zasilacz jeszcze musi mieć bezpiecznik elektroniczny szybki. Zasilacz mam oparty o L200 nie udało mnie się jeszcze upalić tranzystorów z końcówki w różnych skrajnych "zdarzeniach" przez ponad 30 lat. Warto nad tym pochylić głowę przy cenie tranzystora porównywalnym z zasilaczem.
Np.
http://web.tiscali.it/i2viu/electronic/alim40a.htm i wiele innych układów. przy próbie ubicia/zniszczenia go padły zasilacze impulsowe które były z niego zasilane. A z codziennego serwisu zasilaczy impulsowych bezpieczniki całe a na wyjściu demolka. Opisane wyzej do 4 lat a potem.....dobrze jak się zamknie a nie otworzy ..."ile mam tyle dam""......elektrolitów trzeba pilnować.
73!

(Ten post był ostatnio modyfikowany: 15-01-2019 20:39 przez SP5CII.)
15-01-2019 17:06
Znajdź wszystkie posty użytkownika Odpowiedz cytując ten post
SP4LVC Offline
Bogdan sk
*****

Liczba postów: 761
Dołączył: 10-07-2009
Post: #12
RE: Z najlepszymi życzeniami - Mój prezent gwiazdkowy
Dziś przyszedł zakup z Ebay-a USA. Wygląda jak poniżej. Na omomierzu wszystko w porządku. Ciekawe jak będzie w układzie, ale na razie, póki wszystko działa będzie leżał ,,na zapas". Nie będzie to nasze ,,źródeło'' tranzystorów, bo do sprzedania mieli tylko tę jedną sztukę. Moje klocki wzmacniaczowe od środy ma pod opieką Pan projektant z firmy, która zrobi prototyp obudowy.


Załączone pliki Miniatury
İmage

Bogdan
(Ten post był ostatnio modyfikowany: 18-01-2019 18:58 przez SP4LVC.)
18-01-2019 18:58
Znajdź wszystkie posty użytkownika Odpowiedz cytując ten post
SP4LVC Offline
Bogdan sk
*****

Liczba postów: 761
Dołączył: 10-07-2009
Post: #13
RE: Z najlepszymi życzeniami - Mój prezent gwiazdkowy
Tak wyglada tranzystor ze sklepu w Holandii. Przepraszam za ciemne zdjęcie i refleksy świetlne, ale nie chciałem go na razie wyciągać z folii antyelektrostatycznej, a wszelkie próby sfotografowania z lampą kończyły się odbiciem błysku od folii. Zrobiłem więc zdjęcie bez lampy.

Załączam schemat płytki Auto/Manual z zintegrowanym obrotowym przełącznikiem 8 pozycyjnym. W pozycji 1 mamy opcję Auto. W pozycjach 2 - 8 opcja Manual. Taki sposób sterowania opcjami pozwala zrezygnować z przełącznika kołyskowego na płycie czołowej. W tym rozwiązaniu w opcji Auto przekaźniki są załączone i pobierają prąd, a w opcji Manual są w stanie spoczynku (bez poboru prądu). Jeżeli chcemy zrobić odwrotnie to zamieniamy funkcjonalność gniazd J2 i J3 na płytce. To znaczy, że do gniazda J2 przyłączamy przełącznik obrotowy, a do gniazda J3 wyjście band dekodera z płytki LPF. Tym razem w pozycji 1 (Auto) przełącznika obrotowego nie podajemy już z niego poziomu GND na wejście cewek przekaźników (złącze J4B), a piny gniazda J2 crosujemy z odpowiadającymi im cewkami przekaźników, na które ma trafiać GND. W ten sposób cewki zespołu przekaźników będą dostawać poziom GND w pozycjach 2-8 z przełącznika obrotowego (opcja Manual). Załączanie zespołu przekaźników zapewni taką komutację, że do złącza J1 trafiają na odpowiednie jego wejścia poziomy GND z przełącznika obrotowego.
Jeżeli przełączanie obwodów LPF wzmacniacza będzie częściej pracowało w opcji Auto to polecam ten drugi sposób podłączenia. Nie ma sensu pobierać ciągle ok. 100 mA prądu na utrzymywanie stanu aktywnego 7 przekaźników. W wypadku preferowanego użytkowania w opcji Manual podłączamy wyjście band dekodera i przełącznik obrotowy jak na początku niniejszego opisu (i zgodnie z zamieszczonym schematem).

Edit - 24.01.2019 - wrzucam schemat płytki Protect uruchamiającej przekaźnik zabezpieczający. Ma ona wymiar ok. 23x24 mm i będzie wkładana pionowo w złącze obok przekaźnika. Kondensatory mają pojemność 100nF. Lada moment wysyłam zamówienie na PCB do fabryki. Koledzy, którzy mają płytkę PA w wersji z gniazdem J3 5 pin, a jeszcze nie zaczęli montażu mogą obok pinu 5 ,,dowiercić" dodatkowy otwór na 6 pin GND, który przychodzi z płytki Protect i po oskrobaniu soldermaski zalutować tam złącze CRIMP 6 pin (na płytce PA). Można również bez ingerencji wiertarką zastosować w obu płytkach (PA, Protect) złącza 5 pin, a GND pociągnąć kabelkiem. Będzie to jednak rozwiazanie kiepsko ,,rozłączalne". Można w ostateczności zastosować na obu płytkach złącza CRIMP 5 pinowe, a pin 6 wykonać jako rozłączany z pojedynczego złącza kątowego goldpin.

Edit - 27.01.2019 - dostałem informację, że 6 sztuk tranzystorów D1029UK, które są na składzie sklepu w Holandii to już ostatnie egzemplarze i na razie nie przewidują uzupełniania półek. Sklep z Niemiec oferuje na Ebay jeszcze 3 sztuki D1028UK, które wygladają łudząco podobnie do tranzystora D1029UK, jaki otrzymałem z Holandii. Raczej oryginał - może więc warto się skusić. https://www.ebay.pl/itm/N-Kanal-MOSFET-T...Yw-uQ:rk:3Tonguef:0

Edit - 31.01.2019 - Stabiliizator 12V na płytce wzmacniacza dosyć mocno się grzeje i potrafi nagrzewać płytkę PA. Piszę o tym, ponieważ czujnik temperatury wentylatora był u mnie umieszczony pomiędzy radiatorem, a płytką PA w bezpośrednim sąsiedztwie źródła tranzystora mocy. Pozostaje nam jeszcze do umieszczenia drugi termistor od multimetru. Szukając lokalizacji dla tych czujników pamiętajmy, aby nie umieszczać ich w bezpośrednim sąsiedztwie stabilizatora. Przecież chcemy mierzyć temperaturę tranzystora mocy, a nie płytki PA, którą nagrzewa stabilizator 12V. U siebie zrobiłem to w ten sposób, że odciążyłem ten stabilizator (mniej się grzeje) zasilając układ wentylatora z dodatkowego stabilizatora 12V w obudowie TO-220 przykręconego do kawałka radiatora. Napięcie 24 V na wejściu stabilizatora 12 V można podać dla porządku przez szeregowy rezystor ok. 20-30 Om/2 W. Dokładna wartość do wyliczenia z prawa Ohma - znając prąd pobierany przez układ wentylatora i zakładając min. 15 V na wejściu stabilizatora 12 V. Wentylator i jego płytka AVT-1596 biorą prawie 0,5A, więc trudno się dziwić, że stabilizator na płytce PA tak się grzeje.


Załączone pliki Miniatury
İmage

.pdf  Schematic Design_ Protect module.pdf (Rozmiar: 12.73 KB / Pobrań: 968)
.pdf  Schematic Design_ Płytka AUTO-MANUAL.pdf (Rozmiar: 23.83 KB / Pobrań: 997)

Bogdan
(Ten post był ostatnio modyfikowany: 12-02-2019 12:14 przez SP4LVC.)
27-01-2019 16:09
Znajdź wszystkie posty użytkownika Odpowiedz cytując ten post
GREG Offline
Zaawansowany użytkownik
****

Liczba postów: 316
Dołączył: 18-11-2010
Post: #14
RE: Z najlepszymi życzeniami - Mój prezent gwiazdkowy
Bogdanie,
Gratuluję konstrukcji. Fajnie to wszystko wygląda. Czy przewidujesz w obudowie miejsce na ATU aby "pudełko" było kompleksowym rozwiązaniem dla krótkofalowca?? Smile

Pozdrawiam
G
30-01-2019 11:03
Znajdź wszystkie posty użytkownika Odpowiedz cytując ten post
SP4LVC Offline
Bogdan sk
*****

Liczba postów: 761
Dołączył: 10-07-2009
Post: #15
RE: Z najlepszymi życzeniami - Mój prezent gwiazdkowy
Grzesiu rozmiar obudowy, który zakładam nie pozwoli raczej na skumulowanie w niej ATU. Bardzo mi zależy, aby obudowa była zbliżona wielkością do Husarka DSP. Dołożenie skrzynki jako intergralnej części wzmacniacza każdy będzie musiał przemyśleć indywidualnie i zdecydować się na inny (większy) wariant obudowy. W myśl powiedzenia ,,nigdy nie mów nigdy" nie wykluczam, że może urodzi się również większy wariant obudowy, który pogodzi obie te kwestie. Jezeli zwiększę wymiar obudowy to raczej tylko po szerokości. Będę w międzyczasie rozglądał się za jakimś rozwiązaniem ATU, które podoła mocy wyjściowej wzmacniacza.

Bogdan
30-01-2019 14:31
Znajdź wszystkie posty użytkownika Odpowiedz cytując ten post
GREG Offline
Zaawansowany użytkownik
****

Liczba postów: 316
Dołączył: 18-11-2010
Post: #16
RE: Z najlepszymi życzeniami - Mój prezent gwiazdkowy
Autotuner 100w wg N7DDC - koledzy za Buga pracują nad wersjami do pracy z większymi mocami. Poczekamy i zobaczymy...

Pozdrawiam
Grzegorz
30-01-2019 14:36
Znajdź wszystkie posty użytkownika Odpowiedz cytując ten post
SP4LVC Offline
Bogdan sk
*****

Liczba postów: 761
Dołączył: 10-07-2009
Post: #17
RE: Z najlepszymi życzeniami - Mój prezent gwiazdkowy
Ja widziałem już warianty na 1 kW tego ATU, ale w przypadku mocy wyjściowej jak ze wzmacniacza to chyba byłoby tzw. ,,przegięcie pały".

Bogdan
(Ten post był ostatnio modyfikowany: 30-01-2019 17:09 przez SP4LVC.)
30-01-2019 17:08
Znajdź wszystkie posty użytkownika Odpowiedz cytując ten post
SP4LVC Offline
Bogdan sk
*****

Liczba postów: 761
Dołączył: 10-07-2009
Post: #18
RE: Z najlepszymi życzeniami - Mój prezent gwiazdkowy
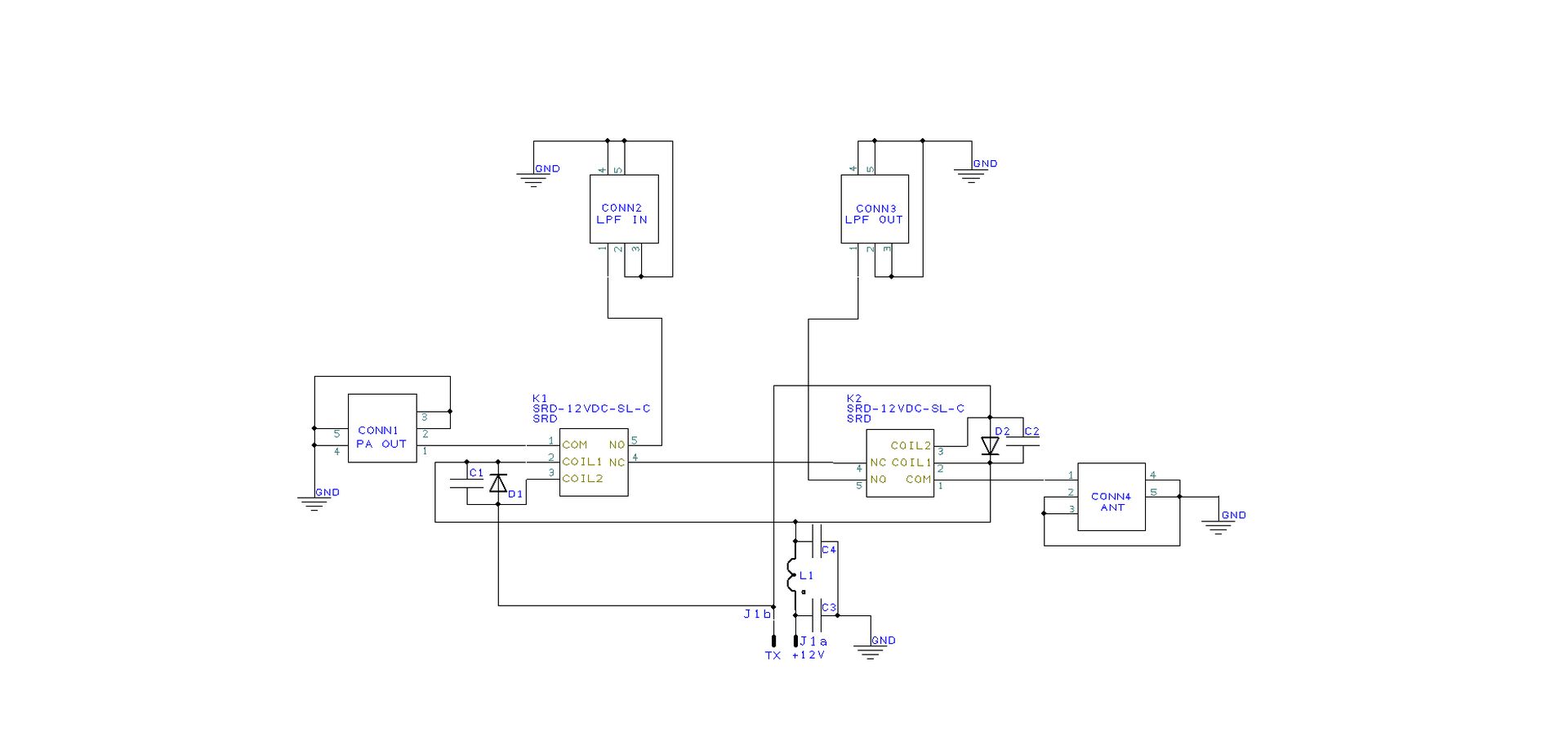
Panowie dorzucam poprawiony schemat płytki Bypass. Podziękowania dla Staszka SP3HGU za czujność. Niestety moja radość była przedwczesna, a błąd na schemacie (zamienione wyprowadzenia NC i NO przekaźników) powielił się w projekcie PCB i w gerberach do produkcji płytki. Przekaźniki trzeba wlutować po drugiej stronie PCB - przedtem podobnie jak w płytce PA lutując diody (najlepiej SMD płaskie 0805 lub 1206 i kondensatory). Proszę o wybaczenie. Problem nie jest wielki i łatwy do poprawienia, jednakże jeżeli ktoś czuje się zawiedziony będę organizował następną produkcję poprawionych PCB.
Płytka Bypass nie jest obligatoryjnie potrzebna. Zaprojektowałem ją dla kolegów, którzy chcą pomijać filtry LPF przy odbiorze lub (i) słuchać odbiornika TRX-a bez włączonego wzmacniacza mocy. Jeżeli ktoś dojdzie do wniosku, że tłumienie LPF-ów (nieduże przecież w pasmie przepuszczania) nie ma dla niego większego znaczenia, a poprawia np. sumaryczną selektywność toru odbiorczego nie musi montować wówczas płytki Bypass.


Załączone pliki Miniatury
İmage

Bogdan
(Ten post był ostatnio modyfikowany: 17-04-2019 15:10 przez SP4LVC.)
15-02-2019 21:43
Znajdź wszystkie posty użytkownika Odpowiedz cytując ten post
SP4LVC Offline
Bogdan sk
*****

Liczba postów: 761
Dołączył: 10-07-2009
Post: #19
RE: Z najlepszymi życzeniami - Mój prezent gwiazdkowy
Takie tam... od pana projektanta.


Załączone pliki Miniatury
İmage

Bogdan
(Ten post był ostatnio modyfikowany: 16-03-2019 10:25 przez SP4LVC.)
01-03-2019 22:14
Znajdź wszystkie posty użytkownika Odpowiedz cytując ten post
SP4LVC Offline
Bogdan sk
*****

Liczba postów: 761
Dołączył: 10-07-2009
Post: #20
RE: Z najlepszymi życzeniami - Mój prezent gwiazdkowy
Tu pliki PDF 3D obudowy do przejrzenia: https://drive.google.com/open?id=1UKCT11...EaSSRkjqQb https://drive.google.com/open?id=1ELylvO...VEj-SH92eP
Nie mogłem wrzucić ich jako załączników do postu, bo każdy ma ponad 6 Mb wielkości. Na płycie czołowej będą jeszcze 2 diody LED - czerwono-zielona do sygnalizacji TX/RX i i czerwona do sygnalizacji zadziałania układu PROTECT. Ich lokalizacja jeszcze do ustalenia. Stopki przednie są blisko siebie i trochę dziwnie to wygląda, ale p. projektant mówi, że nie da się ich przesunąć bardziej na zewnątrz ze względu na komponenty wewnętrzne, których lokalizacja utrudnia mocowanie stopek w innych miejscach. Jakby co - to jest właśnie moment na sugestie z Waszej strony.

Edit - 18.03.2019 - Pan projektant dał się przekonać i stopki będą jednak rozsunięte. Robimy podłogę z grubszej blachy, fazujemy otwory i przykręcamy stopki do podłogi śrubkami z łbem stożkowym. Okazało się, że ze względów ekonomicznych przyjął wykonanie całości obudowy z jednej grubości blachy aluminiowej 1,5 mm. Ja mu napisałem, że jak się postawi Husarka i wzmacniacz obok siebie (a tak ma być) to będzie wyglądało mało estetycznie przy takiej dysproporcji w rozstawie mocowania stopek. Napisałem również, że nie ma chyba nic gorszego jak późniejsze, codzienne oglądanie spapranych owoców projektu ze świadomością, że można było wydać 10-20 zł więcej by wszystko było jak potrzeba. Dał się w końcu przekonać. Czekamy na nowy projekt po liftingu.

Bogdan
(Ten post był ostatnio modyfikowany: 22-03-2019 12:24 przez SP4LVC.)
18-03-2019 12:10
Znajdź wszystkie posty użytkownika Odpowiedz cytując ten post
Odpowiedz 


Skocz do:


Użytkownicy przeglądający ten wątek: 2 gości