Odpowiedz 
 
Ocena wątku:
  • 0 Głosów - 0 Średnio
  • 1
  • 2
  • 3
  • 4
  • 5
zasilacz
SP3NYF Offline
Zbyszek
***

Liczba postów: 163
Dołączył: 06-12-2009
Post: #11
RE: zasilacz
Dodam jeszcze, że ze starych UPS-ów nie tylko transformatory są przydatne. Wiele z nich, zwłaszcza starszych, to świetne, metalowe obudowy. Poza tym, ze starego UPS-a można wykorzystać filtr sieciowy a często wiele innych drobnych elementów, zależy od tego czy dostał się nam sprawny czy uszkodzony.
Niestety, transformatory najczęściej trzeba pomierzyć, nie znalazłem nigdzie żadnych danych na temat tych, które mi wpadły w ręce...

Zbyszek
SP3NYF
(Ten post był ostatnio modyfikowany: 02-03-2010 20:44 przez SP3NYF.)
02-03-2010 20:43
Odwiedź stronę użytkownika Znajdź wszystkie posty użytkownika Odpowiedz cytując ten post
SQ5RGS Offline
Roman
*

Liczba postów: 32
Dołączył: 01-10-2009
Post: #12
RE: zasilacz
witam ponownie wszystkich,mam zasilacz komputerowy tylko nie wiem jaki to jest i jak go przerobić,proszę o info i może jakiś schemat,dodaje fotki İmage İmage İmage İmage
(Ten post był ostatnio modyfikowany: 07-03-2010 14:23 przez SQ5RGS.)
07-03-2010 14:07
Znajdź wszystkie posty użytkownika Odpowiedz cytując ten post
SP9OYA Offline
Władek
*

Liczba postów: 26
Dołączył: 19-07-2009
Post: #13
RE: zasilacz
Może to sie przyda : http://www.cbradio.pl/modules.php?name=F...pic&t=3827 oraz http://www.tmankows.republika.pl/power.html
Pozdrawiam
Władek SP9OYA
(Ten post był ostatnio modyfikowany: 07-03-2010 21:49 przez SP9OYA.)
07-03-2010 21:45
Znajdź wszystkie posty użytkownika Odpowiedz cytując ten post
SQ5RGS Offline
Roman
*

Liczba postów: 32
Dołączył: 01-10-2009
Post: #14
RE: zasilacz
Dzięki,znalazłem schemat swojego zasilacza,nie wiem ile ma A,tylko że zamiast TL siedzi 2003 który ma dwa TL w środku,i raczej nie da się zdjąć zabezpieczenia prądowego,może się mylę,zobaczymy albo coś da się wydusić,a może tylko dymSmile,pozdrawiam
Roman sq5rgs
08-03-2010 22:43
Znajdź wszystkie posty użytkownika Odpowiedz cytując ten post
SQ5OBR Offline
Adam - SK!
**

Liczba postów: 64
Dołączył: 26-06-2009
Post: #15
RE: zasilacz
Ponawiam propozycję zajrzenia na stronę SP9hVW. Trudno o bardziej wyczerpujące źródło informacji na temat przeróbek zasilaczy do PC.
73 Adam
09-03-2010 2:49
Znajdź wszystkie posty użytkownika Odpowiedz cytując ten post
SP5CII Offline
Użytkownik
***

Liczba postów: 196
Dołączył: 14-12-2009
Post: #16
RE: zasilacz
transformator od kuchenki mikrofalowej ma b/duży prąd jałowy ,w kuchence jest to pomijalne ze względu na czas pracy kuchenki, ze względów bezpieczeństwa zasilamy w minusie.Co do zasilaczy impulsowych to mam takie zdanie ,serwisuje b/dużo zasilaczy impulsowych, zawsze bezpiecznik w 99% jest cały a zasilacz demolka warto o tym pamiętać hi, 90% uszkodzeń sprzętu elektronicznego to zasilacze impulsowe. Dlatego do swojego wzmacniacza SSB 250W 2x KT930B mam tradycyjny z bezpiecznikiem elektronicznym,na wyjściu zasilacza nie może być większy elektrolit od 220mik !!,10 lat w krytycznych sytuacjach reagował prawidłowo tranzystory całe.
73!
(Ten post był ostatnio modyfikowany: 24-08-2010 22:28 przez SP5CII.)
30-05-2010 17:39
Znajdź wszystkie posty użytkownika Odpowiedz cytując ten post
SP5LQV Offline
Andrzej
**

Liczba postów: 78
Dołączył: 21-03-2010
Post: #17
RE: zasilacz
Witam . Chcę jeszcze wócić do zasilaczy 13,8 V ale takich minimum 20 A lub z zapasem do 30 A.
Sp5cii jaki masz bezpiecznik elektroniczny . Ja mam oparty ( w/g ZS20) na tyrystorze jakimś takim około 40 A . Nie będe sprawdzał czy takowy bezpiecznik zadziała i po zadziałaniu tyrystor ( jak sam piszesz ) będzie się nadawał na wisiorek .
Jeśli masz jakiś inny układ to ja prosze bo się przyda do zasilacza na L 200- narazie mam brak takowego zabezpieczenia ale by się przydało !.
Czy ktoś miał do czynienia ze stabilizatorami opartymi na LM 7912 ??
Zmajstrowałem na szybko układ zamieszczony w S R nr listopad 1997
Zasilacz opisany przez kol.Sp9 cux ( nie mam scanera )Układ o tyle ciekawy że zastosowany został tranzystor wykonawczy typu darlinkton . Jeden a ale mający duże wzmocnienie i duży prąd kolektora . Zaletą również układu jest stabilizacja w minusie - tranzystor bezposirednio przykręcony do radiatora .
Układ prosty ,praktycznie montaż żeby spaskudzić trzeba być bardzo zdolnym !
Nie mniej coś spaskudziłem bo zasilacz pięknie zadziałał , jest przeciwzarciowy , widać że mój tranzystor wykonawczy pracuje - jak obciążam układ ale, jak ustawie napięcie 13,8 V ( odpowiednia polaryzacja LM 7912 ) to napięcie stabilizacji spada do około 12 V. i czort wie czemu ! Na luzie jest piękne 13,8V ( można nawet podciągnąć wyżej ale , to nie tędy droga . chciałem i myślałem że wszystko będzie sztywne ( napięcie przy odpowiednim prądzie ) Tranzystor wykonawczy to Rca 9228C ( 300 W i 50 A kolektora ) może ktoś się spotkał z takim problemem z układami na 79xx. Myślałem że LM to może jakaś malowanka ale z trzech różnych żrodeł wszystkie się zachowywały podobnie .
Może ktoś wie co jest grane w tym układzie ??
Jedynie przepraszam za brak schematu - może ktoś zamieści

tym optymistycznym akcentem Andrzej
13-02-2012 18:46
Znajdź wszystkie posty użytkownika Odpowiedz cytując ten post
MARTIN Offline


Liczba postów: 4
Dołączył: 05-01-2010
Post: #18
RE: zasilacz
Może być kilka przyczyn zmniejszenia napięcia wyjściowego. Najpierw trzeba zewrzeć rezystor między nóżką GND 7912 i szyną +12V. Jeśli napięcie wyjściowe pod obciążeniem i bez będzie 12V to przyczyną może być za duży prąd płynący przez 7912 z powody małej bety tranzystora mocy. Inną przyczyną mogą być za małe przekroje przewodów od transformatora aż do zacisków wyjściowych zasilacza. Na razie tyle do sprawdzenia.


Załączone pliki Miniatury
İmage
12-03-2012 0:54
Znajdź wszystkie posty użytkownika Odpowiedz cytując ten post
SP5LQV Offline
Andrzej
**

Liczba postów: 78
Dołączył: 21-03-2010
Post: #19
RE: zasilacz
Witam . dzięki kol." Martin " za odpowiedż . Szkol. podał schemat zamieszczony gdzieś ( przepraszam za brak linka ) wykonany i podobno dobrze pracujący !!!
Schemat je BŁEDNY ! przepraszam za krzyk ale , po to żeby ktoś nie powielił i się rozczarował .
Ja korzystałem z opracowania kol. ... CUX w ŚR i był podany ten sam ( prawie) schemat .
Nawiązałem kontakt z konstruktorem i dostałem teoretycznie . poprawiony schemat.
Schemat jest zamieszczony na stronie 69 "instalowanie i wyposażanie radiostacji .."
śp. SP5QU . Kol. ...CUX jedynie przerobił ten schemat i układ na stabilizacje w minusie .
Jeśli potrafisz to podeśle Ci schemat na pw i zamieść tutaj na forum .
Nie mniej układ nawet po poprawkach nie działa prawidłowo - w każdym razie u mnie . Podejrzewam jednak LM 79... - kupie pare sztuk i jeszcze wróce do tematu .
Po poprawkach wyszły inne "kwiatki " np. kondensatory blokujące układ ( całe 2) powodują że wszelkie napięcie na luzie skacze do poziomu prawie napięcia skutecznego !! transformatora .
Zmiana na "super" 'ceramiczne i tantale nic nie dała .
Dalej podejrzewam tą malowanke ale, poszukam tranzystora sterującego z większym Beta .

tym optymistycznym akcentem Andrzej
12-03-2012 11:08
Znajdź wszystkie posty użytkownika Odpowiedz cytując ten post
MARTIN Offline


Liczba postów: 4
Dołączył: 05-01-2010
Post: #20
RE: zasilacz
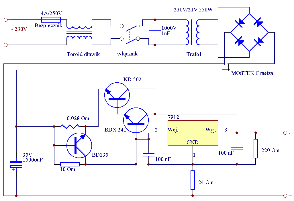
Zamieszczam poprawiony schemat zasilacza, mozolnie zebrany przez kol. SP5LQV z poprawek autorów pierwotnych. A wystarczyło zerknąć do datasheet Motoroli dla 7912 gdzie jest namalowany ten sam schemat zasilacza wprawdzie z tranzystorami na mniejszy prąd ale to nie zmienia poprawności schematu. Według danych Motoroli i innych producentów kondensatory blokujące wzbudzanie się układu powinny być 1uF lub więcej montowane najbliżej końcówek 7912. Na wyjściowych zaciskach powinien być zamontowany dodatkowo 10uF. Stabilizator musi być zamontowany na radiatorze, żeby jego wewnętrzne układy zabezpieczeń termicznych nie spowodowały ograniczenia prądu płynącego przez stabilizator i tym samym zmniejszenia napięcia wyjściowego - stabilizator 7912 zachowa się jak stabilizator prądu. Dlatego należy zwiększyć rezystor R4 do 10 Ohm, żeby zmniejszyć moc wydzielaną na układzie 7912. Tak naprawdę to mamy tu dwa układy mające spowodować ograniczenie prądu na wyjściu zasilacza. Pierwszy z tranzystorem T2 powinien rozpocząć przepływ prądu przez ten tranzystor przy spadku napięcia 0,6V na R3 przy prądzie obciążenia 20A i spowoduje zwiększenie prądu płynącego przez 7912 i zadziałanie drugiego układu zależnego od zabezpieczenia termicznego stabilizatora. Dlatego ważne jest żonglowanie wartością R4 i mocą wydzielaną na 7912 w stanie normalnej pracy, żeby za wcześnie nie wystąpiło ograniczenie prądu obciążenia a tym samym zmniejszenie napięcia wyjściowego zasilacza. To tyle dywagacji na razie.
Zasilacz ten wymaga odprowadzenia 200W ciepła z tranzystora mocy przy prądzie obciążenia 20A, co może okazać się niemożliwe do spełnienia. Sprawność wyniesie poniżej 280W/580W=48%. Nie polecam takich konstrukcji przy dużych mocach.


Załączone pliki Miniatury
İmage
(Ten post był ostatnio modyfikowany: 18-03-2012 1:22 przez MARTIN.)
18-03-2012 1:22
Znajdź wszystkie posty użytkownika Odpowiedz cytując ten post
Odpowiedz 


Skocz do:


Użytkownicy przeglądający ten wątek: