Odpowiedz 
 
Ocena wątku:
  • 0 Głosów - 0 Średnio
  • 1
  • 2
  • 3
  • 4
  • 5
DIY 45W SSB HF Linear Power Amplifier
SP8NTP Offline
Andrzej
**

Liczba postów: 71
Dołączył: 30-10-2016
Post: #1
DIY 45W SSB HF Linear Power Amplifier
Czy ktoś z Kolegów próbował uruchomić ten KIT i ma własne spostrzeżenia ?
Pozdrawiam!
Andrzej


Załączone pliki
.pdf  Banggood-IRF-530-PA-Instructions-V1.3-.pdf (Rozmiar: 1.39 MB / Pobrań: 4202)
22-01-2017 16:22
Znajdź wszystkie posty użytkownika Odpowiedz cytując ten post
SP4LVC Offline
Bogdan sk
*****

Liczba postów: 761
Dołączył: 10-07-2009
Post: #2
RE: DIY 45W SSB HF Linear Power Amplifier
Dzięki za fajny trop. Właśnie zamówiłem do swego Husarka DSP. Szkoda, że nie przewidziano na płytce przekaźników komutacji N/O. W sumie za takie pieniądze to nie warto się ,,babrać" własnoręcznie w robienie płytek. Także moje spostrzeżenia będą pewnie za jakiś miesiąc. Na pierwszy rzut oka wątpliwa wielkość transformatora wyjściowego jak na deklarowane moce wyjściowe. Ciekawe jak da się to zaadoptować do 50 MHz?. Prawdopodobnie do wymiany rdzeń wyjściowy (mam nadzieję, że rdzenie poprzedzające chodzą do 50 MHz) oraz zmniejszenie kondensatora C4 w drenach tranzystorów wyjściowych. Jak się będzie mocno stawiał to dostanie 2 x RD15HVF1 i tyle. Będzie konieczna przeróbka ścieżek - niestety inne wyprowadzenia tranzystorów. Tranzystor drivera jest ok - chodzi do 175 MHz. Tu jest wzmacniacz, który jest chyba optymalnie wykonany - pomimo tranzystorów RD16HHF1, które teoretycznie pracują do 30 MHz, wzmacniacz chodzi na 50 MHz z dość wyrównaną mocą wyjściową w całym paśmie. Myślę, że spora w tym zasługa fajnie wykonanych transformatorów wyjściowych. ,,Pachnie" mi to końcówką G6ALU z Piligrima. https://www.minikits.com.au/eme210.htm#summary

Bogdan
(Ten post był ostatnio modyfikowany: 25-01-2017 0:23 przez SP4LVC.)
25-01-2017 0:23
Znajdź wszystkie posty użytkownika Odpowiedz cytując ten post
SP8NTP Offline
Andrzej
**

Liczba postów: 71
Dołączył: 30-10-2016
Post: #3
RE: DIY 45W SSB HF Linear Power Amplifier
Zawsze można wykorzystać IRF510 hi.
25-01-2017 23:25
Znajdź wszystkie posty użytkownika Odpowiedz cytując ten post
SP4LVC Offline
Bogdan sk
*****

Liczba postów: 761
Dołączył: 10-07-2009
Post: #4
RE: DIY 45W SSB HF Linear Power Amplifier
Niby tak, ale ja chcę, aby był to kompletny wzmacniacz dający się wysterować sygnałem z BPF, a nie para tranzystorów. Poza tym dojedź do końca artykułu i zobacz jakim napięciem jest to zasilane.

Bogdan
31-01-2017 23:55
Znajdź wszystkie posty użytkownika Odpowiedz cytując ten post
SP2JQR Offline
Henryk
*****

Liczba postów: 1,528
Dołączył: 23-08-2009
Post: #5
RE: DIY 45W SSB HF Linear Power Amplifier
Na napięcie zasilania wiele firm produkuje lekarstwo np. takie:

http://allegro.pl/zasilacz-przetwornica-...10206.html
(25-01-2017 23:25)SP8NTP napisał(a):  Zawsze można wykorzystać IRF510 hi.

Zapodany tutaj wzmacniacz jest pozbawiony sprzężeń zwrotnych w tym rezystorów źródłowych wyrównujących pracę wszystkich tranzystorów.
Brak w nim neutralizacji eliminującej wpływ niedopasowania anteny.
Każdy tranzystor powinien mieć osobno regulowany punkt pracy, co by nie trzeba było dobierać napięcia odcięcia z dokładnością do 0,1%.
Po zastosowaniu sprzężeń jakość wzrośnie do parametrów profesjonalnych, ale niestety moc zmaleje o około połowę.
W sumie nie każdy potrzebuje HIGH-END i często wystarcza zwykłe trzeszczadełko, byle by głośno trzeszczało, przecież w szumach eteru nikt nie zauważy, że trzeszczy, a tranzystory po podłączeniu niedopasowanej anteny zawsze można wymienić na nowe - są przecież bardzo tanie ...
(Ten post był ostatnio modyfikowany: 01-02-2017 12:35 przez SP2JQR.)
01-02-2017 12:08
Znajdź wszystkie posty użytkownika Odpowiedz cytując ten post
SP8NTP Offline
Andrzej
**

Liczba postów: 71
Dołączył: 30-10-2016
Post: #6
RE: DIY 45W SSB HF Linear Power Amplifier
Witam,
"zapodałem" ten link Bogdanowi wskazując jedynie możliwość wykorzystania IRF510 na 50MHz.
Pozdrawiam!
P.S.
Twoje uwagi Heniu są bardzo cenne dla ew. naśladowców wskazanej przeze mnie konstrukcji.
(Ten post był ostatnio modyfikowany: 01-02-2017 22:55 przez SP8NTP.)
01-02-2017 22:55
Znajdź wszystkie posty użytkownika Odpowiedz cytując ten post
SP2JQR Offline
Henryk
*****

Liczba postów: 1,528
Dołączył: 23-08-2009
Post: #7
RE: DIY 45W SSB HF Linear Power Amplifier
Tranzystory IRF510 są bardzo dobre do wszelakich amatorskich konstrukcji, ale mało jest opisów wzmacniaczy, które są właściwie zaprojektowane z uwzględnieniem tych rzeczy, o których napisałem, a także jeszcze innych, o których nie zdążyłem napisać.
Gdy pojawiły się tranzystory RD6, RD16 i RD15 zainteresowanie IRF-ami zauważalnie zmalało. Zrobienie wzmacniacza na elementach, które są do tego przeznaczone jest znacznie łatwiejsze. Nie mniej warto w bardzo prostych i tanich konstrukcjach nadal używać IRF-ów, więc każdy zapodany link jest wartościowy, a co nie jest w nim idealne zawsze można wspólnym wysiłkiem poprawić. W końcu po to są fora internetowe.

Jeszcze jedna uwaga:
we wzmacniaczach większych mocy można użyć kilku przetwornic napięcia np.: osobno do zasilania każdej połówki push-pull lub nawet wydzielić grupy tranzystorów przy jeszcze większych mocach. Przy obecnej cenie przetwornic warto IRF-y zasilać wyższymi napięciami. Liniowość wtedy znacznie się poprawia przy jednoczesnym wzroście mocy.
(Ten post był ostatnio modyfikowany: 02-02-2017 12:59 przez SP2JQR.)
02-02-2017 12:59
Znajdź wszystkie posty użytkownika Odpowiedz cytując ten post
SQ1GYQ Offline
Andrzej
****

Liczba postów: 411
Dołączył: 18-06-2009
Post: #8
RE: DIY 45W SSB HF Linear Power Amplifier
Czekamy na relacje bo cena dobra :-)
08-02-2017 22:24
Znajdź wszystkie posty użytkownika Odpowiedz cytując ten post
SP2JQR Offline
Henryk
*****

Liczba postów: 1,528
Dołączył: 23-08-2009
Post: #9
RE: DIY 45W SSB HF Linear Power Amplifier
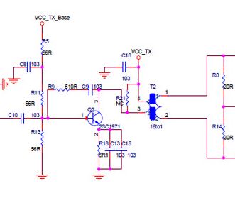
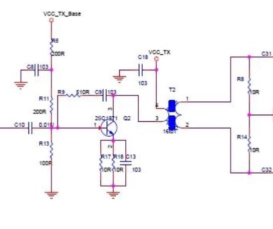
Ostrzeżenie!!!!!!!!!!!!!!!!!!!!!!!!!!!!!!!!!!!!!!!​!!!!!!!!!!!!!!!!!!!!!!!!!!!!!!!!!!!!!!!!!!!!!!!!!!​!!!!!!!

W kicie chińskim wzmacniacza 45W są na schemacie, ale także w fizycznej zawartości kitu błędne wartości rezystorów.
Na poniższym fragmencie błędne wartości rezystorów z kitu chińskiego:

İmage

A tutaj fragment autorskiego schematu z prawidłowymi wartościami rezystorów:

İmage

Użycie rezystorów polaryzacji zawartych w kicie grozi nieodwracalnym uszkodzeniem tranzystora 2SC1971!!!

Większe dwukrotnie rezystory obciążające bramki IRF530 powodują zawężenie pasma przenoszenia
(Ten post był ostatnio modyfikowany: 26-05-2017 9:37 przez SP2JQR.)
26-05-2017 9:37
Znajdź wszystkie posty użytkownika Odpowiedz cytując ten post
SP8NTP Offline
Andrzej
**

Liczba postów: 71
Dołączył: 30-10-2016
Post: #10
RE: DIY 45W SSB HF Linear Power Amplifier
Przeczytajcie też Koledzy artykuł Piotra SP9LVZ w Świat Radio 7/2017 strona 50.
(Ten post był ostatnio modyfikowany: 09-08-2017 10:58 przez SP8NTP.)
09-08-2017 10:58
Znajdź wszystkie posty użytkownika Odpowiedz cytując ten post
Odpowiedz 


Skocz do:


Użytkownicy przeglądający ten wątek: