Odpowiedz 
 
Ocena wątku:
  • 0 Głosów - 0 Średnio
  • 1
  • 2
  • 3
  • 4
  • 5
Waterfall - jak to działa
SP6FRE Offline
Leszek
****

Liczba postów: 737
Dołączył: 20-09-2009
Post: #31
RE: Waterfall - jak to działa
Witam!

Niestety, nie zrobiłem postępów z odbiornikiem ale męka pracy na prowizorce zmusiła mnie do zrobienia płytek drukowanych.
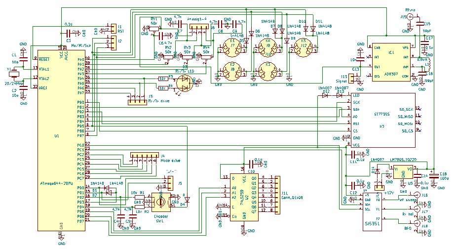
Zrobiłem dwie płytki o rozmiarze 59/110mm - jedną dla wyświetlacza z procesorem, enkoderem, generatorem oraz detektorem AD8307 i drugą z częścią odbiorczą dla dwóch pasm.

İmage İmage

Podstawowa część uległa niewielkiej zmianie, zrezygnowałem z 7 przycisków na rzecz pięciu ze względu na brak miejsca i przerzucenie zmiany funkcji na impulsator. Na płytce znalazło się miejsce na diodę O/N, wyjście dla sterownia 8 pasm, sygnalizację O/N, tryb pracy (CW,SSB), klucz elektronowy oraz wejcia analogowe na przykład na pomiar SWR.

İmage İmage

Płytka odbiornika to w zasadzie dwa odbiorniki z częścią wspólną w postaci wzmacniacza wejściowego. Jest on selektywny i steruje dwa mieszacze na NE612. Jeden z nich działa w klasycznym odbiorniku na pośredniej np. 8MHz a drugi (dolny na rysunku) działa na innej pośredniej - zakładam na początek, że będzie to 32MHz.
Górny odbiornik jest klasyczny, detektor jest również na NE612 oraz posiada klasyczny wzmacniacz audio plus ARW.
Odbiornik dolny będzie współpracował przy realizacji funkcji wodospadu. Podobnie jak odbiornik górny jest również rezonansowy i zaprojektowałem go z pewnym nadmiarem. Jeśli pierwszy stopień za mieszaczem nie wystarczy to zmontuję drugi stopień z filtrem kwarcowym na dwóch kwarcach.

Płytki są już w produkcji (zaawansowanie wykonania ok. 50%) i do piątku będą gotowe a potem jeszcze pewnie z tydzień zejdzie na transport więc na razie zajmę się programowaniem zaległych funkcji: klucz elektronowy, przełącznik pasm, sygnalizacja stanów i pewnie znajdzie się od cholery podobnie nudnej roboty ;-)

L.J.
(Ten post był ostatnio modyfikowany: 03-08-2022 11:55 przez SP6FRE.)
03-08-2022 11:51
Odwiedź stronę użytkownika Znajdź wszystkie posty użytkownika Odpowiedz cytując ten post
SP6FRE Offline
Leszek
****

Liczba postów: 737
Dołączył: 20-09-2009
Post: #32
RE: Waterfall - jak to działa
Witam!

Płytki dostałem nadspodziewanie szybko. Produkcja, zamiast trzy dni trwała o połowę krócej i już po siedmiu dniach, w poniedziałek, miałem płytki na stole.

İmage

Kilka godzin zajęło mi zmontowanie układu

İmage İmage

Niestety, moja radość była krótka bo po zmontowaniu, układ nie chciał działać. Kolejny dzień podnosiłem się z porażki sprawdzając czy pcb nie ma błędów projektowych lub wykonawczych ale ostatecznie błędu nie znalazłem. W końcu okazało się, że "winny" byłem ja bo zapomniałem, że definiując w programie układy sterowane za pomocą I2C - tu działa SI5351 - trzeba je podłączyć bo inaczej program zatrzymuje się próbując je zainicjować a mnie się tak śpieszyło do pierwszego startu, że pominąłem ten krok.

İmage

Tak więc, układ sterownika działa stabilnie, nic nie miga, poziom sygnału z AD8307 wydaje się być bardzo mały albo mówiąc właściwie: prawidłowy przy braku sygnału na wejściu i mam nadzieję, że teraz monitor zacznie działać lepiej. Na razie płytki wyświetlacza i generatora SI5351 działają jako wstawiane w podstawki ale docelowo będą wlutowane wprost do płytki co ułatwi montaż zespołu w jakiejś obudowie. Na razie zespół ma grubość nieco ponad 3cm ale można zejść do ok. 2.5cm.

Nieco więcej czasu zajmie mi montaż płytki odbiorników ale oczywiście pochwalę się sukcesem lub porażką ;-)

L.J.
(Ten post był ostatnio modyfikowany: 11-08-2022 12:35 przez SP6FRE.)
11-08-2022 10:09
Odwiedź stronę użytkownika Znajdź wszystkie posty użytkownika Odpowiedz cytując ten post
SP6FRE Offline
Leszek
****

Liczba postów: 737
Dołączył: 20-09-2009
Post: #33
RE: Waterfall - jak to działa
Witam!

Udało mi się zrobić odbiornik wodospadu.

İmage

Z prawej strony u góry to część wspólna - filtry pasmowe i wzmacniacz w.cz. Z lewej u góry to przemiana i wzmacniacz pośredniej 32MHz wodospadu.
Z prawej u dołu to okolice mieszacza odbiornika kontrolnego im ARW a z lewej u dołu pośrednia odbiornika, detektor i wzmacniacz m.cz. Odbiornikowi brakuje jeszcze filtru kwarcowego (prawdopodobnie 11.0592MHz) oraz uruchomienia i zestrojenia.

A na razie odbiornik wodospadu działa w przybliżeniu według założeń. Zmierzyłem sygnał na wyjściu odbiornika a w zasadzie na wyjściu detektora AD8307 w funkcji napięcia (siły sygnału S) na wejściu odbiornika.

İmage

Oczywiście charakterystyka jest silnie nieliniowa, szczególnie w początkowym i końcowym zakresie. Oceniam czułość odbiornika na ok. S2-S4 (0.4-1.5uV) bo już w takim zakresie napięć wejściowych widać reakcję na wyjściu AD8307. I jakkolwiek sam AD8307 ma charakterystykę liniową w funkcji mocy to , szczególnie dla silnych sygnałów widać mocne spłaszczenie charakterystyki ze względu na nasycanie się poszczególnych stopni wzmacniacza w.cz i p.cz.

Na razie mogę pokazać działanie wodospadu w paśmie 7MHz z "żywą" anteną bez dźwięku:

Wodospad 7MHz - film1
Wodospad 7MHz - film2
Wodospad 7MHz - film3

Dźwięk pojawi się jak uruchomię do końca odbiornik kontrolny.
Niestety, nagranie nie oddaje wiernie kolorów z wyświetlacza. W szczególności, wykres wodospadu jest lewie widoczny a sygnał stacji na wykresie wodospadu to ledwie widoczne pojaśnienie. W rzeczywistości dla różnych poziomów sygnału kolor zmienia się od białego (S1-3) przez żółty (S4-6) i zielony (S7-9) do odcieni czerwonego (S>9).

Na razie pracuję nad kosmetyką wyświetlania wykresu siły sygnału oraz zamierzam dodać do procedury SETUP możliwość definiowania dla każdego poziomu sygnału S progu zadziałania bo inne wykonanie urządzenia (np. inna pośrednia wodospadu) da pewnie inną czułość i charakterystykę dynamikę odbiornika. Na wyjściu AD8307 mam teraz poziomy napięć rzędu 0.8V - bez sygnału aż do ok. 2V dla S9 + 60dB (od ok. 160 do ponad 400 jednostek DAC (1 jednostka ok. 4.88mV).

L.J
19-08-2022 10:38
Odwiedź stronę użytkownika Znajdź wszystkie posty użytkownika Odpowiedz cytując ten post
SP6FRE Offline
Leszek
****

Liczba postów: 737
Dołączył: 20-09-2009
Post: #34
RE: Waterfall - jak to działa
Witam!

Powoli, ale jednak poruszam się do przodu z urządzeniem. Zmontowałem odbiornik kontrolny na pasmach 7 i 14MHz oraz zrobiłem sporo modyfikacji w programie, których nie widać 'na oko' ale pochłonęły wiele czasu. Przy okazji porobiłem kilka błędów a wygrzebanie się z nich zajęło mi dodatkowy czas - nad jednym siedziałem kilka godzin przez kilka dni. Ale to jest tak jak za poważne sprawy zabiera się amator ;-)

Mam do pokazania kilka filmów. Niestety, filmy są duże objętościowo, kompresuję je za pomocą ffmpeg ale i tak to sporo jak dla mojej strony. Mam więcej nagrań ale nie odważę się ich powiesić na stronie bo nie starczy pasma ;-) Pewnie trzeba będzie dołączyć się do youtube.

Sygnał statyczny1
Sygnał statyczny2
Fonia1
Fonia2
Fonia3
CW

Przepraszam za słabą jakość dźwięku. Okazało się, że nie mam głośnika i dźwięk odtwarzają słuchawki a w dodatku zapomniałem nieco podnieść głośność.
W każdym, razie widać związek odbieranego sygnału zarówno na wykresie siły sygnału jak i na wodospadzie, który na filmie zlewa się się nieco i gubi kolory.
Postaram się o dodatkowe nagrania, czekam na układ dekodera 74259 aby swobodnie zmieniać pasmo i nagram coś z pasma 14.

Prędkość procesora pozwala na dość dobre wyłapanie sygnałów statycznych oraz w zasadzie do zaakceptowania jest detekcja fonii na wykresach. Szybkie cw jest nieco bardziej kłopotliwe bo nie każdy skan pasma jest w stanie wyłapać każdy sygnał ale na rysunku wodospadu już widać miejsce gdzie stacja cw nadaje.

L.J.
(Ten post był ostatnio modyfikowany: 04-09-2022 21:48 przez SP6FRE.)
04-09-2022 21:48
Odwiedź stronę użytkownika Znajdź wszystkie posty użytkownika Odpowiedz cytując ten post
SP7CLB Offline
Krzysztof
***

Liczba postów: 188
Dołączył: 05-04-2010
Post: #35
RE: Waterfall - jak to działa
Witam
Leszku, u kogo zamawiałeś płytki że tak szybko wykonane?
73
Krzys'
05-09-2022 7:03
Znajdź wszystkie posty użytkownika Odpowiedz cytując ten post
SQ4AVS Offline
Rafał
*****

Liczba postów: 1,421
Dołączył: 29-01-2010
Post: #36
RE: Waterfall - jak to działa
Leszku mógłbyś udostępnić najnowsza wersję softu?
05-09-2022 11:16
Odwiedź stronę użytkownika Znajdź wszystkie posty użytkownika Odpowiedz cytując ten post
SP6FRE Offline
Leszek
****

Liczba postów: 737
Dołączył: 20-09-2009
Post: #37
RE: Waterfall - jak to działa
Witam!

Płytki zamawiałem kiedyś w pcbway ale chyba reklama "pozwoliła" im na wywindowanie ceny. Teraz zamawiam w jlcpcb, jak pisałem płytki miałem dokładnie po 7 dniach na biurku od momentu złożenia zamówienia. Najdroższy jest transport ale wybrałem "oszczędną" opcję dhl \, która rózni sie od tej normalnej, poza oczywiście nizszą ceną, że zamiast 3 dni gwarantuja ok. 7 dni. Ale jak się okazuje jak mają miejsce w normalnej taryfie to pewnie łączą z oszczędną i wyszło w sumie 7 dni.

Postaram się zamieścić najnowszą wersję softu jeszcze dziś jak wprowadzę dwie mniej lub bardziej potrzebne zmiany.
Najpierw możliwość konfiguracji obu nośnych (BFO) dla pośredniej odbiornika dla dolnej i górnej wstęgi. Pozwoli to na zmianę wstęgi z zachowaniem zasady, że heterodyna odbiornika jest zawsze wyżej niż częstotliwość pośrednia. Wadą tego rozwiązania jest możliwa asymetria w odbiorze (ewentualnie nadawaniu) jeśli filtr nie jest w miarę symetryczny ale zaletą jest dużo łatwiejsze oprogramowanie przestrajania odbiornika bez konieczności martwienia sie o odwracanie kierunku przestrajania i innych zależności.
Wiążąca się z poprzednią, zmiana, będzie dotyczyć właśnie korekty zakresu przestrajania wodospadu tak, aby odbierany sygnał widziany był na środku wodospadu dla obu częśtotliwości BFO. Teraz działa to tylko dla jednej wstęgi (dolnej) a dla drugiej widać różnicę ok. 2kHz co przy przestrajaniu wodospadu +-7kHz jest już widoczne. Dla większych szerokości nie ma to znaczenia ale wspominam o tym żeby pokazać, że jak się coś zmienia w jednym miejscu to probelm pojawia się w innym a czego nie dało się od razu zauważyć.

A nawiązując do płytek, płytka odbiornika może być zmontowana w połowie, bez części dotyczącej wodospadu i uzyskuje sie dwupasmowy odbiornik ze sterowaniem za pomocą płytki z wyświetlaczem. Jak starczy sił i cierpliwości to opracuję taką wersję sterowania właśnie bez wodospadu z wizualizacją S-metra sterowanego nie z odbiornika wodospadu ale z ARW odbiornika testowego. Taki odbiornik nie będzie miał oczywiście wodospoadu ale za to kolorowy wyświetlacz ;-)

Doszedłem również do wniosku, że w zasadzie odbiornik wodospadu może być identyczny z odbiornikiem testowym poza częstotliwością pośrednią oczywiście a sygnał do tworzenia wodospadu może być pobierany wprost z ARW odbiornika wodospadu. Ta ARW powinna mieć dużą prędkość (małą stałą czasową) żeby nadążyć za przestrajaniem heterodyny wodospadu. Taki odbiornik wodospadu oczywiście nie potrzebuje wzmacniacza m.cz. Obecny odbiornik wodospadu i tak jest nieliniowy więc nie ma sensu używanie AD8307 kiedy i tak poziom sygnału (S) jest definiowalny dla każdej z wartości.

Pomysłów jest dużo a każdy generuje dodatkową pracę. Niestety, grafika kolorowa pożera mnóstwo pamięci i dobijam do 90% zajętości pamięci procesora więc może się okazać, że właśnie to będzie naturalnym hamulcem dla mojej niezdrowej fantazji.

L.J.
Witam!

To najnowsza wersja oprogramowania, bity fuse podałem wcześniej


.hex  lcd7735_2.hex (Rozmiar: 161.4 KB / Pobrań: 498)

Procesor działa z kwarcem, ja mam założony 24MHz ale będzie działać z mniejszymi częstotliwościami.

Krótki manual bieżącej obsługi: klawisze od lewej do prawej niech będą opisane jako ABCDEF, na razie działają A, B, C i D

Klawisz A zapewnia przełączenie między normalnym przestrajaniem (częstotliwość z podświetleniem purpurowym pozycji kroku strojenia), zmianą kroku przestrajania (podświetlona częstotliwość odbioru linią purpurową) oraz zakresem przemiatania wodospadu (purpurowe podświetlenie zakresu przestrajania od 0 do +-112kHz). Podobną rolę co klawisz A pełni przełącznik impulsatora a samą zmianę parametru wykonuje się za pomocą impulsatora. Ten klawisz działa w cyklu zamkniętym: przestrajanie -> krok -> wodospad -> przestrajanie -> krok .... itd.

Żeby zacząć pracę trzeba wpisać do procesora wartości domyślne (pośrednia wodospadu 32MHz, pośrednie odbiornika ok. 11.0594MHz) przytrzymując klawisz B podczas włączenia zasilania, potwierdzeniem jest napis LOADING DEFAULT

Na razie można ustawić częstotliwość pośrednią odbiornika wodospadu i obie częstotliwości pośrednie (bfodw-dolną i bfoup-górną) oraz CWdelay wchodząc do SETUP za pomocą klawisza A przytrzymanego krótko po włączeniu zasilania. W procedurze SETUP klawisz A działa dla częstotliwości jako przełącznik krok -> częstotliwość -> krok -> częstotliwość .... itd. a samą częstotliwość zmienia się za pomocą impulsatora. Klawisz B służy do zatwierdzenia ustawionej zmiennej i wywołuje kolejną zmienną do zmiany. bfodw i bfoup to odpowiednio nośne dla filtra kwarcowego poniżej i powyżej pasma przenoszenia filtra.

Ustawienie CWdelay na razie nie ma znaczenia dla odbiornika więc najlepiej zatwierdzić wartość klawiszem B. Ostatnie wyświetlane parametry to wartości napięcia na wyjściu AD8307 dla odpowiadających im poziomów siły sygnału S od S1 do S9+60dB (15 wartości), które na razie są wpisane na stałe do procesora ale wkrótce umożliwię ich modyfikację w SETUP-ie bo zapewne charakterystyka każdego z odbiorników będzie inna. Niemniej, zakres pracy obejmuje na tyle duży zakres, że co najmniej dla przetestowania powinno wystarczyć:
0,78568 V S0
0,79056 V S1
0,80032 V S2
0,81008 V S3
0,81984 V S4
0,8296 V S5
0,84912 V S6
0,9272 V S7
1,0492 V S8
1,098 V S9
1,28832 V S9+10
1,54696 V S9+20
1,80072 V S9+30
1,93736 V S9+40
2,0008 V S9+60

Wartości wpisane raz do SETUP będą pamiętane więc zarówno pośrednia wodospadu jak i pośrednia odbiornika mogą być dobrane do lokalnych wartości.
Przy normalnej pracy klawisz C przełącza częstotliwość podstawową i zapasową a klawisz D wstęgi z dolnej na górną i odwrotnie.

Układ wymaga obecności modułu generatora Si5351 aby zaczął działać. Poza tym do regulacji poziomu napięcia z detektora AD8307 służy potencjometr RV1, który powinien być ustawiony na maksymalne napięcie lub pominięty.

L.J.

Witam!

Załączam kolejne dwa filmy, z pracy cw i phone, zmniejszyłem po raz kolejny rozdzielczość więc mogłem zrobić dłuższe nagrania.

CW
PHONE

Jakimś cudem udało mi się szybko poprawić oprogramowania i możliwa jest korekta poziomów S w procedurze SETUP.


.hex  lcd7735_2.hex (Rozmiar: 155.36 KB / Pobrań: 541)

Poziomy są wstępnie ustalone na poziomach jak pokazałem wyżej używając klawisza B podczas włączenia zasilania.
Zmianę można zrobić dla każdego Sx w procedurze SETUP za pomocą impulsatora i zatwierdzić klawiszem B. Klawisz B przesunie setup do kolejnej pozycji jeśli nie wymaga ona zmiany. Skok poziomu to 4.88mV w zaokrągleniu do pełnych miliwoltów.

L.J.
(Ten post był ostatnio modyfikowany: 06-09-2022 20:09 przez SP6FRE.)
05-09-2022 13:19
Odwiedź stronę użytkownika Znajdź wszystkie posty użytkownika Odpowiedz cytując ten post
Odpowiedz 


Skocz do:


Użytkownicy przeglądający ten wątek: 1 gości