Witam wszystkich!
Po długiej nieobecności na forum (aktywnej, czytać czytam regularnie) postanowiłem pochwalić się zbudowanym przeze mnie odbiornikiem. Trochę przybity niepowodzeniem przy próbie zbudowania odbiornika - wątek
Prosty pięciopasmowy odbiornik KF (Konstrukcje krótkofalarskie dla początkujących), postanowiłem zaszyć się w wolnych chwilach w moim małym warsztacie i zmierzyć się z tematem sam na sam. Cel był jeden - zbudować odbiornik. Cel poboczny - konstrukcja oparta na tranzystorach (wiem, jak osioł się uparłem)
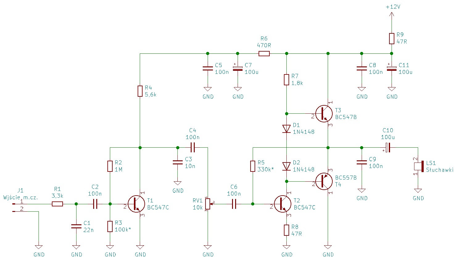
Schemat odbiornika:
Schemat odbiornika w załącznikach - plik DRW_AM_SSB_CW_Receiver [PDF]
Całość jest swego rodzaju hybrydą - połączniem trzech układów:
Wzmacniacz m.cz (schemat wg. Piotra SP9LVZ)
Filtr AM\SSB\CW (schemat wg. KE3IJ)
Zasadnicza część odbiornika (schemat wg. DX Explorer)
Wykorzystałem część do kondensatora C12 (bez przedwzmacniacza i wzmacniacz m.cz.)
Montaż:
Sposób montażu w stylu Manhattan (polubiłem ten sposób). Przy okazji potrenowałem budowę mechaniczną w stopniu minimalnym by całość była w miarę możliwości użytkowa i jednocześnie pozwalała na swobodną ingerencję w układ (dlatego obudowa odbiornika ma charakter otwarty) Użyłem wszystkiego co miałem pod ręką łącznie z elementami elektronicznymi. Jedynie tranzystory, rdzeń T50-2 i potencjometr wieloobrotowy są nowe. Może zaskoczyć wejście antenowe F - takie miałem dlatego użyłem. Zaciski zasilania zamiast standardowego gniazda podyktowane są charakterem odbiornika, wydają się być praktyczniejsze (zasilanie z akumulatora, zasilacza, baterii).
Antena:
Antenę stanowi w moim przypadku 8m zwykłego drutu podpiętego bezpośrednio do odbiornika. Udało się posłuchać stacje z Włoch, Bułgarii, Serbii, Rumunii, Rosji, Niemiec, Słowenii.
Odbiór emisji SSB:
Odbiór wymaga wyczucia odbiornika, czasem kombinacja ustawień regeneracji, tłumika i strojenia daje zadowalający odbiór. Przed nasłuchami warto włączyć odbiornik na około 30 min. - znacznie łatwiej jest się dostroić jak się zagrzeje
Odbiór emisji CW:
Całkiem dobry, fakt słychać wiele pracujących stacji, ale swobodnie można "wyłapać" interesujący nas sygnał.
Podsumowanie:
Jestem zadowolony z wykonania odbiornika. Zwłaszcza, że udało się go uruchomić i zbudować wg. założeń. Może nie jest najpiękniejszy, może nie ma super selektywności, może nie jest to moja autorska konstrukcja, ale daje radość, że własnymi siłami go zbudowałem. Dlatego wrócę do pierwszego układu wiedząc, że się da. Możliwe, że będzie to kolejna wariacja, a nie powielenie układu
Źródła:
P.S. 1
Operowanie tłumikiem antenowym czasem jest dość denerwujące przy odbiorze zwłaszcza kiedy nadają koledzy ze wschodu. Może prosty układ AGC lub coś innego? Miejsce jeszcze jest by coś dodać do odbiornika. Zasada - układ na tranzystorach
P.S. 2
Z racji, że to mój pierwszy odbiornik na pasmo amatorskie chcę tylko dodać... ALE CZAD! Tak, cieszę się jak małe dziecko, że się udało.