Odpowiedz 
 
Ocena wątku:
  • 0 Głosów - 0 Średnio
  • 1
  • 2
  • 3
  • 4
  • 5
Prosty pięciopasmowy odbiornik KF (Konstrukcje krótkofalarskie dla początkujących)
SQ5KVS Offline
Karol
*****

Liczba postów: 1,013
Dołączył: 26-09-2012
Post: #31
RE: Prosty pięciopasmowy odbiornik KF (Konstrukcje krótkofalarskie dla początkujących)
Jakbyś nie miał BC557 to można użyć pary 2N3904 / 2N3906 albo jakiejś innej komplementarnej (np. BD135/136 , 137/138 , 139/140) które są w "każdym warzywniaku" jak to kiedyś mawiali.

Nie rozumiem - nie robię. Chyba że robię żeby zrozumieć.
22-12-2020 15:04
Znajdź wszystkie posty użytkownika Odpowiedz cytując ten post
SP9LVZ Offline
Piotr
*****

Liczba postów: 817
Dołączył: 13-01-2015
Post: #32
RE: Prosty pięciopasmowy odbiornik KF (Konstrukcje krótkofalarskie dla początkujących)
Widzę że już koledzy zdążyli nanieść poprawki rysunkowe,.... a co do...

........Dobrze odczytałem (popraw mnie ewentualnie):
Rezystorem R3 - 100k dobieramy napięcie na kolektorze T1
Rezystorem R5 - 330k dobieramy napięcie na emiterach T4 i T5 ......

to się zgadza, jak dobierzesz te wartości a układ będzie poprawnie zmontowany to musi zadziałać od pierwszego włączenia...
Tranzystory można oczywiście użyć innego typu jak masz w szufladzie, dobrze by było zachować wysokie wzmocnienia tranzystorów by nie rozbudowywać układu o kolejny przedwzmacniacz,... te tranzystory (BC547/557 B/C czy 2N3904/3906) kupuje się na dziesiątki.... po kilka złotych, drożej wychodzi dojazd do sklepu albo przesyłka.... warto mieć zapas bo są dosyć uniwersalne można je stosować w generatorach i wstępnych wzmacniaczach do urządzeń KF....
(Ten post był ostatnio modyfikowany: 22-12-2020 15:58 przez SP9LVZ.)
22-12-2020 15:58
Odwiedź stronę użytkownika Znajdź wszystkie posty użytkownika Odpowiedz cytując ten post
SP5HBT Offline
Użytkownik
***

Liczba postów: 154
Dołączył: 04-12-2014
Post: #33
RE: Prosty pięciopasmowy odbiornik KF (Konstrukcje krótkofalarskie dla początkujących)
Wzmacniacz wyjściowy m.cz w praktycznie takiej samej konfiguracji często był wykorzystywany w profesjonalnym sprzęcie oraz w radiostacjach wojskowych nawet w czasach gdy układy scalone były popularne i tanie. Przykładem jest radiostacja RT-320 Plessey Avionics.


.pdf  AF_RT320.pdf (Rozmiar: 76.34 KB / Pobrań: 892)

Działa to bardzo dobrze.

73, Mietek
(Ten post był ostatnio modyfikowany: 22-12-2020 19:08 przez SP5HBT.)
22-12-2020 19:08
Znajdź wszystkie posty użytkownika Odpowiedz cytując ten post
SP9VQ Offline
Radek
**

Liczba postów: 55
Dołączył: 27-10-2020
Post: #34
RE: Prosty pięciopasmowy odbiornik KF (Konstrukcje krótkofalarskie dla początkujących)
Cytat:Wzmacniacz wyjściowy m.cz w praktycznie takiej samej konfiguracji często był wykorzystywany w profesjonalnym sprzęcie oraz w radiostacjach wojskowych nawet w czasach gdy układy scalone były popularne i tanie. Przykładem jest radiostacja RT-320 Plessey Avionics.

SP5HBT czyli nic a nic nie trąci myszką takie rozwiązanie, dobrze wiedzieć, zwłaszcza, że jeżeli jest skuteczne, sprawdzone i spełnia swoją rolę.

Jak tylko ogarnę przedświąteczny zamęt w pracy to zabieram się za budowę wzmacniacza m.cz podanego przez SP9LVZ (Piotr). Schemat wydrukowany, zaznaczone pola lutownicze jeszcze rozplanować wstępnie rozmieszczenie elementów. Pojawiło się przy okazji analizy schematu pytanie dotyczące kondensatorów w torze m.cz. jakie stosujecie? Jakie należałoby z waszego doświadczenia zastosować w tym konkretnym przypadku. Pytam, ponieważ po wszelakich forach, stronach są różne opinie począwszy od "byle jakie" na "platynowo-złocone" skończywszy, taki delikatny sarkazm (audiofile wybaczcie). Nie jest tajemnicą, że typ kondensatora ma znaczenie i to gdzie jest stosowany i jaką ma pełnić rolę. Wolę zapytać, dowiedzieć się jak to ma się w tym przypadku w torze m.cz i zdać się na wasze ogromne doświadczenie. Wiec, jakie kondensatory proponujecie?
(Ten post był ostatnio modyfikowany: 22-12-2020 19:17 przez SP9VQ.)
22-12-2020 19:17
Znajdź wszystkie posty użytkownika Odpowiedz cytując ten post
SP9LVZ Offline
Piotr
*****

Liczba postów: 817
Dołączył: 13-01-2015
Post: #35
RE: Prosty pięciopasmowy odbiornik KF (Konstrukcje krótkofalarskie dla początkujących)
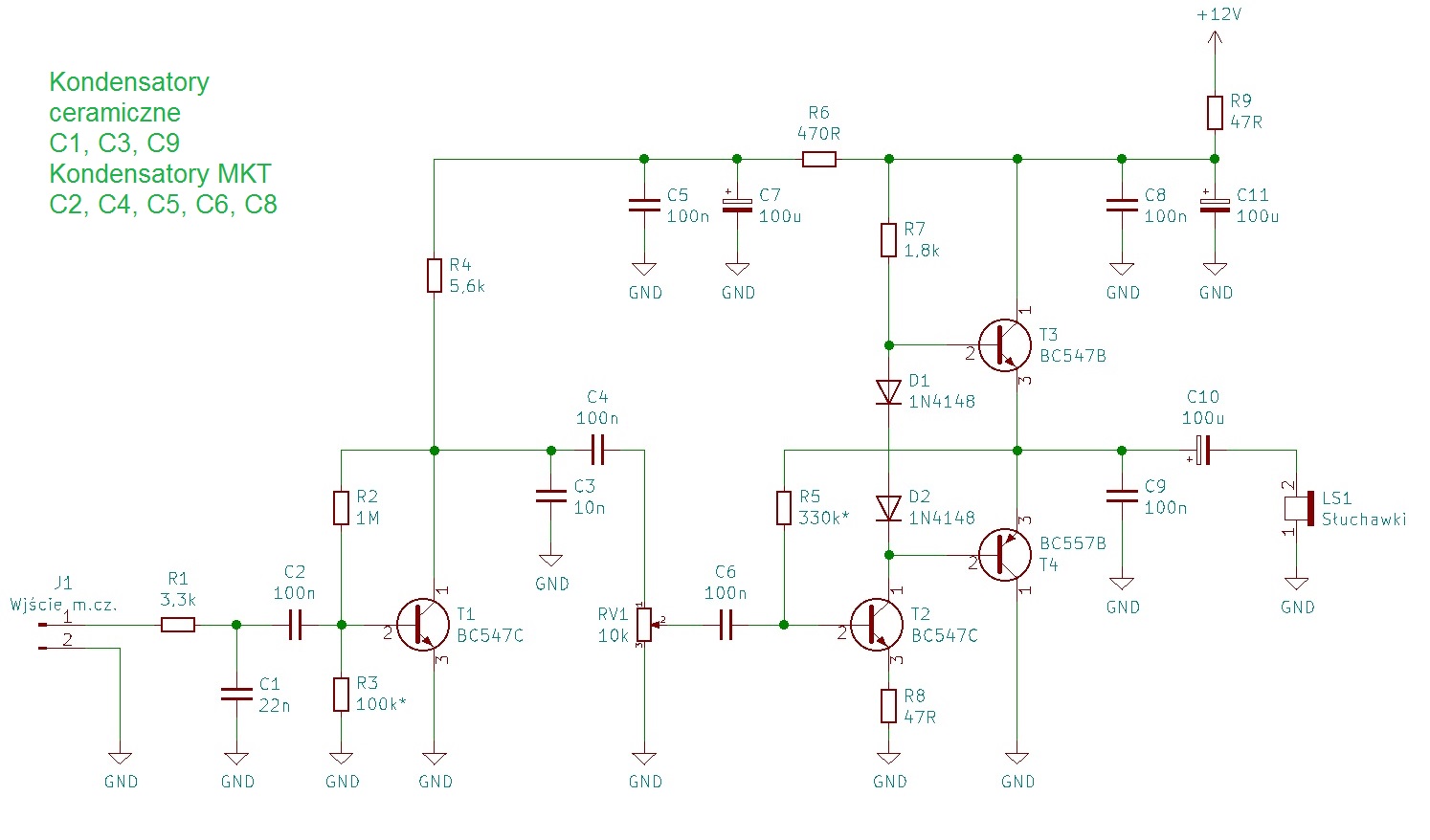
W załączeniu opis jakie kondensatory gdzie zastosować. Kondensatory ceramiczne do blokowania ew. sygnałów w.cz. z przedostających się z VFO oraz przeciw wzbudzaniu się wzmacniacza (tranzystory mają wysokie pasmo 100Mhz) pozostałe kondensatory MKT (poliestrowe) do m.cz. Nie potrzeba żadnych cudów to nie HI-FI. Taki zapas kondensatorów zwłaszcza 100nF ceramocznych i MKT też dobrze mieć w zapasie.
İmage
(Ten post był ostatnio modyfikowany: 22-12-2020 20:16 przez SP9LVZ.)
22-12-2020 20:15
Odwiedź stronę użytkownika Znajdź wszystkie posty użytkownika Odpowiedz cytując ten post
SQ5DTL Offline
Grzegorz
**

Liczba postów: 90
Dołączył: 28-09-2020
Post: #36
RE: Prosty pięciopasmowy odbiornik KF (Konstrukcje krótkofalarskie dla początkujących)
Może to opracowanie Ci się przyda
kondensatory stałe

Ja w praktyce stosuje trzy rodzaje kondensatorów: elektrolityczne, polimerowe i oczywiście ceramiczne.
22-12-2020 20:15
Znajdź wszystkie posty użytkownika Odpowiedz cytując ten post
SP6FRE Offline
Leszek
****

Liczba postów: 737
Dołączył: 20-09-2009
Post: #37
RE: Prosty pięciopasmowy odbiornik KF (Konstrukcje krótkofalarskie dla początkujących)
Witam!

Pozwolę sobie wrócić do podstawowego schematu, dla którego zrobiłem symulację.

İmage İmage

Na rysunku są wprawdzie dodatkowe elementy: C8, C11, C12 oraz R12 i R15 zamiast jednego opornika 47k ale mają one wartości nie mające wpływu na pracę układu w ustawieniu podstawowym (0.3 i 0.1pF).
Nie testowałem wszystkiego ale sprawdzałem na przykład jaki wpływ ma oporność źródła sygnału (mieszacza) i obciążenia na pracę układu i okazuje się, że o ile oporność mieszacza ma tu niewielkie znaczenie (od 50 do 500 omów) to już oporność słuchawek wykazuje spory wpływ powodując powstanie rezonansu dla niskich częstotliwości co prawdopodobnie będzie powodować wzbudzenia. Najbardziej stabilnie układ będzie pracował ze słuchawkami o niskiej oporności (50-100 omów) ale zapewne szybko pojawią się zniekształcenia dla silniejszych sygnałów.
Dla słuchawek 50 omów wzmocnienie przekracza 80dB (ponad 10000 razy) co powoduje, że odbiór sygnału 1uV nie powinien być problemem. Dolna tabelka pokazuje napięcia na kolektorach tranzystorów oraz symulowane oporności słuchawek. Dolny wykres to najmniejsza oporność słuchawek a górny to największa.

Jak pisałem wcześniej, zrobiłem też symulację dla zmian jakie wprowadziłem do schematu:

İmage İmage

Zastosowałem kondensatory ograniczające pasmo dla dwóch pierwszych stopni (C11 i C12 po 330pF) oraz wprowadziłem bardziej rozbudowany układ pętli sprzężenia zwrotnego dzieląc opornik 47k na dwa mniejsze i używając między nimi pojemności o innej wartości niż w rozwiązaniu podstawowym. Oporniki R11, R12 i R15 stanowią ujemną pętlę sprzężenia zwrotnego dla prądu stałego. Opornik R12 został dobrany tak, że na kolektorze trzeciego tranzystora napięcie wynosi mniej więcej połowę napięcia zasilania co jest najbardziej korzystne dla tego stopnia. Zamiast jednego kondensatora C10 o wartości 4.7uF jak w rozwiązaniu podstawowym zastosowałem dodatkowo kondensator C8 i teraz mają one oba po 0.1uF. Powoduje to ładne zaokrąglenie charakterystyki w okolicach 0.5-1kHz oraz istotne zmniejszenie wzmocnienia dla niskich częstotliwości. I podobnie jak poprzednio zrobiłem symulację wpływu obciążenia na pracę wzmacniacza i wydaje się, że poza zmianą wzmocnienia nie ma szkodliwego rezonansu. Taki wzmacniacz ze słuchawkami o wyższej oporności (nawet 2k) powinien działać stabilnie.

İmage

A na koniec zrobiłem symulację wzmocnienia przypadającego na poszczególne stopnie przy założeniu, że oporność obciążenia to 200 omów. Na jeden stopień wzmacniacza przypada ok. 30dB (ok. 30 razy licząc stosunek napięć). Wydaje się, że ze słuchawkami 50-200 omów i wprowadzonymi korektami da się z tego wzmacniacza uzyskać poprawną pracę z małymi sygnałami.
Jeśli jeszcze nie rozebrałeś tego układu to może pokusisz się o jego modyfikację dodając trzy wskazane kondensatory i jeden opornik - R12 najlepiej regulowany aby ustawić na kolektorze trzeciego tranzystora połowę napięcia zasilania?

L.J.
(Ten post był ostatnio modyfikowany: 22-12-2020 21:39 przez SP6FRE.)
22-12-2020 21:38
Odwiedź stronę użytkownika Znajdź wszystkie posty użytkownika Odpowiedz cytując ten post
SP9VQ Offline
Radek
**

Liczba postów: 55
Dołączył: 27-10-2020
Post: #38
RE: Prosty pięciopasmowy odbiornik KF (Konstrukcje krótkofalarskie dla początkujących)
Leszek szczęka mi opadła... Oczywiście, że nie rozebrałem oryginalnego układu! Za bardzo mi się podoba wizualnie Smile Na pewno sprawdzę sugerowaną przez Ciebie modyfikację, którą zasymulowałeś. Tak się teraz śmieję pod nosem, że będą trzy wzmacniacze m.cz. albo wrzucę przełącznik oryginał/SP6FRE Wink

SP9LVZ Piotr - dziękuję za rozpiskę
SQ5DTL Grzegorz - dziękuję za materiał
(Ten post był ostatnio modyfikowany: 22-12-2020 22:17 przez SP9VQ.)
22-12-2020 22:17
Znajdź wszystkie posty użytkownika Odpowiedz cytując ten post
SP9LVZ Offline
Piotr
*****

Liczba postów: 817
Dołączył: 13-01-2015
Post: #39
RE: Prosty pięciopasmowy odbiornik KF (Konstrukcje krótkofalarskie dla początkujących)
@Leszku SP6FRE, ten wzmacniacz (oryginalny, który symulowałeś) jest przeznaczony do słuchawek wysoko omowych, a nie do nisko omowych. Więc trzeba by zrobić symulacje dla słuchawek 2000-4000 omów i jeszcze trzeba by wiedzieć jakie mają parametry dynamiczne. Słuchawki wysoko omowe z którymi się spotkałem występują w różnych wykonaniach np. dynamiczne, piezoceramiczne... oraz mają różne pasma przenoszenia - ja mam komunikacyjne o charakterystycznym przenoszeniu (a nie wyrównane w paśmie 20Hz-20kHz), nie wiem czy ten program to uwzględni???
Do tego samego wzmacniacza można podłączyć różne j.w. słuchawki (wysoko omowe) i zupełnie inaczej słychać (co niedawno miałem możliwość testować).... mówiąc krótko słuchawki wpływają zdecydowanie na charakterystykę "odsłuchu". Kompensację pasma przenoszenia wzmacniacza proponuję zrobić indywidualnie "na słuch".... To samo zresztą jest ze słuchawkami nisko omowymi,... wystarczy mieć kilka zestawów i posłuchać czy są różnice.
Najlepiej wykonać i sprawdzić.... symulacje nie uwzględniają charakterystyki słuchawek, ja robię korekty po, a nie przed....
To tak jak z tym co pisze w kartach katalogowych transceiverów, wykesach parametrów, wielkie pomiary, kolorowe broszury,... ale co jest warte to dopiero stwierdzisz jak posłuchasz.... Big Grin
(Ten post był ostatnio modyfikowany: 22-12-2020 23:42 przez SP9LVZ.)
22-12-2020 23:37
Odwiedź stronę użytkownika Znajdź wszystkie posty użytkownika Odpowiedz cytując ten post
SP6FRE Offline
Leszek
****

Liczba postów: 737
Dołączył: 20-09-2009
Post: #40
RE: Prosty pięciopasmowy odbiornik KF (Konstrukcje krótkofalarskie dla początkujących)
Witam!

Oczywiście, każda symulacja zakłada pewne uproszczenia ale jeśli dla obciążenia rzeczywistego system wykazuje tendencję do wzbudzenia to tym bardziej z rzeczywistymi słuchawkami sytuacja może być trudniejsza ze względu na indukcyjności słuchawek i przesunięcia fazowe zmienne z częstotliwością.

Niemniej, w obu przypadkach najkorzystniejsze jest użycie słuchawek niskoomowych poprawiających stabilność ale zmniejszających wzmocnienie.

Dla układu skorygowanego, zależność od obciążenia wydaje się mniejsza niż w układzie oryginalnym choć zapewne końcowy wynik i tak zweryfikuje praktyka.

Faktycznie, każdy rodzaj słuchawek ma swoją charakterystykę impedancyjną w funkcji częstotliwości, rezonanse elektryczne i mechaniczne więc pokazany wynik symulacji należy traktować jako kierunek w jakim powinno iść rozwiązanie.

Ten odbiornik zakłada pełne wzmocnienie w torze m.cz. dlatego zachowując jego prostotę warto sprawdzić czy wyniki symulacji mogą poprawić jego pracę.

L.J.
23-12-2020 0:37
Odwiedź stronę użytkownika Znajdź wszystkie posty użytkownika Odpowiedz cytując ten post
Odpowiedz 


Skocz do:


Użytkownicy przeglądający ten wątek: 1 gości