Odpowiedz 
 
Ocena wątku:
  • 0 Głosów - 0 Średnio
  • 1
  • 2
  • 3
  • 4
  • 5
Miernik LC PIC16F84A
EC4AGT Offline
Wojtek
****

Liczba postów: 285
Dołączył: 05-10-2014
Post: #1
Miernik LC PIC16F84A
Witam serdecznie

Nie wiem co się dzieje z moimi miernikami, być może wirus je zaatakowal, bo każdy z nich pokazuje co mu sie podoba.
Najpierw analizator SP2JJH a teraz miernik LC na PIC16F84A

Urządzenia te były od dawna nie używane i teraz kiedy zachodzi potrzeba zrobić pomiar nie działają dobrze do konca.

Miernik LC po załączeniu i kalibracji powoli zaczyna pływać, zamiast utrzymywać się na O zaczyna powoli pokazywać dodatnie wartości pojemności.
W opisie kalibracji pisze ze po zalozeniu zworki JP1 ( nozka 12 do masy ) pracuje jako miernik czestotliwosci i po takim ustawieniu i włączeniu pokazuje 00041605 i za czasem spada i w tej chwili pokazuje 00041594 i powoli spada .
Co może być tego przyczyna ? Kiedyś wymieniłem LM311 na inny, ale nie pomogło , może wymienić Pica-a ?
Zastanawiam się także czy zastosowanie zewnętrznego generatora 4 Mhz (tak jak w mierniku częstotliwości na Picu do 1,2 GHz) może cos pomoc.

Prosze o porady i z gory dziekuje

Wojtek

Toledo

Hiszpania
12-05-2020 17:36
Znajdź wszystkie posty użytkownika Odpowiedz cytując ten post
SP6IFN Offline
Ryszard
****

Liczba postów: 463
Dołączył: 23-03-2010
Post: #2
RE: Miernik LC PIC16F84A
Proszę wymienić elementy w okolicy wzorca, jest tam kondensator elektrolit sprzęgający z LM311, pewnie wyschnięty. Generator wewnętrzny (po przełożeniu zworek) powinien wskazywać częstotliwość ok.550kHz ….teraz jest za mała i nawet się obniża. To nie jest wina LM311, ani procesora PIC. WZORZEC!
Tutaj opis!
…………………..
Rysio!
12-05-2020 18:47
Odwiedź stronę użytkownika Znajdź wszystkie posty użytkownika Odpowiedz cytując ten post
EC4AGT Offline
Wojtek
****

Liczba postów: 285
Dołączył: 05-10-2014
Post: #3
RE: Miernik LC PIC16F84A
Ok
Dzięki za odpowiedź. Postaram się zrobić według porady. Na tej stronie już byłem i właśnie po jej przeczytaniu napisałem ten list.
Właśnie wymieniłem dwa elektrolity 10 uF na nowe i dalej to samo , pokazuje 00041727 ale teraz idzie do góry i już pokazuje 0004732 . Później zaczęła schodzić w dół i doszło do 00041717

Na wyświetlaczu pokazuje się C= -0.4 pF , po kalibracji 0.0pF ale później znów -0.2 do -0.4 pF

Wojtek

Toledo

Hiszpania
(Ten post był ostatnio modyfikowany: 12-05-2020 22:41 przez EC4AGT.)
12-05-2020 22:41
Znajdź wszystkie posty użytkownika Odpowiedz cytując ten post
SP6IFN Offline
Ryszard
****

Liczba postów: 463
Dołączył: 23-03-2010
Post: #4
RE: Miernik LC PIC16F84A
Częstotliwośc generatora wzorcowego MUSI być w pobliżu 550kHz, dopuszczalny mała odchyłka. Tylko elementy C i L generatora trzeba dobrać. Nie wiem z jakiego powodu uległy zmianie, proszę to przeanalizować. Opis na stronie SP7DQR dokładnie to wyjaśnia. Wg. mnie....cewka ma za dużą indukcyjność.
……….
Rysio!
(Ten post był ostatnio modyfikowany: 12-05-2020 23:02 przez SP6IFN.)
12-05-2020 23:02
Odwiedź stronę użytkownika Znajdź wszystkie posty użytkownika Odpowiedz cytując ten post
EC4AGT Offline
Wojtek
****

Liczba postów: 285
Dołączył: 05-10-2014
Post: #5
RE: Miernik LC PIC16F84A
Witam
Teraz mierze oscyloskopem sygnał z generatora . Podłączyłem sondę do nóżek 15 i 16 i pokazuje tak

Rms 3.374 V
Vpep 9.3 V
Częst 3.992 do 4.011 MHz

Czyli z tego wynika że częstotliwość 4 MHz nie jest stała tylko oscyluje

İmage


W tej chwili pokazuje już -4.4 pF

Wojtek

Toledo

Hiszpania
(Ten post był ostatnio modyfikowany: 12-05-2020 23:24 przez EC4AGT.)
12-05-2020 23:24
Znajdź wszystkie posty użytkownika Odpowiedz cytując ten post
SP6IFN Offline
Ryszard
****

Liczba postów: 463
Dołączył: 23-03-2010
Post: #6
RE: Miernik LC PIC16F84A
Kolego Wojtku!
Częstotliwość generatora dla którego został napisany program przeliczeniowy to 550kHz, plus drobna odchyłka. Proszę to zrozumieć!
Chyba że nie o tym mierniku dyskutujemy!
Moment.....spojrzałem na schemat. Mierzysz częstotliwość generatora taktującego procesor. Tak ma być,,,,, Generator do pomiaru elementów LC to nie to samo.
Odczytuj jego częstotliwość po ustawieniu zworek tak jak w opisie który przytoczyłem wcześniej.
…………………..
Rysio!
(Ten post był ostatnio modyfikowany: 12-05-2020 23:46 przez SP6IFN.)
12-05-2020 23:46
Odwiedź stronę użytkownika Znajdź wszystkie posty użytkownika Odpowiedz cytując ten post
EC4AGT Offline
Wojtek
****

Liczba postów: 285
Dołączył: 05-10-2014
Post: #7
RE: Miernik LC PIC16F84A
Może ją za bardzo nie rozumiem. W tej chwili mam dwie zworki , jedna do konfiguracji wyświetlacza i ta zawsze jest zamontowana. I druga , którą zawiera nóżkę 12 do masy
Zaś na wyświetlaczu pokazuje 00041760 powoli odlicza w dół . Kiedy piszę to już teraz pokazuje 00041748

Wojtek

Toledo

Hiszpania
(Ten post był ostatnio modyfikowany: 13-05-2020 0:11 przez EC4AGT.)
13-05-2020 0:11
Znajdź wszystkie posty użytkownika Odpowiedz cytując ten post
SP6IFN Offline
Ryszard
****

Liczba postów: 463
Dołączył: 23-03-2010
Post: #8
RE: Miernik LC PIC16F84A
(13-05-2020 0:11)EC4AGT napisał(a):  ………….. W tej chwili mam dwie zworki , jedna do konfiguracji wyświetlacza i ta zawsze jest zamontowana. I druga , którą zawiera nóżkę 12 do masy
Zaś na wyświetlaczu pokazuje 00041760 powoli odlicza w dół . Kiedy piszę to już teraz pokazuje 00041748
Pytanie?
Czy jest jeszcze zworka z pinu 18 do masy? Czy jest włączona? Oznaczona jako JP2.
Jeśli TAK, to ją wyłącz i podaj co się wyświetla na LCD przy zwartej zworce JP1 (pin12 procesora).
………………….
Rysio!
(Ten post był ostatnio modyfikowany: 13-05-2020 15:56 przez SP6IFN.)
13-05-2020 15:55
Odwiedź stronę użytkownika Znajdź wszystkie posty użytkownika Odpowiedz cytując ten post
EC4AGT Offline
Wojtek
****

Liczba postów: 285
Dołączył: 05-10-2014
Post: #9
RE: Miernik LC PIC16F84A
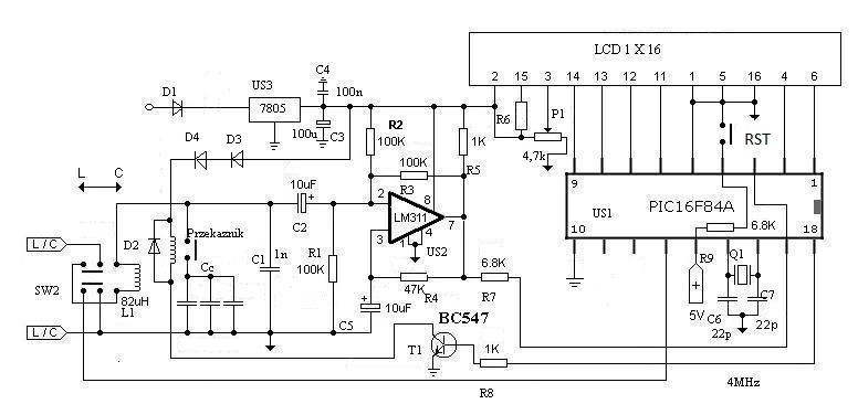
Mój miernik zrobiony jest wg schematu SQ7HJB. Na nim nie ma pinów 10 i 12 zaznaczonych na schemacie że idą do masy ale na mojej wersji płytki tak . W sumie są trzy zworki , reset do pinu 3 , pin 10 zworka do masy ta jest do wyboru sposobu wyświetlania i pin 12 i tu po założeniu wyświetla się częstotliwość zaś nóżka 18 jest na stałe podłączona do masy .
Jeśli pin 10 nie jest podłączony to wyświetla się tylko C=- i kiedy tak to pokazuje się C= - 0.4pF . Tak teraz pokazuje wyświetlacz .
Jeśli zaś podłącze nóżkę 12 to pokazuje częstotliwość i teraz jest tak 00041601


Załączone pliki Miniatury
İmage

Wojtek

Toledo

Hiszpania
(Ten post był ostatnio modyfikowany: 13-05-2020 17:44 przez EC4AGT.)
13-05-2020 17:44
Znajdź wszystkie posty użytkownika Odpowiedz cytując ten post
SP6IFN Offline
Ryszard
****

Liczba postów: 463
Dołączył: 23-03-2010
Post: #10
RE: Miernik LC PIC16F84A
OK!
Teraz już wszystko jest wyjaśnione. Twój miernik LC jest sprawny, choć ma niewielką odchyłkę od częstotliwości 550kHz w stronę na minus. Nie jest to jeszcze błędem który uniemożliwia pomiary L i C. Ktoś kiedyś tak to sobie wymyślił, że sterowanie przekaźnikiem który załącza kondensator wzorcowy 1000pF zaprojektował i podłączył na opak, dlatego też wyświetla się przed wynikiem pomiaru minus (-). Sterowanie przekaźnikiem następuje tuż po włączeniu (zerowaniu procesora) i natychmiastowym włączeniu do układu L1-C1, wg. schematu który załączyłeś, a następnie kondensatora wzorcowego 1000pF. Wg. schematu SP7DQR są to odpowiednio L1 i C9, a wzorcem jest C10. Opis działania jest na stronie SP7DQR i nie będę go tutaj przytaczał. W Twoim mierniku nie ma zworki JP2, która powinna być wyłączona podczas pomiarów, a wzorzec jest od razu załączony. Dlatego częstotliwość na Twoim mierniku to ok.416kHz, bez włączonego WZORCA powinna być ok.550kHz. Stąd wynikły nasze niejasności. Zakładam że w Twoim mierniku procesor zdołał dokonać dwóch pomiarów, trzeci jest wykonywany po włączeniu elementu mierzonego. Na podstawie tych trzech pomiarów procesor wylicza wartości elementu mierzonego, L lub C.
Napisałeś że pin.18 procesora jest na masie.....na pewno NIE, bo to on steruje procesem pomiarowym. Na zakończenie dodam że prawidłowe sterowanie przekaźnikiem uwidocznione jest na schemacie ze strony SP7DQR.
A to że wynik pomiaru własnego generatora trochę pływa, to już sprawa elementów tego generatora.
Na przyszłość nie myl taktowania generatorem 4MHz procesora z generatorem pomiarowym zbudowanym na elementach LC i LM311. Bo ten pierwszy to "serduszko" procesora. Bez niego procesor jest martwy i nic nie zrobi.
Reasumując:
Zworka JP3 musi być załączona na stałe, wtedy jest pełne wyświetlanie informacji na wyświetlaczu, zworka JP1 musi być wyłączona, wtedy przyrząd mierzy elementy L i C.
……………………
Rysio!
Temat już wyczerpałem, nie przejmuj się że nie wszystko rozumiałeś, czytaj dokładnie zasadę działania opisaną przez SP7DQR. W załączniku jest oryginalny schemat konstruktora tego miernika.


Załączone pliki Miniatury
İmage
(Ten post był ostatnio modyfikowany: 13-05-2020 19:27 przez SP6IFN.)
13-05-2020 19:27
Odwiedź stronę użytkownika Znajdź wszystkie posty użytkownika Odpowiedz cytując ten post
Odpowiedz 


Skocz do:


Użytkownicy przeglądający ten wątek: 1 gości