Odpowiedz 
 
Ocena wątku:
  • 1 Głosów - 5 Średnio
  • 1
  • 2
  • 3
  • 4
  • 5
Minitransciver wg. VK3AJG
SQ8NZD Offline
Adrian
*****

Liczba postów: 858
Dołączył: 11-02-2011
Post: #1
Minitransciver wg. VK3AJG
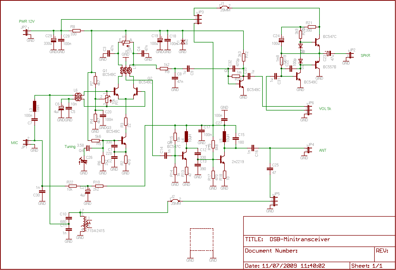
Witajcie !

W czasopiśmie Świat Radio ukazał się opis minitranscivera wg. Vk3AJG

Podoba mi się on ze względu na prostotę.
Nie wiem jak jest z tymi rdzeniami do cewek. Domyślam się, że L1 i L6 można spróbować nawinąć na FT50-43 ??
Nawiększy problem widzę w L7. Nie mam tego filtra p.cz. . Jak można go zastąpić ? Ustalcie Koledzy indukcyjność a ja już sobie poradzę.

Tak chyba będzie bezpieczninej Smile


Załączone pliki Miniatury
İmage

https://sites.google.com/view/sq8nzd - Moja strona web.
(Ten post był ostatnio modyfikowany: 24-04-2019 5:36 przez SQ8NZD.)
24-04-2019 4:24
Znajdź wszystkie posty użytkownika Odpowiedz cytując ten post
SP9AWP Offline
Początkujący
**

Liczba postów: 96
Dołączył: 22-10-2015
Post: #2
RE: Minitransciver wg. VK3AJG
Szukaj informacji u źródła http://members.ozemail.com.au/~jgprice/80M-DSB.html możesz nawet napisać email Wink
Podając skany z gazetki tyle co wydanej, z danymi u dołu i uwagą "bez prawa rozpowszechniania" narazasz się na potencjalne kłopoty.
Informacje na temat tego filtra znajdziesz wyszukując hasło "10mm 455Khz IF Can". Poza tym z tego co ja zrozumiałem to raczej to nie ma znaczenia bo sam nawijasz sobie cewkę a filtr stanowi po prostu konstrukcję mechaniczną tej cewki. Tu masz tez podobne pytania https://www.edaboard.com/showthread.php?...-by-VK3AJG

73 Wojtek
(Ten post był ostatnio modyfikowany: 24-04-2019 5:54 przez SP9AWP.)
24-04-2019 5:35
Znajdź wszystkie posty użytkownika Odpowiedz cytując ten post
SQ8NZD Offline
Adrian
*****

Liczba postów: 858
Dołączył: 11-02-2011
Post: #3
RE: Minitransciver wg. VK3AJG
Na stronie pisze ;

Winding inductance ( @ 640uH pin 1-3):

W załączniku piny... Czyli wychodzi 640uH, ale co z tą cewką sprzęgającą gdzie filtr jest owinięty drutem ?

W artykule pisze, że L7 ma być nawinięty na starym 455kHz.
A co z L1 i L6 ?

PS> SP5AWP.........Byłem na tej stronie. Nic nie ma co by mi pomogło.

Kolega Andrzej SP5AHT powiedział, że

L1 i L6 na FT50-43 a L7 na T37-2 (3uH)


Załączone pliki Miniatury
İmage

https://sites.google.com/view/sq8nzd - Moja strona web.
(Ten post był ostatnio modyfikowany: 24-04-2019 10:27 przez SQ8NZD.)
24-04-2019 5:47
Znajdź wszystkie posty użytkownika Odpowiedz cytując ten post
M'75 Offline
Marcin
**

Liczba postów: 56
Dołączył: 19-06-2017
Post: #4
RE: Minitransciver wg. VK3AJG
Autor na wskazanym wczesniej forum odpowiedział o co chodzi z cewką L7.

Bierzesz filtr w metalowym kubeczku pochodzacy np.z demontażu starego odbiornika, rozbierasz go, odlutowujesz ew.kondensator równoległy znajdujący się wewnątrz, odwijasz starą cewkę i nawijasz wedle własnego widzimisię nową (przezwajasz) żeby pokryć wybrane pasmo.
Zauważ, że jest to filtr wstępny odbiornika...
24-04-2019 14:46
Znajdź wszystkie posty użytkownika Odpowiedz cytując ten post
SQ8NZD Offline
Adrian
*****

Liczba postów: 858
Dołączył: 11-02-2011
Post: #5
RE: Minitransciver wg. VK3AJG
(24-04-2019 14:46)M75 napisał(a):  Autor na wskazanym wczesniej forum odpowiedział o co chodzi z cewką L7.

A czy Kol. Andrzej źle mi podpowiedział ?

Nie mam, żadnych starych odbiorniów i innego wiekowego ustrojstwa

https://sites.google.com/view/sq8nzd - Moja strona web.
25-04-2019 19:04
Znajdź wszystkie posty użytkownika Odpowiedz cytując ten post
M'75 Offline
Marcin
**

Liczba postów: 56
Dołączył: 19-06-2017
Post: #6
RE: Minitransciver wg. VK3AJG
Jak nie masz żadnego krajowego filtru 7x7 lub podobnego zachodniego to możesz nawinąć cewkę na pierścionku ferrytowym lub zrobić dużą cewkę powietrzną.

W avt i na różnych forach były publikowane projekty rożnych odbiorników Antki, Bartki, Lidie itp.
Są dobrze opisane, można podejrzeć jak rozwiązano obwody wejściowe.
Wzory na rezonans LC, impedancję/ reaktancję się nie zmieniły. Nic tylko liczyć i eksperymentować.

W Młodym Techniku z lat 67 był dział radio z opisem działania wszelakich odbiorników począwszy od detektorowego i reakcyjnego. Może któryś z.kolegów posiada skany artykułów do poczytania.
(Ten post był ostatnio modyfikowany: 26-04-2019 11:45 przez M'75.)
26-04-2019 11:45
Znajdź wszystkie posty użytkownika Odpowiedz cytując ten post
SQ8NZD Offline
Adrian
*****

Liczba postów: 858
Dołączył: 11-02-2011
Post: #7
RE: Minitransciver wg. VK3AJG
Ale jaką wg. Ciebie indukcyjność powinna mieć owa cewka ?

Ja obstawiam : 3uH . Mini ring core mam... Tylko wpisać indukcyjność i mam liczbę zwojów

https://sites.google.com/view/sq8nzd - Moja strona web.
(Ten post był ostatnio modyfikowany: 26-04-2019 13:42 przez SQ8NZD.)
26-04-2019 13:42
Znajdź wszystkie posty użytkownika Odpowiedz cytując ten post
SP6FRE Offline
Leszek
****

Liczba postów: 737
Dołączył: 20-09-2009
Post: #8
RE: Minitransciver wg. VK3AJG
Witam!

Widzę, że nikt nie kwapi się ani z korektą ani z prawidłową odpowiedzią więc spróbuję podpowiedzieć koledze z nadzieją, że nauczy się tego raz na zawsze.

Problem jest z cewką L7 ale należy to rozpatrywać w otoczeniu w jakim pracuje ta cewka. Działa ona jako równoległy obwód rezonansowy z kondensatorami C10 (680pF) oraz C11 (1000pF) połączonymi szeregowo.

Na początek więc należy sprawdzić jaka jest wypadkowa pojemność tych kondensatorów ze znanego wzoru na pojemność wypadkową dwóch kondensatorów połączonych szeregowo:

Cs=C10*C11/(C10+C11) (1)

Zostawiam to obliczenie zainteresowanemu ale kiedy już wykona to obliczenie to indukcyjność cewki L7 da się obliczyć ze wzoru dla klasycznego obwodu rezonansowego (nie ma znaczenia czy szeregowego czy równoległego):

Fr=1/2/pi()/sqrt(L*C) -> L=1/4/pi()/pi()/Fr^2/Cs

Dla tego konkretnego przypadku więc po podstawieniu za Cs wzoru (1) otrzymamy, że

L7=(C10+C11)/4/pi()/pi()/Fr/Fr/C10/C11

Wzór nadaje się wprost do użycia np. w excell-u, gdzie w wersji polskiej zamiast funkcji sqrt() bedzie funkcja pierwiastek(), Fr^2 oznacza podniesienie częstotliwości rezonansowej do kwadratu a symbol pi() oznacza po prostu liczbę pi (3.14......).

Od razu mówię, że wynik nie zgadza się z przewidywaniami zainteresowanego choć nie odbiega dramatycznie od podanej wartości.

Obliczenia należy wykonywać na jednostkach podstawowych a więc należy używać dla częstotliwości herców [Hz], a dla pojemności faradów [F]

Kiedy ja zdawałem egzamin na licencję to część techniczna egzaminu, była obok testu z telegrafii, najtrudniejszą do zdania. Wzór na rezonans obwodu był elementarzem szkolenia ale widzę, że od tej pory nastąpił istotny postęp, tylko czy w dobrą stronę?

Mam nadzieję Adrian, że dasz sobie radę z obliczeniami więc oczekuję po pierwsze, że podasz wypadkową pojemność Cs a kolejno indukcyjność L7.

I na koniec słowo skąd się wzięło połączenie szeregowe pojemności dla obwodu rezonansowego - to jedna z metod dopasowania impedancji łączonych układów. Obwód rezonansowy ma dużą impedancję, zwykle większą niż coś co do niego dołączamy z jednej ze stron dlatego stosuje się albo odczep na cewce, dzielnik pojemnościowy albo drugie uzwojenie o mniejszej liczbie zwojów. W tym przypadku dzielnik pojemnościowy zapewnia dopasowanie impedancji w proporcji ok. (C10+C11)/C10

L.J.


Witam!

W uzupełnieniu dodam, że można zastosować jako L7 jedną z popularnych cewek 7x7 (do kupienia w AVT).

Najbardziej odpowienie byłyby: 203, 208, 212, 214, 218, 401, 407, 416, 435, 435A a także 219, 228 i 453.

Użycie cewki z rdzeniem jest o tyle zasadne, że pozwala na zestrojenie obwodu we właściwym miejscu. Wykonanie cewki na rdzeniu toroidalnym jest znacznie mniej wygodnym sposobem na strojenie obwodu choć jest to często możliwe przez ściskanie i rozszerzanie uzwojenia na toroidzie.

L.J.
(Ten post był ostatnio modyfikowany: 29-04-2019 8:31 przez SP6FRE.)
28-04-2019 23:21
Odwiedź stronę użytkownika Znajdź wszystkie posty użytkownika Odpowiedz cytując ten post
AdamC Offline
Użytkownik
***

Liczba postów: 170
Dołączył: 28-05-2010
Post: #9
RE: Minitransciver wg. VK3AJG
(26-04-2019 11:45)M75 napisał(a):  W Młodym Techniku z lat 67 był dział radio z opisem działania wszelakich odbiorników począwszy od detektorowego i reakcyjnego. Może któryś z.kolegów posiada skany artykułów do poczytania.

Młody Technik opisy wykonań i działania urządzeń, są też odbiorniki radiowe,urządzenia krótkofalarskie w dziale Na Warsztacie https://mlodytechnik.pl/zrob-to-sam/archiwum
29-04-2019 9:53
Znajdź wszystkie posty użytkownika Odpowiedz cytując ten post
SP6FRE Offline
Leszek
****

Liczba postów: 737
Dołączył: 20-09-2009
Post: #10
RE: Minitransciver wg. VK3AJG
Witam!

Musze się poprawić w częsci opisujacej transformujące działanie dzielnika pojemnościowego. Podałem, że transformacja impedancji następuję w przybliżeniu w proporcji (C10+C11)/C10. Prawidłowo ta zmiana ma charakter szybszy i jest proporcjonalna do kwadratu tego iloczynu czyli ((C10+C11)/C10)^2

L.J.
29-04-2019 13:28
Odwiedź stronę użytkownika Znajdź wszystkie posty użytkownika Odpowiedz cytując ten post
Odpowiedz 


Skocz do:


Użytkownicy przeglądający ten wątek: 1 gości