Odpowiedz 
 
Ocena wątku:
  • 0 Głosów - 0 Średnio
  • 1
  • 2
  • 3
  • 4
  • 5
Pierwszy superhet 80 bardzo słabo działa
NOWY Offline


Liczba postów: 3
Dołączył: 23-11-2017
Post: #1
Pierwszy superhet 80 bardzo słabo działa
Witam wszystkim serdecznie!
Jestem tu nowy i od niedawna interesuję się tematyką forum Smile
Mam za sobą uruchomienie m. in. odbiornika Lidia80 od Włodka.

Od jakiegoś czasu składam sobie układ z tego artykułu:

.pdf  SES080 QRP QUARTERLY051.pdf (Rozmiar: 1.5 MB / Pobrań: 2150)

.doc  SESE80 MANUAL[1]rev2.doc (Rozmiar: 6.94 MB / Pobrań: 1262)
zrobiłem pod niego własny projekt płytki.
Nie miałem T1 i T2 do filtru antenowego, więc złożyłem prosty filtr antenowy na 80m taki jak w Lidia80.
Nie miałem też T3 do VFO, więc dobrałem dławik (dławiki, wyszło 11uH - 10 i 1), tak by VFO generowało nieco szerzej niż 6-6.5MHz.
Zamiast 2N3904 dałem wszędzie BC547 (wiem, że mają inny pinout).
Kwarce od znajomego dostałem już dobrane.
VFO i BFO żyją i działają - sprawdzone na oscyloskopie.

Odbiorniczek odbiera sygnał z testowego generatorka na kwarcu 3.66MHz, ale bardzo zniekształcony. Więc reaguje też na tuning.
Nic innego nie mogę odebrać, nawet żadnego CW... a co dopiero SSB... mimo że np. na Lidia80 jestem w stanie coś odebrać (słabo, bo słaba antena, ale jednak).

Może ma ktoś z was pomysł co może być nie tak, doradzi jak ten odbiorniczek doprowadzić do stanu używalności?

Aha, mogę jeszcze dodać, że odbiornik reaguje też na regulacje tłumika antenowego (tzn. filtr antenowy mam taki jak w Lidia80, i tam jest potencjometr od tłumienia, i jak nim kręce to zmienia sie poziom szumu)...
(Ten post był ostatnio modyfikowany: 02-01-2018 0:09 przez NOWY.)
02-01-2018 0:09
Znajdź wszystkie posty użytkownika Odpowiedz cytując ten post
SQ9RFC Offline
Jerzy
*****

Liczba postów: 1,193
Dołączył: 02-07-2010
Post: #2
RE: Pierwszy superhet 80 bardzo słabo działa
Zacząłbym od tego, że testować na paśmie 80m trzeba wieczorem i w nocy. Kilowatowe stacje z Ukrainy odbiera się na antenie długości 1m. Stoją poniżej 3700 nad cyfrówkami. Gdy usłyszysz bzykanie w głośniku - kręć częstotliwością BFO i lekko dostrajaj VFO. Tłumik ustaw na początku na minimalne tłumienie, potem gdy bzykanie będzie za głośnie stłum go. BFO to jeden punkt który czasem trudno złapać. Telegrafistów znajdziesz pod cyfrówkami.
Jeszcze ... pomiń na razie filtr wejściowy - silne sygnały stłum tłumikiem. Gdybyś miał filtr żle zestrojony to mógł by Ci wyciąć tę częstotliwość której chcesz słuchać. Później go włącz i zestrój na ucho.
I jeszcze - jeśli masz generator 3.66 to na nim zacznij testować strojenie - sygnał z niego musi być perfekcyjnie czysty i miły dla ucha - potem dopiero pasmo...

73 JERZY SQ9RFC
(Ten post był ostatnio modyfikowany: 02-01-2018 14:45 przez SQ9RFC.)
02-01-2018 14:35
Znajdź wszystkie posty użytkownika Odpowiedz cytując ten post
SP6IFN Offline
Ryszard
****

Liczba postów: 463
Dołączył: 23-03-2010
Post: #3
RE: Pierwszy superhet 80 bardzo słabo działa
Tylko Ten nie zadaje pytań, kto uważa że wie wszystko. Ja nie wiem więc pytam, bo może jestem niedouczony, albo jeszcze coś gorszego......to się nazywa... no... tego.... coś ze sklerozą związane....., ale nie pamiętam.
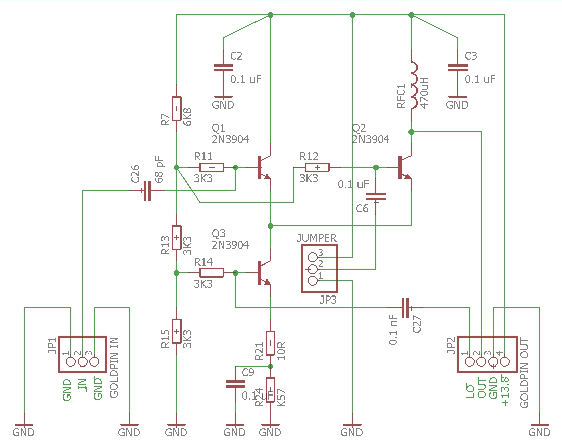
Wracając do pytania.....Dlaczego filtr kwarcowy w tej konstrukcji podłączony jest do szyny zasilającej, a nie do masy urządzenia, skoro sygnał z anteny podłączony jest właśnie w konfiguracji wejście/masa radia. Czy sprzężenie poprzez kondensatory blokujące zasilanie do masy spełniają właśnie taką funkcję sprzęgającą sygnał odbierany? Przyznam że w swojej praktyce po raz pierwszy spotkałem się z takim włączeniem filtru kwarcowego. Może jakieś wyjaśnienia?????.....bo czegoś nie rozumiem.
Rysio!
03-01-2018 22:04
Odwiedź stronę użytkownika Znajdź wszystkie posty użytkownika Odpowiedz cytując ten post
SO8FM Offline
Paweł
**

Liczba postów: 68
Dołączył: 19-07-2015
Post: #4
RE: Pierwszy superhet 80 bardzo słabo działa
Zasilanie stanowi zwarcie dla prądu przemiennego. Źródło napięciowe w teorii, a kondensatory odsprzęgające w praktyce. Faktycznie niestandardowe rozwiązanie. Podejrzewam, że pochodzące z czasów konstrukcji opartych o tranzystory pnp, gdzie plus zasilania był punktem odniesienia.

Pozdrawiam,
Paweł
03-01-2018 22:14
Znajdź wszystkie posty użytkownika Odpowiedz cytując ten post
SQ8MHI Offline
 
*

Liczba postów: 39
Dołączył: 15-09-2010
Post: #5
RE: Pierwszy superhet 80 bardzo słabo działa
K5WMS tłumaczy się w artykule z tego plusa na filtrze. Po prostu przerabiał z jednej konfiguracji filtra na inną, i tak mu było wygodniej na płytce. A że zasilanie i masa dla wcz są "blisko siebie" to jakoś to działa. Ot, taki mały hack Smile
04-01-2018 11:58
Znajdź wszystkie posty użytkownika Odpowiedz cytując ten post
SP6IFN Offline
Ryszard
****

Liczba postów: 463
Dołączył: 23-03-2010
Post: #6
RE: Pierwszy superhet 80 bardzo słabo działa
(04-01-2018 11:58)SQ8MHI napisał(a):  K5WMS tłumaczy się ...........a wcz są "blisko siebie" to jakoś to działa. Ot, taki mały hack Smile
No właśnie, a mogło by działać lepiej.
Dziękuję za odzew.
.......................
Rysio!
04-01-2018 18:03
Odwiedź stronę użytkownika Znajdź wszystkie posty użytkownika Odpowiedz cytując ten post
SQ9RFC Offline
Jerzy
*****

Liczba postów: 1,193
Dołączył: 02-07-2010
Post: #7
RE: Pierwszy superhet 80 bardzo słabo działa
Mieszacze tez mają C3 i C7 do zasilania zamiast do masy ....
Jeśli któryś z kolegów podejmie się współzawodnictwa/zabawy to w piątkowy wieczór możemy popełnić takiego RXa, ale popędzanego syntezą, bo nie mam ochoty walczyć z diodami...
Mamy piątkowy wieczór - bierzemy się do pracy... przy okazji "popełnienia" trzeba się czegoś nauczyć. Na warsztat biorę całkiem nowy dla mnie program EAGLE w wersji 7.7.0 Mam PC 32 bitowy więc najnowszą wersję 8... sprawdzę później na innym kompie. Chyba z v7 da się przenieść pliki do V8. Radyjko będzie modułowe. Na małych płytkach powstaną dwa identyczne mieszacze, filtr kwarcowy, BFO, LM386 z prostą automatyką, BPF zostawiam na deser. Wszystkie te moduły dostana bazówkę, oraz płytę przednią z komputerem pokładowym i płytkę tylną ... może z jakimś prostym PA do CW. VFO ... zobaczymy ile będzie czasu, albo moduł z waricapem, albo AD9850.
Gdyby ktoś chciał spytać jak mi idzie - to cały czas monitoruję 3567 CW :-)
EAGLE 7.7.0
Schemat...
Tranzystor 2N3904 znalazłem w 5 bibliotekach standardowych...
Trochę dziwny edytor. Prawy klawisz myszy nie wyłącza wykonywanej czynności - trzeba używać drugiej ręki aby nacisnąć Esc. Aby zaznaczyć blok trzeba wcześniej kliknąć ikonkę zaznaczania bloku ... po co ? Panowie powinni poćwiczyć na profesjonalnych edytorach graficznych. Ale schemat powstał ... nawet dał się przenieść do PCB.
İmage
PCB na szybko bez zastanawiania autoruter ... kilka ręcznych zmian i fatal error programu :-( co zostało ? ... pliki są - przynajmniej tyle.
Wieczorkiem znów kilka chwil poświęcimy na zabawę z tym pakietem i tym radyjkiem.

73 JERZY SQ9RFC
(Ten post był ostatnio modyfikowany: 06-01-2018 14:51 przez SQ9RFC.)
04-01-2018 22:09
Znajdź wszystkie posty użytkownika Odpowiedz cytując ten post
NOWY Offline


Liczba postów: 3
Dołączył: 23-11-2017
Post: #8
RE: Pierwszy superhet 80 bardzo słabo działa
Dobry pomysł z tym podziałem na moduły, można by to jeszcze rozwinąć. Chciałbym wykonać ten SESE również na 40 i 20m, ale najpierw muszę odpalić wersję na 80m. Mogę pomóc z Eagle jeśli jest potrzeba. Ponadto mam też własny projekt PCB w Eagle pod ten odbiornik i mogę udostępnić.

Minęło trochę czasu, ja najpierw wymieniłem w mixerach tranzystory na 2N3904, potem próbowałem z innym dławikiem SMD, a potem wreszcie dotarły T1, T2 i T3 od znajomego z Australii. Najpierw zlutowałem filtr antenowy, ale to dużo nie pomogło, więc potem wziąłem za VFO. Z niecierpliwości też wymieniłem pozostałe BC547 na 2N3904 (ten w VFO i BFO).
Zakres VFO jest niemalże dokładnie taki sam jak w artykule, czyli wszystko jest na dobrej drodze.
Dopiero wtedy udało mi się coś złapać, tylko, że to była chyba jakaś audycja radiowa po niemiecku - niestety, ja akurat z tym językiem nie miałem styczności...
Nagrałem fragment - załączam plik .mp3 - na 00:28 mówią częstotliwość, a 1:14 email.
Może zna ktoś niemiecki i jest ktoś w stanie rozpoznać jaką częstotliwość tam podają?


Załączone pliki
.mp3  german_frequency_email.mp3 (Rozmiar: 1.16 MB / Pobrań: 981)
(Ten post był ostatnio modyfikowany: 17-01-2018 0:26 przez NOWY.)
17-01-2018 0:25
Znajdź wszystkie posty użytkownika Odpowiedz cytując ten post
Odpowiedz 


Skocz do:


Użytkownicy przeglądający ten wątek: 2 gości