Odpowiedz 
 
Ocena wątku:
  • 23 Głosów - 4.26 Średnio
  • 1
  • 2
  • 3
  • 4
  • 5
HUSAREK DSP
GREG Offline
Zaawansowany użytkownik
****

Liczba postów: 316
Dołączył: 18-11-2010
Post: #321
RE: HUSAREK DSP
Kolego Tomaszu,
Kiedy możemy spodziewać się nowszej wersji softu dla Husarka DSP? Smile

Pozdrawiam
Grzegorz
11-01-2017 10:59
Znajdź wszystkie posty użytkownika Odpowiedz cytując ten post
SP4LVC Offline
Bogdan sk
*****

Liczba postów: 761
Dołączył: 10-07-2009
Post: #322
RE: HUSAREK DSP
Grzegorz, a co nie podoba Ci się w aktualnej wersji softu, że pytasz o nowszą?

Bogdan
11-01-2017 18:58
Znajdź wszystkie posty użytkownika Odpowiedz cytując ten post
GREG Offline
Zaawansowany użytkownik
****

Liczba postów: 316
Dołączył: 18-11-2010
Post: #323
RE: HUSAREK DSP
Bogdanie,
W aktualnej wersji nie ma prawie nic. Koledzy rozmawiali o nowej wersji ze spektrum, przydałoby się popatrzeć jak to działa, Oraz czy projekt rokuje dalszy rozwój. A ptaszki ćwierkają ...

Pozdrawiam
G
11-01-2017 20:23
Znajdź wszystkie posty użytkownika Odpowiedz cytując ten post
SP4LVC Offline
Bogdan sk
*****

Liczba postów: 761
Dołączył: 10-07-2009
Post: #324
RE: HUSAREK DSP
Ptaszki ćwierkają, że trzeba się skontaktować z autorem softu! Posłuchaj dobrej rady.

Bogdan
11-01-2017 21:47
Znajdź wszystkie posty użytkownika Odpowiedz cytując ten post
SPO3O2OL Offline
_._. _ _._
****

Liczba postów: 330
Dołączył: 07-01-2017
Post: #325
RE: HUSAREK DSP
Witam.Pragnę na wstępie pogratulować Januszowi SP5BMP oraz Tomaszowi Kornilukowi bardzo interesującej konstrukcji radia.Uważam,że konstrukcja Husarek DSP może stać się jednym z najchętniej budowanych urządzeń nadawczo odbiorczych w tym roku.Niewątpliwie gotowy układ elektroniki wchodzący w skład modułu DISCO na procesorze STM oraz oprogramowanie do niego stworzone przez Tomasza Korniluka to silne serce tego radia.Serce,które można zaprzegnąć też do innych konstrukcji czego przykładem jest opis układu sdr+DISCO przez kolegę Mirka.
Innym kolegom pomagającym w upowszechnieniu konstrukcji dziękuje.Dokumentacja SP7ROH pomaga w zrozumieniu połączeń miedzy płytkami,daje obraz potrzebnych elementów jak również umożliwia wykonanie pcb,dzięki czemu Przemek SP9KN może oferować gotowe płytki dla szerszego grona tzw. dłubaczy.To czego jeszcze brakuje to szczegółowe opisy budowy i uruchamiania radia, które są bardzo potrzebne dla mniej zaawansowanych kolegów.Jednak pozostaje mieć nadzieję,że taki opis też się pojawi.Coś w tym kierunku robi Marek SQ7HJB na stronie klubowej,jednak to kropla w morzu potrzeb.Przydałaby się zapewne instrukcja typu STEP by STEP pisana prostym i zrozumiałym językiem,obrazowana zdjęciami,linkami i filmami.Konstrukcja HusarekDSP zapewne jest dość kosztowna w wykonaniu dla przeciętnego Polaka,ale jej nowatorski sposób podejścia do budowy radia home made jak również zapewnienia Autorów o bardzo dobrych parametrach urządzenia może przynieść wiele satysfakcji dla budujących to urządzenie.Dlatego też postanowiłem spróbować swoich sił w budowie tego fascynującego nie tylko mnie przecież radia.Co już wykonałem i jakie problemy wystąpiły do tej pory opiszę poniżej.

Pierwszy krok to zakup modułu DISCO.Zamówiłem,zapłaciłem,otrzymałem.

Następnie trzeba wgrać najbardziej aktualne oprogramowanie.Pobrałem plik jaki jest na pierwszej stronie tego tematu.Była to wersja softu 30112016_A.

Podłączyłem moduł DISCO do komputera z systemem Windows za pomocą przewodu USB/miniUSB.Moduł zgłosił się automatycznie.Były na nim jakieś fabryczne pliki różnych prostych aplikacji.Nie wiedziałem,że jak wgram plik HusarkaDSP to tamte utracę na zawsze.Tak się jednak stało po tym jak przeciągnąłem plik 30112016_A do folderu jaki ukazał się po podłączeniu DISCO do komputera.Wówczas na dłuższą chwilę wszystko wcięło z wyświetlacza.Nie należy w tej chwili nic rozłączać z przerażenia.Po chwili ukazuje się napis Husarek DSP i to na co czekaliśmy a co widać na wielu zdjęciach od innych kolegów piszących w tym temacie.Jednak ogromnym zaskoczeniem jest to,że nie działa kompletnie dotyk.Myślałem nawet,że mam uszkodzony wyświetlacz,bo wciśnięcie sekcji VOL 80 zmieniało na chwilę kolor a inne sekcje czy okienka jak kto woli nie reagowały na dotyk kompletnie.Ponieważ czytałem temat o Husarku DSP od jakiegoś czasu to miałem też wcześniejszy plik programu do DISCO.Miałem nawet dwa wcześniejsze pliki,ale podmiana pliku 30112016_A na starsze wersje nic nie dała.Uświadomiła mnie tylko,że muszę mieć uszkodzony dotyk w moim module DISCO.Trochę zdenerwowany zacząłem czytać wszystko od początku i tu natknąłem się na informacje związane ze zmianą adaptera,który montowany jest na module DISCO.Adapter na układach ADUM1250 i 1201.Przez chwilę zostawiłem temat w spokoju i miałem do niego wrócić jak zmontuję kiedyś adapter.Jednak równolegle z tematem Husarek interesował mnie też temat analizatora w/g kolegi EU1KY oparty o ten sam moduł DISCO na procesorze STM.Przyszedł do głowy pomysł aby wgrać w takim razie soft od analizatora do mojego modułu DISCO.Tak też zrobiłem i okazało się,że w tym przypadku dotyk działa wyśmienicie.Skoro tak to wiedząc już,że mam na 100% sprawny moduł DISCO wróciłem do Husarka DSP i ponownie wgrałem soft 30112016_A.Oczywiście dotyk przestał działać.Wiedziałem już jednak,że aby dotyk działał nie jest potrzebny jakikolwiek adapter.Zacząłem więc znowu wertować temat Husarek DSP. Doszedłem do pewnych informacji związanych z pracą softu Husarka DSP w trybie nadawania co miało blokować wszelkie okienka.Dlatego właśnie nie było dotyku.Czytając dalej natrafiłem na informacje dwóch kolegów,które to informacje były związane z moim problemem.Nie były to jednak bardzo łatwe do szybbkiego przetworzenia informacje.Mowa była o różnych pinach na jakimś Andurino,a ja miałem przecież DISCO na STM a nie Atmega, która kojarzyła mi się z Andurino.Nie wiedziałem też jak liczyć piny na module DISCO.Musiałem połączyć ze sobą wiele różnych schematów i zdjęć aby dojść do tego,że należy zewrzeć jeden konkretny PIN na module DISCO do masy.Dla informacji mniej doświadczonych kolegów i oszczędzenia im mnóstwa czasu dodam,że złącze Andurino to te czarne listwy z tyłu modułu DISCO. Są one opisane na module jako CN5 CN6 oraz CN4 CN7.Dodatkową trudność sprawił mi opis każdego pinu nieszczęsnych złącz Andurino wieloma znacznikami czy jak to zwał. Na stronie producenta DISCO tak to wygląda:
İmage

W końcu udało mi się połączyć wszystkie informacje razem i połączyłem dwa piny na Disco rezystancją około 1k dla bezpieczeństwa jak zalecał kolega z forum.Konkretnie skręciłem dwa rezystory 470R/0.25W ze sobą a ich wolne wyprowadzenia wetknąłem w złącza CN4 i CN6 jak na zdjęciu:
İmage

Dopiero to połączenie odblokowało tryb nadawania w jakim był moduł DISCO i spowodowało działanie dotyku na LCD z softem 30112016_A.
Oto kilka zdjęć z działania modułu.Nie jest do tego potrzebny uruchomiony adapter,wystarczy zwora dwóch Pinów na DISCO.Dzięki temu mamy możliwość wstępnego przetestowania oprogramowania,zobaczenia jak poruszać się po meni i jakie parametry można konfigurować:
İmage
İmage
İmage
İmage

Teraz chciałbym,nadal jednak bez adaptera podłączyć Enkoder i zobaczyć jak wpływa on na zmiany DISCO.Tu pytania kieruję do Janusza SP5BMP i ewentualnie innych kolegów,którzy mają to przetestowane na 100%.Jaki typ enkodera jest wymagany?Ile imp/obr?Czy mogę podłączyć Enkoder bez adaptera,a jeśli tak to czy w tej sytuacji należy podać koniecznie 3v3 na jedno z wyprowadzeń Enkodera np. z zewnętrznego zasilacza?Może można podłączyć nogę Enkodera do PINU 4 gniazda CN6(Andurino) na DISCO,ale czy można to zrobić bez włożonego pcb adaptera?Wydaje mi się patrząc na schematy,że tak ale pewności nie posiadam.

Widzę to tak.Podłączam masę Enkodera na PIN nr 6 gniazda CN6(Andurino) na module DISCO.Wyprowadzenia ENC,ENC Enkodera podłączam na PIN 1,2 gniazda CN4(Andurino) na DISCO.Na czwarty pin Enkodera powinno pójść zasilanie.Tu mam problem,bo znane mi tanie Enkodery posiadają 3 wyprowadzenia plus ewentualnie 2 wyprowadzenia dodatkowego przełącznika chwilowego.Czy w takim razie Enkoder do Husarka DSP musi być jakiś specjalny?Szukałem tego elementu w dokumentacji zarówno SP5BMP jak i SP7ROH i nie znalazłem dokładnego opisu elementu.Proszę o pomoc w tej może dla wielu kolegów błahej sprawie.

Wojc!o
14-01-2017 19:18
Znajdź wszystkie posty użytkownika Odpowiedz cytując ten post
SP5BMP Offline
Janusz
****

Liczba postów: 606
Dołączył: 02-11-2010
Post: #326
RE: HUSAREK DSP
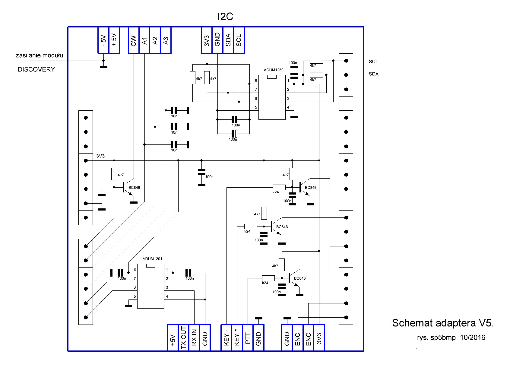
Szanowny kolego, dziękuję za miłe słowa w imieniu swoim i Tomasza. Proszę spojrzeć na schemat adaptera zamieszczony poniżej. Widać na schemacie, że w stanie nie aktywnym są zwarte poprzez tranzystory trzy wejścia procesora. Są to PTT, KEY * i KEY -. Taka logika została wybrana aby zabezpieczyć wejścia procesora przed ładunkami elektrostatycznymi jak i wcz. Bez tego układ jest w stanie nadawania i nie reaguje na sterowanie. Co się tyczy enkodera to testy były robione na enkoderze Copal RMS20-250 . Jest to enkoder magnetyczy o 250 impulsach na obrót. Wymaga on typowego zasilania +5V ale działa też na napięciu 3,3V. Program Husarka DSP powinien działać i na enkoderze mechanicznym, wtedy podłączamy masę i dwa wejścia. Proponuję zbudować płytkę adaptera aby do niej podłączać zewnętrze akcesoria. Powodzenia w budowie życzę, Janusz.


Załączone pliki Miniatury
İmage
(Ten post był ostatnio modyfikowany: 14-01-2017 21:39 przez SP5BMP.)
14-01-2017 21:39
Znajdź wszystkie posty użytkownika Odpowiedz cytując ten post
SP4LVC Offline
Bogdan sk
*****

Liczba postów: 761
Dołączył: 10-07-2009
Post: #327
RE: HUSAREK DSP
Enkoder mechaniczny za 4 zł również działa. Dopiero dziś - po miesiącu zabawy z radiem zafundowałem mu Copala. Do tej pory ,,jechałem" na enkoderze mechanicznym.

Bogdan
14-01-2017 22:36
Znajdź wszystkie posty użytkownika Odpowiedz cytując ten post
SPO3O2OL Offline
_._. _ _._
****

Liczba postów: 330
Dołączył: 07-01-2017
Post: #328
RE: HUSAREK DSP
Dziękuję Janusz za wyjaśnienia oraz życzenia.Spodziewałem się,że został zastosowany encoder Copal.Ma on niewątpliwie zalety ale jedną ogromną wadę jaką jest cena zakupu.Skoro można jednak podłączyć zwykłe impulsatory mechaniczne to fajnie.Płytkę adaptera oczywiście wykonam,jednak najpierw test enkodera z modułem DISCO i softem 30112016_A będzie bez tej pcb.Chcę zobaczyć jak tani impulsator będzie pracował i jak wpływa na jego działanie zmiana ustawień enkodera w meni programu.Bogdan dziękuję i mam jeszcze pytania.Rozumiem,że jeśli dam impulsator mechaniczny z trzema wyprowadzeniami to jego środkowa noga ma być podłączona na masę,czy tak?Jaką ilość imp/obr miałeś w swoim enkoderze jeśli można wiedzieć i czy zauważyłeś jakieś wady tego konkretnego rozwiązania przy tej ilości impulsów na obrót?

Wojc!o
14-01-2017 23:41
Znajdź wszystkie posty użytkownika Odpowiedz cytując ten post
SP4LVC Offline
Bogdan sk
*****

Liczba postów: 761
Dołączył: 10-07-2009
Post: #329
RE: HUSAREK DSP
Tak - środkowa noga na masie, ale dwie pozostałe (od impulsów) spróbuj zblokować do masy kondensatorami 47-100 nF. Enkoder z kondensatorami ma trochę mniej tendencji do ,,śmiecenia" i do gubienia impulsów. Generalnie Copal jest najlepszy, bo nie ma się co oszukiwać ten tani enkoder nie zastąpi go w 100%. Chodzi głównie o gubienie impulsów i żywotność. Mój miał 24 impulsy na obrót i miał tendencje do gubienia impulsów szczególnie przy szybkim przestrajaniu. Zdarzało się, że kręciłem w lewo, a częstotliwość przeskakiwała w górę lub odwrotnie. Do zabawy na jakiś czas na pewno wystarczy - w międzyczasie możesz wrzucać do skarbonki na Copala lub czekać na inny okazyjny sposób zakupu.

Bogdan
15-01-2017 0:31
Znajdź wszystkie posty użytkownika Odpowiedz cytując ten post
SPO3O2OL Offline
_._. _ _._
****

Liczba postów: 330
Dołączył: 07-01-2017
Post: #330
RE: HUSAREK DSP
Bogdan,te informacje są bardzo ważne.Skoro miałeś niekontrolowane zmiany impulsów to może enkoder był marnej jakości lub ewentualnie program nie jest dostosowany do tego typu impulsatorów mechanicznych,ale to mam nadzieję Autor może zmienić na prośbę użytkowników w jakiejś nowszej wersji oprogramowania.Sprawdzę u siebie jak to wygląda i dam znać na forum co zaobserwowałem.Dziękuję Bogdan.

Wojc!o
15-01-2017 2:00
Znajdź wszystkie posty użytkownika Odpowiedz cytując ten post
Odpowiedz 


Skocz do:


Użytkownicy przeglądający ten wątek: 62 gości