Odpowiedz 
 
Ocena wątku:
  • 0 Głosów - 0 Średnio
  • 1
  • 2
  • 3
  • 4
  • 5
Odbiornik 136 kHz z bezpośrednią przemianą
SP5GOF Offline


Liczba postów: 1
Dołączył: 29-04-2016
Post: #1
Odbiornik 136 kHz z bezpośrednią przemianą
Hej,

To mój pierwszy wątek, więc kilka słów na początek - Adam, 31 lat, QTH Warszawa (KO02mc).

Chcę zrobić sobie odbiornik na pasmo 136 kHz. Narysowałem taki schemat: http://www.chmurka.net/r/rx136-1.png (jest też załączony do posta).

Co o nim myślicie? Czy są w nim jakieś błędy, które rzucają Wam się w oczy? To będzie mój pierwszy odbiornik (na co dzień zajmuję się układami cyfrowymi).

Bazą wyjściową była konstrukcja IK2PII, opisana tutaj: http://www.qsl.net/i/ik2pii//lf/dcrx136.htm

Wziąłem z tej konstrukcji filtr wejściowy bez zmian - nie do końca rozumiem rolę transformatora separującego (TR1), więc zostawiłem go tak, jak jest. Ktoś podpowiedział mi, że zmienia on impedancję, odciążając obwód rezonansowy, ale nie przekonuje mnie to - przecież taką rolę pełni tranzystor T1...

Zrezygnowałem z generatora, zaproponowanego przez IK2PII, bo wydaje mi się zbyt przekombinowany. Zamiast tego zastosuję AVR-a, który wygeneruje mi dwa przebiegi 133.333kHz (8MHz / 60) w przeciwfazie, to sprowadzi częstotliwości 135.7kHz ... 137.8kHz do zakresu 2.367kHz ... 4.467kHz.

Zrezygnowałem też z mieszacza na NE602, bo ma on złe opinie: http://traktoria.org/files/radio/rf_mixe..._NE602.pdf Zamiast tego chcę zastosować popularny mieszacz na kostce 4066 - sygnał RF na wejścia dwóch kluczy, dwa sygnały z VFO na sterowanie kluczami i na wyjściu dwóch kluczy mamy zmieszany sygnał symetryczny.

Ponieważ NE602 ma wzmacniacz, a 4066 nie ma, to zastosowałem szerokopasmowy wzmacniacz na IC1 z regulacją wzmocnienia od zera do 22x (26.8 dB) - chyba powinno wystarczyć?

Dalej jest reszta układu IK2PII, czyli wzmacniacz m.cz. z filtrem, a jeszcze dalej końcówka mocy - klasyczna aplikacja LM386.

Dodatkowo mam parę pytań o cewki L1 i L2.

1. Pomógłby mi ktoś dobrać do nich rdzenie? Powinny być to rdzenie kubkowe, strojone śrubą ("slug tunable 70 microhenry surplus pot core coils"), ale nie wiadomo o nich nic więcej (jaki rozmiar? Jakie Al?).

2. Jak policzyć ten filtr? W tekście (na stronie http://www.qsl.net/i/ik2pii//lf/prea136.htm ) jest 70uH, a na schemacie 700uH. Jak liczę rezonans dla L1 i pojemności wypadkowej C1 i C2 (1.4nF), to wychodzi mi 160852kHz, czyli L1 (i L2) powinna być jeszcze większa... ale nie jestem pewien, czy na pewno trzeba użyć wypadkowej C1+C2, czy np. którejś z tych pojemności osobno, czy może w ogóle wzór jest inny, niż wzór na rezonans...

3. Czy indukcyjność tych cewek podaje się z całkowicie wykręconą śrubą strojącą (minimalna indukcyjność), czy z całkowicie wkręconą (maksymalna)? Czy może ze śrubą wkręconą do połowy, żeby mieć regulację w obie strony?

Pozdrawiam!


Załączone pliki
.png  rx136-1.png (Rozmiar: 29.06 KB / Pobrań: 1845)
(Ten post był ostatnio modyfikowany: 29-04-2016 14:28 przez SP5GOF.)
29-04-2016 14:25
Znajdź wszystkie posty użytkownika Odpowiedz cytując ten post
SP5SMK Offline
Początkujący
**

Liczba postów: 50
Dołączył: 14-11-2015
Post: #2
RE: Odbiornik 136 kHz z bezpośrednią przemianą
Witam Kolegę
trafiłem może trochę przypadkiem na post i widzę że coś brakuje ekspertów w tej branży, więc może coś pomogę. Jakiś czas temu budowałem odbiornik na 17kHz do odbioru SAQ Grimeton w dość podobnym układzie.
Co do NE/SA 602/612 to zgadzam się całkowicie, nawet na UL1042 wychodzą lepsze mieszacze. Ewentualnie zamiast 4066 można użyć multipleksera 4053. Odpada wtedy konieczność generowania przebiegów w przeciwfazie, ponadto ma konwerter poziomów i można część analogową zasilać z 12V a wejście cyfrowe z 5V. Problem jest tylko taki, że to 5V musi być "od góry" czyli np ze stabilizatora 79L05.
Moim zdaniem wzmacniacz w. cz jest zbędny, lepiej jest dać większe wzmocnienie po mieszaczu, Na falach długich poziom szumów jest znaczny, bardzo wysoka czułość nie będzie wykorzystana. Można zwiększyć wzmocnienie toru w. cz. rezygnując z dzielnika pojemnościowego w obwodzie wtórnym i łącząc bramkę BF245 bezpośrednio do gorącego końca cewki.
Czy TR1 jest potrzebny? Ze shematu wynika, że jego uzwojenie pierwotne tworzy obwód rezonansowy z kondensatorem C8. Obwód ten nie jest strojony i musi być raczej szerokopasmowy, ale trzeba by to policzyć. Uzwojenie wtórne miało zapewniać dopasowanie do niezbyt dużej rezystancji wejściowej NE612. Mieszacz na 4066 też będzie obciążać obwód, więc transormator może zostać. Można też spróbować przeprojektować nieco układ i zastąpić go wtórnikiem emiterowym.
Co do projektowania filtrów pasmowoprzepustowych to wariant ze sprzężonymi obwodami można zaprojektować za pomocą programu AADE Filter Design, chociaż nie wiem czy dokładnie taka konfiguracja da się policzyć. Można też skorzystać z programu do symulacji obwodów i zoptymalizować filtr na komputerze metodą kolejnych przybliżeń. Polecam program QUCS, symuluje niemal wszystko, od cyfrówki do mikrofal.
Cewki mogą być na rdzeniach kubkowych, muszą być ze szczeliną powietrzną i rdzeniem strojącym. Do obliczenia liczby zwojów trzeba znać wspłóczynnik AL użytego rdzenia. Można spróbować zaadaptować też cewki z filtrów p. cz. na 465kHz (takie o większej indukcyjności). Rzeczywiście, nawet 700uH to za mało i trzeba ją zwiększyć (albo zwiększyć pojemność w obwodzie). Wprawdzie trzeba do szeregowego połączenia 1,5n i 22n pojemności dodać jeszcze C3 równolegle (w każdym obwodzie), ale to nie wystarczy. Od kondensatora C3 zależy sprzężenie obwodów i szerokość pasma przenoszenia. Do dokładnego zaprojektowania obwodu trzeba znać sielkość strat w cewkach.
Jak jeszcze będzie potrzebna pomoc, proszę dać znać.
Pozdrawiam, 73 de SP5SMK
12-05-2016 0:22
Znajdź wszystkie posty użytkownika Odpowiedz cytując ten post
WIKTG Offline
Początkujący
**

Liczba postów: 61
Dołączył: 22-02-2010
Post: #3
RE: Odbiornik 136 kHz z bezpośrednią przemianą
Do symulacji obwodu może być np. program RFSim99.
W załączeniu obwód i jego teoretyczny kształt


Załączone pliki
.pdf  BPF_136.pdf (Rozmiar: 308.23 KB / Pobrań: 1066)
12-05-2016 21:42
Znajdź wszystkie posty użytkownika Odpowiedz cytując ten post
SQ5KVS Offline
Karol
*****

Liczba postów: 1,013
Dołączył: 26-09-2012
Post: #4
RE: Odbiornik 136 kHz z bezpośrednią przemianą
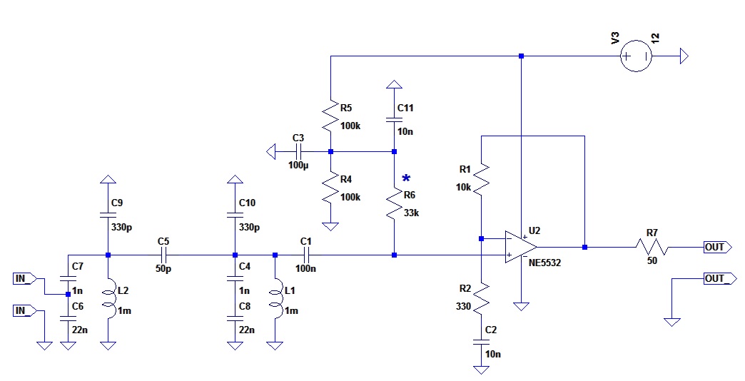
A może wyrzucić stopień na BF245 a zamiast niego wpiąć wprost układ na TL081. Jeśli sygnał dawać nie na ujemne wejście tylko na dodatnie, można wpiąć stopień bezpośrednio do gorącego końca cewki (czyli L2 C4) a nie w miejscu dzielnika. Dopasowanie tego zależy trochę od impedancji tego filtru przepustowego.
Dzięki podpięciu do gorącego końca cewki zyskamy wzmocnienie. Na wzmacniaczu można dodać kolejne kilkanaście dB (raczej nie więcej).
Przedstawiona modyfikacja na zrzucie, i zrzut z wyjścia (po filtrze i wzmacniaczu).
İmage

Zamiast szukania rdzeni z ruchomym rdzeniem można zastosować dławiki 1mH do dostania np w AVT.

https://sklep.avt.pl/dlawik-pionowy-1mh-9x12-350ma.html

Mają one znośną dobroć (ok 2 Omy rezystancji) i powinny działać na tych częstotliwościach - choć tego nie sprawdzałem. Zamiast strojenia rdzeniem można stroić kondensatorami C9 i C10. Wartości reszty kondensatorów w obwodzie i rezystora z gwiazdką lepiej nie ruszać bo odpowiadają za pasmo i kształt. Filtr tak pomyślałem żeby miał w miarę spore pasmo przenoszenia (~7kHz), i wartości nie trzeba było specjalnie dobierać.(tzn trzeba je dobrać jak na schemacie, ale są to typowe wartości). Rezystor R7 na wyjściu jest żeby nie obciążać wzmacniacza nadmiernie i z kondensatorami za kluczami zrobić filtr dolnoprzepustowy (te kondensatory mogły by być większe).

İmage

Jeszcze jedno - do symulacji dobrze jest sprawdzić jak się zachowa filtr przy różnych antenach. 50 Omów możemy zapewnić na KF;ie ale na niskich pasmach raczej będzie ciężko bez różnych zabiegów. Na szczęście pasmo tego filtru się mocno nie zmieni, sprawdzałem i dla 1 Omha i 10kOmów i środek pasma nieznacznie się przesuwa, ale cały czas częstotliwość 136kHz jest blisko środka.

ps: Jeszcze jedno. Jeśli byś robił taki układ na kluczach (wszystko jedno 4066 czy inne) pamiętaj aby zasilanie kluczy (plus i masę) i całej reszty cyfrówki "oddalić" od zasilania i masy części analogowej. Pół biedy jakbyś to robił np. na miedzianym laminacie gdzie masy jest dużo, ale jeśli to by była płytka uniwersalna albo twój projekt, to niech zasilanie i masy cyfrówki łączą się z zasilaniem i masą części analogowej gdzieś przy np. stabilizatorze napięcia. No i oczywiście plus i minus zasilania kluczy łączysz bezpośrednio kondensatorem a najlepiej kilkoma równolegle 100p, 1n, 10n.
(Ten post był ostatnio modyfikowany: 13-05-2016 14:40 przez SQ5KVS.)
13-05-2016 14:40
Znajdź wszystkie posty użytkownika Odpowiedz cytując ten post
Odpowiedz 


Skocz do:


Użytkownicy przeglądający ten wątek: 1 gości