Odpowiedz 
 
Ocena wątku:
  • 0 Głosów - 0 Średnio
  • 1
  • 2
  • 3
  • 4
  • 5
tranzystory kt
SP4LVC Offline
Bogdan sk
*****

Liczba postów: 761
Dołączył: 10-07-2009
Post: #21
RE: tranzystory kt
Nikoloz trochę źle rozumujesz. Prąd nie wzrasta przy dużym SWR. On jest taki sam jak przy pracy z małym SWR, ale przy dużym niedopasowaniu tranzystor nie odprowadza mocy do obciążenia, a zaczyna grzać sam siebie. Kiedy już radiator (o ile jest) nie nadąża odprowadzać gorąca to po przekroczeniu temperatury krytycznej uszkadza się złącze i amen - tranzystor ugotowany. Tak się mówi, bo załatwia go jego własne ciepło. Drugim przypadkiem, który gotuje tranzystor jest jego wzbudzenie, dlatego tak ważne jest stosowanie zasilaczy z ograniczeniem prądowym lub progowym odcinaniem zasilania po przekroczeniu określonego prądu, który może bezpiecznie pobierać tranzystor. Henryk dobrze radzi, aby wykorzystywać tranzystory generacyjne bardzo ostrożnie, a najlepiej się z nich wyleczyć. Jeżeli nie masz zasilacza z zabezpieczeniem to uważaj , bo wzbudzenie tranzystora jest jak reakcja łańcuchowa - jak się zacznie to już przeważnie nie masz na to wpływu. Tranzystor uruchamiasz we wzmacniaczu KF, a on wzbudza się w paśmie UKF lub diabeł wie gdzie. Kotłuje z zasilacza maksymalny prąd i ma totalne niedopasowanie dla zakresu wzbudzenia, bo obciążenie tranzystora (LPF) jest przewidziane dla zakresu KF. Dlatego trwa to przeważnie krótką chwilę i też za moment jest ,,pozamiatane". Dlatego dla KF-u wykorzystujemy tranzystory KF-owe, których konstrukcja mocno zapobiega wzbudzeniom na wysokich częstotliwościach.

Bogdan
(Ten post był ostatnio modyfikowany: 16-09-2016 15:03 przez SP4LVC.)
16-09-2016 14:34
Znajdź wszystkie posty użytkownika Odpowiedz cytując ten post
SP5CII Offline
Użytkownik
***

Liczba postów: 196
Dołączył: 14-12-2009
Post: #22
RE: tranzystory kt
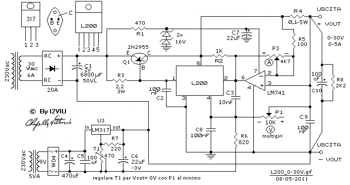
Spokojnie pracują ponad 30 lat KT 930B/KT931z mocą doprowadzoną 250W (wcz 120/80W). Najważniejszy ZASILACZ------mam na L200 jak pisał SP2JQR w ułamku sekundy wyłącza zasilacz (na wyjściu zasilacza kondensator 100/200uF nie przekraczać tej pojemności w moim wypadku 10.5A ,komparator -im większa pojemność tym gorzej- stała czasowa wyłącza/zabezpiecza zasilacz) oraz diody 1N....(szpilki od anteny) .......mam zapas tranzystorów mocy nowe wykonanie militarne parowane npn/pnp na zbyciu oraz mierniki/wskaźniki analogowe 1mA tablicowe.
Jeszcze nie udało mnie się tranzystorów mocy ubić w najbardziej skrajnych sytuacjach. Przy tego typu wzmacniacza/wszystkich najważniejszy zasilacz!!! . Można wykonać także przy zwarciu czy za wysokim napięciu na wyjściu zasilacza.. lepsze od tyrystora. proste odcięcie na Mosfecie. A prostszego zasilacza niż na L200 nie znalazłem .L 200 ma wszystkie zabezpieczenia także termiczne po przegrzaniu samoczynnie się wyłącza. Można wykonać zabezpieczenie/ograniczenie prądowe regulowane
. İmage
płytka mała 3/5 cm przykręcona z l200 do radiatora (l200 w strukturze czujnik i zabezpieczenie termiczne,sprawdzany w komorze klimatycznej przy 80 C zasilacz się zabezpieczał/wyłączał). Przy badaniu w LBO zasilacz laboratoryjny profesjonalny impulsowy diabli wzięli zasilacz na L200 spokojnie przetrwał i do chwili obecnej.
sp4LVC w moim wzmacniaczu i podobnych +/- 800 Khz ....sprzężenie dwójnik RC między B/C i po problemie oraz sumator mocy a najważniejszy zasilacz!!
Tranzystory KT mają wielo/emiterowe struktury w tranzystorze które w skrajnych wypadkach się upalają i zostaje ich coraz mniej i moc spada,spada ,spada, hi.
73.

(Ten post był ostatnio modyfikowany: 30-10-2019 13:06 przez SP5CII.)
30-10-2019 13:01
Znajdź wszystkie posty użytkownika Odpowiedz cytując ten post
SP3SUZ Offline
Zaawansowany użytkownik
****

Liczba postów: 514
Dołączył: 30-09-2013
Post: #23
RE: tranzystory kt
Zanim spalisz naprawdę drogie tranzystory proponuję rozebrać "energooszczędną " zarówkę i wykorzystać tranzystory MJE 13003 lub 01. Na dodatek te tranzystory są parowane czyli wzmacniacz przeciwsobny mozna wykonać. jak się spali to niewieka strata , trzeba załatwić drugą żarówkę. Wsadzałem te tranzystory do driverów na CB. Dają radę. wiec mozna sobie poeksperymentować. Jak juz opanujesz budowę wzmacniacza na tych tanich tranzystorach to KT nie będą Ci strzelać. Aha1 Dal ciekawskich , przetwornica w żarrówce pracuje na 38 kHz.
12-11-2019 21:28
Znajdź wszystkie posty użytkownika Odpowiedz cytując ten post
Odpowiedz 


Skocz do:


Użytkownicy przeglądający ten wątek: 1 gości