|
RX-HUSAREK
|
SP6-11003
Andrzej ![]() ![]() Liczba postów: 63 Dołączył: 24-06-2012 |
|
||
| 12-11-2012 0:36 |
|
SP4HKQ
Zdzisław SK! ![]() ![]() ![]() ![]() Liczba postów: 490 Dołączył: 19-08-2009 |
|
||
| 12-11-2012 18:52 |
|
SP5FCS
Adam ![]() ![]() ![]() ![]() ![]() Liczba postów: 1,073 Dołączył: 02-02-2009 |
|
||
| 13-11-2012 23:03 |
|
SP6-11003
Andrzej ![]() ![]() Liczba postów: 63 Dołączył: 24-06-2012 |
|
||
| 13-11-2012 23:34 |
|
SQ8LUY
michal ![]() ![]() Liczba postów: 78 Dołączył: 01-07-2009 |
|
||
| 08-04-2016 10:18 |
|
|
« Starszy wątek | Nowszy wątek »
|
Użytkownicy przeglądający ten wątek: 1 gości






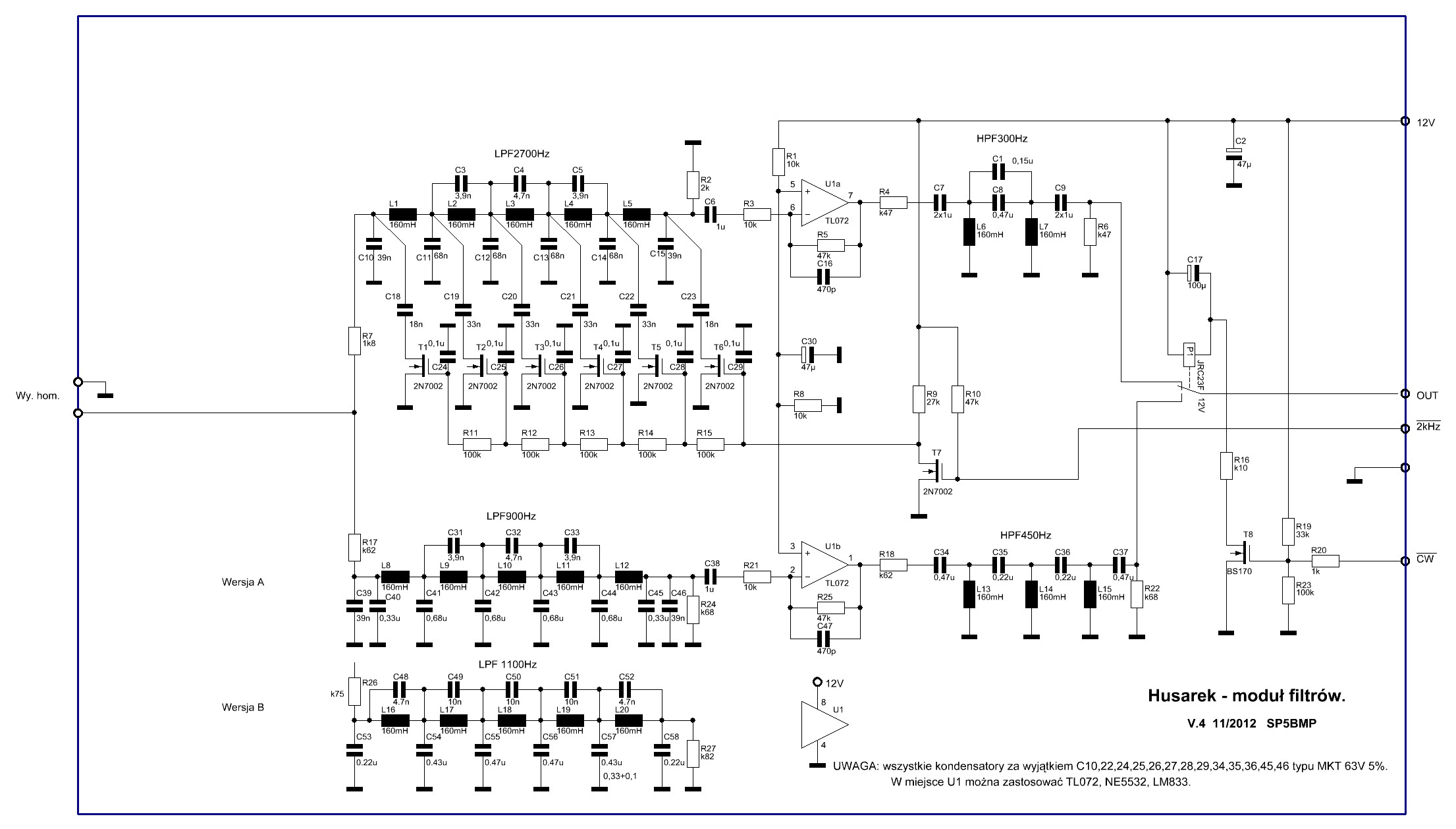
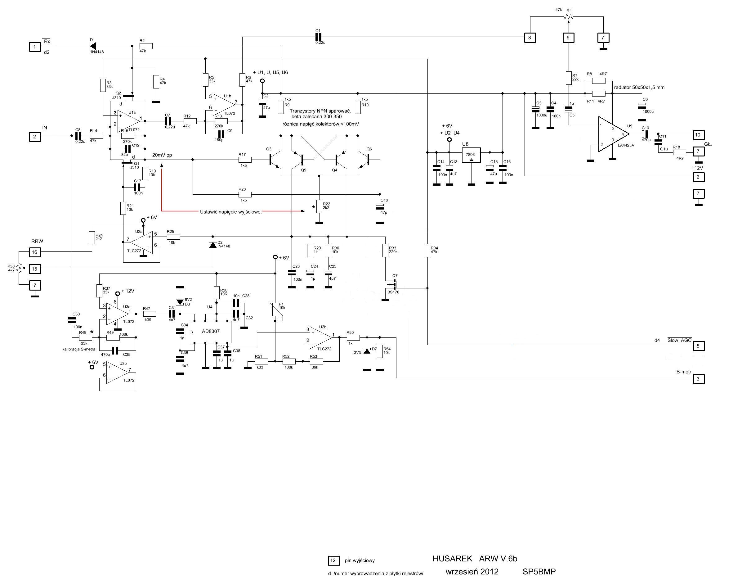
Właśnie zaczynam projektować płytkę na której będzie cześć zasadnicza jak i moduł ARW na jednej płycie. Płytka będzie miała wymiar 155 x 75 mm tak więc pasująca do pozostałych modułów projektu Husarek.