sd1728.pdf (Rozmiar: 150.76 KB / Pobrań: 1,349)
2n3632.pdf (Rozmiar: 611.45 KB / Pobrań: 1,534)
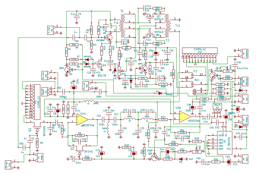
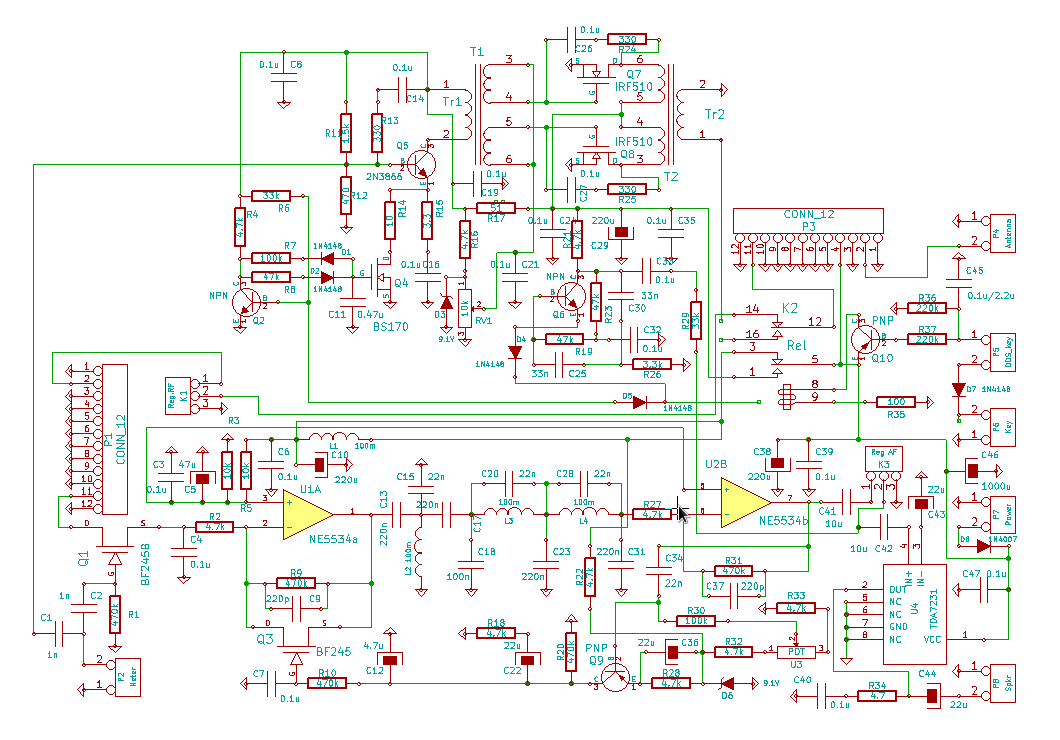
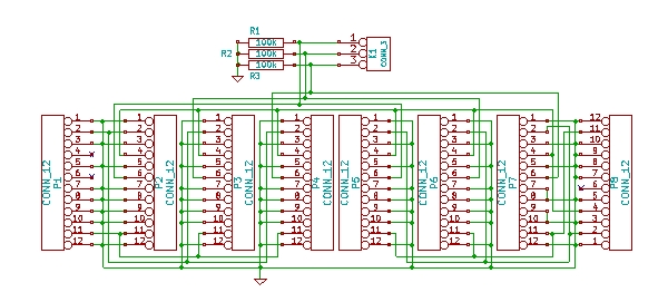
Witajcie Koledzy! Czytając opis wzmacniacza do wojskowego sprzętu pomyslałem że warto by ogladnąć noty katalogowe tranzystorów. I co znalazłem?? Gotowe układy do zastosowania z opisem !!! Tylko robic płytke i składać ! Niektóre
2n3632.pdf (Rozmiar: 611.45 KB / Pobrań: 1,534)
2n3866.pdf (Rozmiar: 330.22 KB / Pobrań: 1,306)
maja nawet aplikacje do SSB i nawet na 400 MHz. Pozwolę sobie zamieścić dane tranzytorów ( moze mnie producenci ani administrator nie zlinczują - hi) Jeden z tych "wojskowych " tranzystorów ma gotowy wzór wzmacniacza z płytką attachment=8740][]
th430.pdf (Rozmiar: 150.76 KB / Pobrań: 1,741)
th430.pdf (Rozmiar: 150.76 KB / Pobrań: 1,741)
moze być przydatny np. jako wzmacniacz do UV3R lub podobnych. Inne radmoro podobne też mozna jak się okazuje łatwo zastosować w SSB nawet na VHF i UHF Polecam i czekam na wasze opinie odnosnie prób. Chciałbym usłyszeć wasze zdanie bo czasami na stanowisku prób tranzystor pracuje super a zdarza się niewydażony sprzęt gdzie tranzystory lecą jak zapałki. Pamiętacie wzmacniacz napięciowy od 3011 ? To wiecie o czym mówie. I nie złośliwie tylko z doświadczenia, spaliłem nie jeden -hi Patrzac na aplikację już wiem dlaczego. I jeszcze jeden kwiatek tym razem z techniki odbiorczej UHF, ale mam nadzieje ze moze przyda sie komuś do przetestowania np. wzmacniacza odbiorczego VHF 88/108 daleko od miejsca zamieszkania lub nawet do EME na 144MHz. W końcu tranzystor jeden najlepszych na Świecie które można dostać oficjalnie w wolnej sprzedaży. Teraz mozemy zobaczyc jak "ONI" to zrobili -hi. I już zupełnie na koniectranzystor mocy Motoroli adekwatny układ nawet dla niskich mikrofal rzędu 1500 MHz. Znalazłem to i postanowiłem umieścić w załącznikach aby chetni do budowy urządzeń nie musieli wyważać otwartych dżwi.
zainteresowanym podpowiem jeszcze trzy sprawy. Pierwsza - trymerki VHF to nic innego jak radmorowskie z 3011. -te maja po 15 pF. Z pasma 300 MHz ( murzynek) mniejsze niż 3011 ale tej samej konstrukcji maja po 10 pF. No i pozostje pasmo 70 MHz i 50 MHz tam można zastosować trymerki z Radmora na pasmo 40 MHz i niższe , końcówki mocy są wyposażone w trymerki po 40 pF oraz po 80 pF. Warto także rozgladnąć się za starym urządzeniem typu RSŁAW czyli dawne telefony radiowe. Jest to magazyn trymerków po 15 i po 10 pF. Wszystkie typu OXLEY najlepsze jakie da się zdobyć. Jeszcze jedno(!) filter duplexer takiego radiotelefonu zawiera 10 do 12 cewek nawinietych doskonałą srebrzanką zestrojonych na 300 MHz ale... odlutowanie takiej cewki i zdjęcie jej z karkasa po czym zblizenie zwojów i dodanie trymerka ok. 30 pF pozwala na uzyskanie super dobrego obwodu wejściowego na 50MHz lub 70 MHz ( trzeba troche skrócić.) Po zastosowaniu takich obwodów żaden DX nam nie nawieje a sygnał nadajnika będzie odfiltrowany na brzytwę. To na razie tyle.

