Odpowiedz 
 
Ocena wątku:
  • 13 Głosów - 4.62 Średnio
  • 1
  • 2
  • 3
  • 4
  • 5
Transceiver HMG 2010 "HUSAR"
SP4HKQ Offline
Zdzisław SK!
****

Liczba postów: 490
Dołączył: 19-08-2009
Post: #113
RE: Transceiver HMG 2010 "HUSAR"
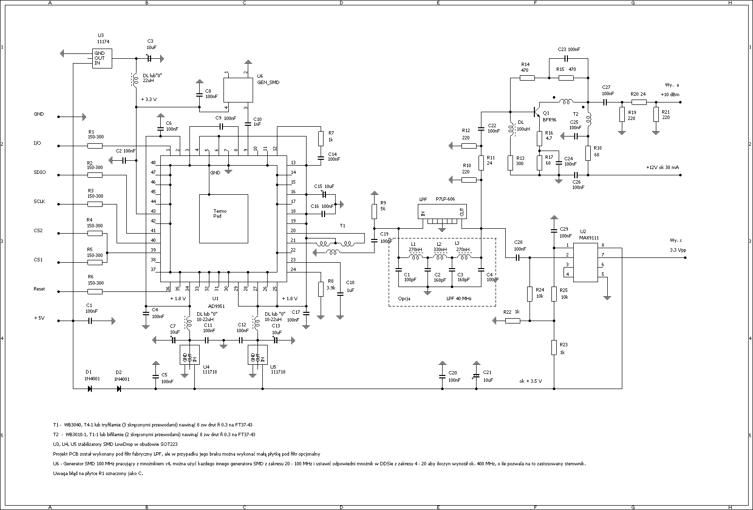
Schemat uniwersalnego modułu DDS. Posiada wyjście analogowe i wyjście cyfrowe. Prawidłowo zmontowany układ bez podłączenia do sterownika pobiera z 5 V ok 80 mA, pracujący ok 120-180 mA zależy od generatora taktującego. Ograniczona ilość płytek PCB będzie dostępna na spotkaniu ŁOŚ.


Załączone pliki
.bmp  Moduł DDS AD9951.BMP (Rozmiar: 201.04 KB / Pobrań: 2207)
(Ten post był ostatnio modyfikowany: 14-05-2011 20:54 przez SP4HKQ.)
14-05-2011 20:49
Znajdź wszystkie posty użytkownika Odpowiedz cytując ten post
Odpowiedz 


Wiadomości w tym wątku
Transceiver HMG 2010 "HUSAR" - admin - 12-02-2011, 22:04
RE: Transceiver HMG 2010 "HUSAR" - SP4HKQ - 14-05-2011 20:49

Skocz do:


Użytkownicy przeglądający ten wątek: 2 gości