Odpowiedz 
 
Ocena wątku:
  • 0 Głosów - 0 Średnio
  • 1
  • 2
  • 3
  • 4
  • 5
PA do FT-817 ok 30-40W
SP2JQR Offline
Henryk
*****

Liczba postów: 1,528
Dołączył: 23-08-2009
Post: #12
RE: PA do FT-817 ok 30-40W
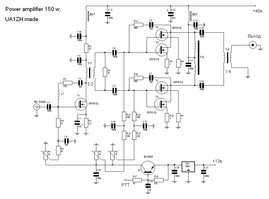
Po obnizeniu napiecia zasilania lub zastosowaniu ALC ten PA bedzie akuratny. Ma sprzezenia zwrotne co gwarantuje prawidlowe dzialanie, w przeciwienstwie do wielu innych schematow.

İmage

Opis wzmacniacza tu:

http://ua1zh.narod.ru/mosfet_pa/mosfet_pa.htm

i tu:

http://www.qrz.lt/ly2bok/Rusian%20varian...IRF640.htm

Na wejscie wystarczy podac 1W mocy.

Po dluzszych testach autor wprowadzil jeszcze poprawke w celu zwiekszenia mocy na wyzszych pasmach:

http://ua1zh.narod.ru/mosfet_pa/1_stage.htm
(Ten post był ostatnio modyfikowany: 26-03-2011 16:18 przez SP2JQR.)
26-03-2011 10:42
Znajdź wszystkie posty użytkownika Odpowiedz cytując ten post
Odpowiedz 


Wiadomości w tym wątku
PA do FT-817 ok 30-40W - SP7Q - 24-02-2011, 16:22
RE: PA do FT-817 ok 30-40W - SP7KH - 24-02-2011, 17:02
RE: PA do FT-817 ok 30-40W - SP7KH - 22-03-2011, 15:19
RE: PA do FT-817 ok 30-40W - SP2JQR - 24-03-2011, 10:20
RE: PA do FT-817 ok 30-40W - SP7KH - 24-03-2011, 10:38
RE: PA do FT-817 ok 30-40W - 3FAZY - 31-07-2011, 16:39
RE: PA do FT-817 ok 30-40W - SP2JQR - 24-03-2011, 11:00
RE: PA do FT-817 ok 30-40W - SP3SWJ - 24-03-2011, 23:28
RE: PA do FT-817 ok 30-40W - SP7KH - 25-03-2011, 7:42
RE: PA do FT-817 ok 30-40W - SP3SWJ - 25-03-2011, 14:00
RE: PA do FT-817 ok 30-40W - SP3SWJ - 11-10-2011, 23:57
RE: PA do FT-817 ok 30-40W - SP7KH - 25-03-2011, 15:02
RE: PA do FT-817 ok 30-40W - SP3SWJ - 25-03-2011, 15:31
RE: PA do FT-817 ok 30-40W - SP2JQR - 26-03-2011 10:42
RE: PA do FT-817 ok 30-40W - SP2JQR - 26-03-2011, 18:18
RE: PA do FT-817 ok 30-40W - SP4JEU - 11-10-2011, 17:51

Skocz do:


Użytkownicy przeglądający ten wątek: 1 gości