Odpowiedz 
 
Ocena wątku:
  • 8 Głosów - 4.13 Średnio
  • 1
  • 2
  • 3
  • 4
  • 5
Wzmacniacz pośr. (IF) wg. F6CER, ew. hycas wg. W7ZOI
SP9LVZ Offline
Piotr
*****

Liczba postów: 802
Dołączył: 13-01-2015
Post: #181
RE: Wzmacniacz pośr. (IF) wg. F6CER, ew. hycas wg. W7ZOI
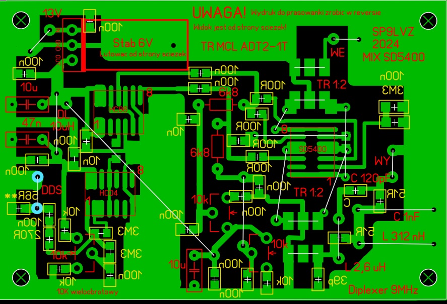
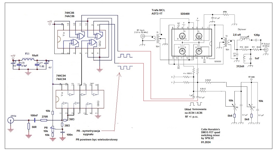
Jeśli jest ktoś zainteresowany szerszym eksperymentem z p.cz. na mosfetach, to zrobiłem trzecią wersję mieszacza z wykorzystaniem klucza analogowego na DMOS SD5400 (smd). Planuję go przetestować w kompletnym odbiorniku z naszą p.cz. Układ mieszacza pierścieniowy (okrojona wersja H mode) wg. koncepcji Colina Horrabina (G3SBI SK). Zmieniłem jego wersję kształtowania sygnału heterodyny z 74H74 (co wymaga podwojenia częstotliwości heterodyny), na moją wersję z HC04 i HC86 (steruje się częstotliwością heterodyny).
Układ pracuje od pierwszego włączenia - test mieszacza wykonałem. Płytka testowa - prasowanka, wymaga krosów. Gdyby byli chętni do takiego rozwiązania mieszacza, to zdecydował bym się przeprojektować na profesjonalną PCB z płytkarni - dwustonną bez krosów (realizacja na luty). Najważniejsze, że układy SD5400 są nadal dostępne z krajowym sklepie TVSAT-SHOP. Na ten moment nie jestem w stanie określić czy ten mieszacz nadawał by się bez problemów do nadajnika (teoretycznie tak), ale doprojektował bym przekaźnik sygnału, tak by płytka "pasowała" do koncepcji naszej p.cz.
p/s moduł detektora SSB/CW i modulatora DSB na UL1042 w trakcie przygotowań.


Załączone pliki Miniatury
İmage İmage İmage

.lay6  płytka mixer_SD5400_AC86_smd.lay6 (Rozmiar: 150.14 KB / Pobrań: 389)
(Ten post był ostatnio modyfikowany: 04-01-2024 15:53 przez SP9LVZ.)
04-01-2024 15:37
Odwiedź stronę użytkownika Znajdź wszystkie posty użytkownika Odpowiedz cytując ten post
Odpowiedz 


Wiadomości w tym wątku
RE: Wzmacniacz pośr. (IF) wg. F6CER, ew. hycas wg. W7ZOI - SP9LVZ - 04-01-2024 15:37

Skocz do:


Użytkownicy przeglądający ten wątek: 9 gości