Odpowiedz 
 
Ocena wątku:
  • 2 Głosów - 4 Średnio
  • 1
  • 2
  • 3
  • 4
  • 5
Mieszacz Oxner'a
SP9LVZ Offline
Piotr
*****

Liczba postów: 805
Dołączył: 13-01-2015
Post: #87
RE: Mieszacz Oxner'a
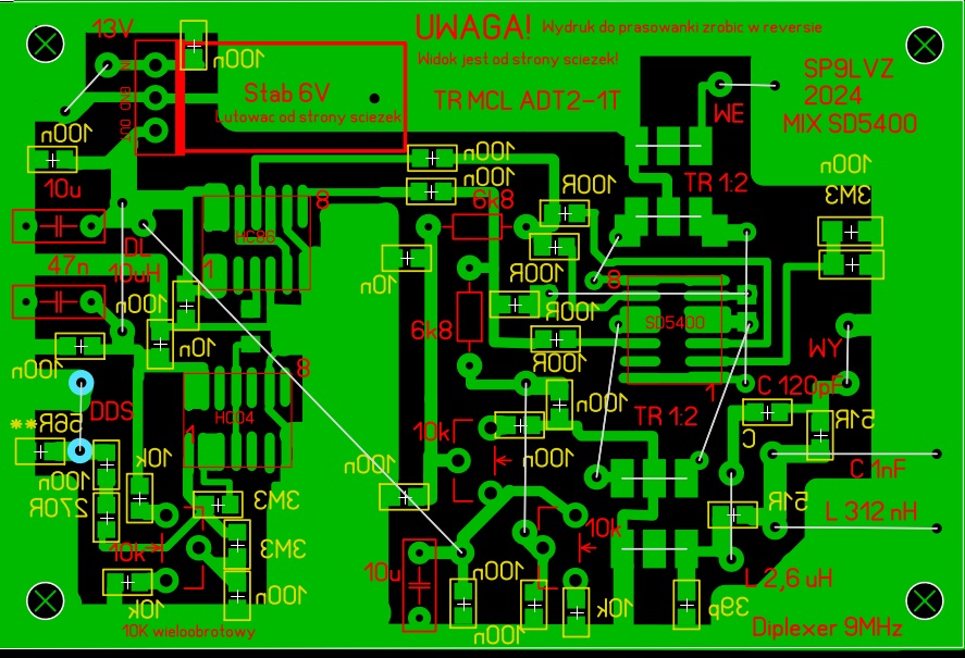
Zamykając z mojej strony temat mieszacza na kluczach z użyciem DMOS SD5400, zrobiłem ostatni z planowanych testów wersji mieszacza wg mojej propozycji układu formowania sygnału na AC04 i AC86. Tym razem całość z układami smd.
Mieszacz pracuje od pierwszego włączenia. Wyniki podobne jak w wersji z układami DIL (SD5000), głownie chodzi o poziom tłumienia mieszacza ok 6-8 dB (tak jak w publikacjach o tym mieszaczu).
W załączeniu schemat i widok PCB. Zrobiłem prasowankę, więc konieczne były krosówki. Potencjometr równoważenia należny uwzględnić wielo-obrotowy.
Przy ustawianiu zrównoważania dla się to zrobić bardzo precyzyjnie dla jednej częstotliwości heterodyny, jednak przy zmianie częstotliwości heterodyny punkt równoważenia jest inny.
Zalety:
- wysoka wartość IP3 (mało zależy od dopasowania wej-wyj), bardzo niskie szumy mieszacza (nie mierzyłem co do wartości), stwierdzenie ogólne, ale w tym zakresie nie da się za bardzo "zepsuć" tego mieszacza,
- prosty i stabilny układ formowania sygnału heterodyny (w wersji AC04+AC86),
- dla wysokiej wartości IP3 nie potrzeba problematycznego wzmacniacza jak do mieszaczy diodowych wysokopoziomowych,
- bezproblemowe uruchomienie,
- układy AC/HC04, AC/HC86 i SD5400 bez problemu do nabycia,
Wady:
- problem idealnego zrównoważenia dla różnych częstotliwości heterodyn (trudno obecnie określić na ile istotny),
- pewna trudność z wykonaniem diplexera (cewka 312nH),
- tłumienie 6-8 dB.


Załączone pliki Miniatury
İmage İmage
(Ten post był ostatnio modyfikowany: 04-01-2024 14:38 przez SP9LVZ.)
04-01-2024 14:36
Odwiedź stronę użytkownika Znajdź wszystkie posty użytkownika Odpowiedz cytując ten post
Odpowiedz 


Wiadomości w tym wątku
Mieszacz Oxner'a - SP9FKP - 04-11-2023, 10:01
RE: Mieszacz Oxner'a - SP9LVZ - 04-11-2023, 18:49
RE: Mieszacz Oxner'a - SP9FKP - 06-11-2023, 10:40
RE: Mieszacz Oxner'a - SQ5KVS - 06-11-2023, 13:02
RE: Mieszacz Oxner'a - SP9FKP - 06-11-2023, 17:45
RE: Mieszacz Oxner'a - SP9LVZ - 12-11-2023, 19:28
RE: Mieszacz Oxner'a - SP9CNN - 04-01-2025, 5:40
RE: Mieszacz Oxner'a - SP9FKP - 12-11-2023, 20:09
RE: Mieszacz Oxner'a - SP9LVZ - 12-11-2023, 22:01
RE: Mieszacz Oxner'a - SP7CLB - 13-11-2023, 5:03
RE: Mieszacz Oxner'a - SQ5KVS - 13-11-2023, 13:02
RE: Mieszacz Oxner'a - SP9FKP - 13-11-2023, 15:28
RE: Mieszacz Oxner'a - SP9LVZ - 13-11-2023, 19:20
RE: Mieszacz Oxner'a - SQ4AVS - 13-11-2023, 23:14
RE: Mieszacz Oxner'a - SP9LVZ - 15-11-2023, 15:22
RE: Mieszacz Oxner'a - SP9FKP - 15-11-2023, 16:57
RE: Mieszacz Oxner'a - SP9LVZ - 15-11-2023, 18:01
RE: Mieszacz Oxner'a - SP9FKP - 15-11-2023, 18:04
RE: Mieszacz Oxner'a - SP9LVZ - 15-11-2023, 18:10
RE: Mieszacz Oxner'a - SP9FKP - 15-11-2023, 18:15
RE: Mieszacz Oxner'a - SP9LVZ - 15-11-2023, 18:52
RE: Mieszacz Oxner'a - SP9FKP - 15-11-2023, 19:13
RE: Mieszacz Oxner'a - SP9LVZ - 15-11-2023, 19:46
RE: Mieszacz Oxner'a - SP9FKP - 15-11-2023, 20:52
RE: Mieszacz Oxner'a - SP9LVZ - 17-11-2023, 14:09
RE: Mieszacz Oxner'a - SQ5KVS - 17-11-2023, 17:08
RE: Mieszacz Oxner'a - SP9FKP - 17-11-2023, 17:27
RE: Mieszacz Oxner'a - SQ5KVS - 17-11-2023, 18:36
RE: Mieszacz Oxner'a - SP9LVZ - 17-11-2023, 18:01
RE: Mieszacz Oxner'a - SP9FKP - 17-11-2023, 18:48
RE: Mieszacz Oxner'a - SQ5KVS - 17-11-2023, 19:05
RE: Mieszacz Oxner'a - SP9LVZ - 17-11-2023, 20:45
RE: Mieszacz Oxner'a - SP9FKP - 17-11-2023, 23:23
RE: Mieszacz Oxner'a - SP9LVZ - 17-11-2023, 23:57
RE: Mieszacz Oxner'a - SQ4AVS - 18-11-2023, 9:09
RE: Mieszacz Oxner'a - SP9LVZ - 18-11-2023, 11:37
RE: Mieszacz Oxner'a - SP9LVZ - 22-11-2023, 10:24
RE: Mieszacz Oxner'a - SP9LVZ - 14-12-2023, 11:10
RE: Mieszacz Oxner'a - SO8FM - 16-12-2023, 10:12
RE: Mieszacz Oxner'a - SP9LVZ - 16-12-2023, 14:33
RE: Mieszacz Oxner'a - SO8FM - 17-12-2023, 11:58
RE: Mieszacz Oxner'a - SP1UJB - 16-12-2023, 15:26
RE: Mieszacz Oxner'a - SP9LVZ - 16-12-2023, 15:54
RE: Mieszacz Oxner'a - SP1UJB - 16-12-2023, 18:26
RE: Mieszacz Oxner'a - SP9LVZ - 16-12-2023, 22:51
RE: Mieszacz Oxner'a - SP1UJB - 16-12-2023, 23:53
RE: Mieszacz Oxner'a - SP9FKP - 17-12-2023, 8:27
RE: Mieszacz Oxner'a - SP9LVZ - 17-12-2023, 15:33
RE: Mieszacz Oxner'a - SP6LUN - 17-12-2023, 16:03
RE: Mieszacz Oxner'a - SP9LVZ - 17-12-2023, 19:40
RE: Mieszacz Oxner'a - SP6LUN - 17-12-2023, 20:47
RE: Mieszacz Oxner'a - SP9LVZ - 17-12-2023, 20:59
RE: Mieszacz Oxner'a - SP9FKP - 17-12-2023, 21:26
RE: Mieszacz Oxner'a - SP6LUN - 18-12-2023, 0:11
RE: Mieszacz Oxner'a - SP9LVZ - 18-12-2023, 10:05
RE: Mieszacz Oxner'a - SP6LUN - 18-12-2023, 13:56
RE: Mieszacz Oxner'a - SP9LVZ - 18-12-2023, 14:37
RE: Mieszacz Oxner'a - SP6LUN - 18-12-2023, 15:34
RE: Mieszacz Oxner'a - SQ5KVS - 18-12-2023, 15:55
RE: Mieszacz Oxner'a - SP9LVZ - 19-12-2023, 11:27
RE: Mieszacz Oxner'a - SP9FKP - 20-12-2023, 12:09
RE: Mieszacz Oxner'a - SP2JQR - 19-12-2023, 15:42
RE: Mieszacz Oxner'a - SP9LVZ - 19-12-2023, 19:43
RE: Mieszacz Oxner'a - SP2JQR - 19-12-2023, 20:41
RE: Mieszacz Oxner'a - SP9LVZ - 19-12-2023, 21:02
RE: Mieszacz Oxner'a - SP2JQR - 19-12-2023, 21:35
RE: Mieszacz Oxner'a - SP9LVZ - 19-12-2023, 21:44
RE: Mieszacz Oxner'a - SP6LUN - 20-12-2023, 0:33
RE: Mieszacz Oxner'a - SP2JQR - 20-12-2023, 10:43
RE: Mieszacz Oxner'a - SP9LVZ - 20-12-2023, 10:50
RE: Mieszacz Oxner'a - SQ5KVS - 20-12-2023, 12:15
RE: Mieszacz Oxner'a - SP9LVZ - 20-12-2023, 13:33
RE: Mieszacz Oxner'a - SP9FKP - 20-12-2023, 13:51
RE: Mieszacz Oxner'a - SQ5KVS - 20-12-2023, 14:05
RE: Mieszacz Oxner'a - SP9LVZ - 20-12-2023, 15:31
RE: Mieszacz Oxner'a - SP6LUN - 20-12-2023, 15:44
RE: Mieszacz Oxner'a - SP9LVZ - 20-12-2023, 16:02
RE: Mieszacz Oxner'a - SP9FKP - 20-12-2023, 16:17
RE: Mieszacz Oxner'a - SQ4AVS - 20-12-2023, 16:26
RE: Mieszacz Oxner'a - SP9FKP - 20-12-2023, 16:43
RE: Mieszacz Oxner'a - SP9LVZ - 20-12-2023, 16:54
RE: Mieszacz Oxner'a - SP9FKP - 20-12-2023, 16:58
RE: Mieszacz Oxner'a - SQ4AVS - 20-12-2023, 17:31
RE: Mieszacz Oxner'a - SP9FKP - 20-12-2023, 17:53
RE: Mieszacz Oxner'a - SP9LVZ - 20-12-2023, 18:50
RE: Mieszacz Oxner'a - SP9FKP - 20-12-2023, 18:55
RE: Mieszacz Oxner'a - SP9LVZ - 20-12-2023, 19:52
RE: Mieszacz Oxner'a - SP9LVZ - 04-01-2024 14:36
RE: Mieszacz Oxner'a - SQ5KVS - 04-01-2024, 15:53
RE: Mieszacz Oxner'a - SP9FYS - 05-01-2024, 0:53
RE: Mieszacz Oxner'a - SP9LVZ - 04-01-2024, 16:29
RE: Mieszacz Oxner'a - SQ5KVS - 05-01-2024, 12:49
RE: Mieszacz Oxner'a - SP9FYS - 05-01-2024, 17:52
RE: Mieszacz Oxner'a - SQ5KVS - 05-01-2024, 18:45
RE: Mieszacz Oxner'a - SP9LVZ - 06-01-2024, 22:54
RE: Mieszacz Oxner'a - SP9LVZ - 16-05-2024, 18:38

Skocz do:


Użytkownicy przeglądający ten wątek: 4 gości