Odpowiedz 
 
Ocena wątku:
  • 8 Głosów - 4.13 Średnio
  • 1
  • 2
  • 3
  • 4
  • 5
Wzmacniacz pośr. (IF) wg. F6CER, ew. hycas wg. W7ZOI
SP9LVZ Offline
Piotr
*****

Liczba postów: 802
Dołączył: 13-01-2015
Post: #169
RE: Wzmacniacz pośr. (IF) wg. F6CER, ew. hycas wg. W7ZOI
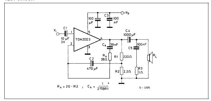
Zrobiłem PCB pod wzmacniacz m.cz. na TDA2003. Pierwotnie myślałem, by połączyć do z demodulatorem (którego nie ma na płytce p.cz. z mosfetami). Jednak po przemyśleniach płytkę BFO, demodulatora (CW/SSB) , modulatora SSB proponuję wykonać oddzielnie bo może będą różne wersje.
TDA2003 - dlaczego?:
- ma bardzo niskie szumy własne, które nie przeszkadzają przy słuchaniu na słuchawkach, w głośniku ich nie słychać,
- jest stosunkowo dużej mocy co zapewnia dużą dynamikę bez zniekształceń,
- ma duże wzmocnienie, które można dopasować elementami sprzężenia zwrotnego,
- można ukształtować charakterystykę przenoszenia elementami sprzężenia zwrotnego RC,
- można zasilać z napięcia 13,8-15V,
- stosowałem go już w innych konstrukcjach,
- jest tani.
W załączeniu PCB którą wykonałem testowo, zmontowałem, działa zgodnie z założeniami.


Załączone pliki Miniatury
İmage

.lay6  TDA2003_lay.lay6 (Rozmiar: 38.39 KB / Pobrań: 390)
(Ten post był ostatnio modyfikowany: 17-12-2023 14:48 przez SP9LVZ.)
17-12-2023 14:48
Odwiedź stronę użytkownika Znajdź wszystkie posty użytkownika Odpowiedz cytując ten post
Odpowiedz 


Wiadomości w tym wątku
RE: Wzmacniacz pośr. (IF) wg. F6CER, ew. hycas wg. W7ZOI - SP9LVZ - 17-12-2023 14:48

Skocz do:


Użytkownicy przeglądający ten wątek: 14 gości