Odpowiedz 
 
Ocena wątku:
  • 2 Głosów - 4 Średnio
  • 1
  • 2
  • 3
  • 4
  • 5
Mieszacz Oxner'a
SP9LVZ Offline
Piotr
*****

Liczba postów: 805
Dołączył: 13-01-2015
Post: #14
RE: Mieszacz Oxner'a
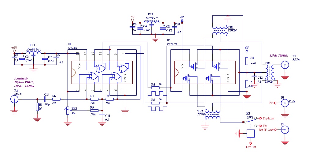
Czy ktoś analizował pracę tego układu mieszacza, którego opis publikował Sergio IK4AUY. Między innymi poruszał on problem samooscylacji układu AC86 na niskich częstotliwościach (kilka - 100 kHz):
Warning! Avoid leaving the input to the LO squarer open or with the input signal generator onnected but switched off while dc is applied to the board. The squarer IC will show some signs of oscillation in such floating states and it gets warm. When a signal is applied to it, there is no problem. Giancarlo said he changed the squarer circuits to avoid self oscillations oscillations,but we did not experience that problem with the LO applied and running.
Wg. niego po podaniu sygnału LO, znika problem z oscylacjami układu AC86. Rozbiłem pomiary sygnałów i wg. mnie ten problem nie znika, oscylacja na niskich częstotliwościach chyba nakładają się na sygnał LO.
Problem jest w zaprojektowanym układzie polaryzacji bramek, który robi jednocześnie obwód sprzężenia zwrotnego. Trzeba ten układ polaryzacji chyba rozdzielić już na PR1?.
W załącznikach schemat, układ polaryzacji i sygnał samowzbudzenia się AC86.


Załączone pliki Miniatury
İmage İmage İmage
(Ten post był ostatnio modyfikowany: 15-11-2023 15:22 przez SP9LVZ.)
15-11-2023 15:22
Odwiedź stronę użytkownika Znajdź wszystkie posty użytkownika Odpowiedz cytując ten post
Odpowiedz 


Wiadomości w tym wątku
Mieszacz Oxner'a - SP9FKP - 04-11-2023, 10:01
RE: Mieszacz Oxner'a - SP9LVZ - 04-11-2023, 18:49
RE: Mieszacz Oxner'a - SP9FKP - 06-11-2023, 10:40
RE: Mieszacz Oxner'a - SQ5KVS - 06-11-2023, 13:02
RE: Mieszacz Oxner'a - SP9FKP - 06-11-2023, 17:45
RE: Mieszacz Oxner'a - SP9LVZ - 12-11-2023, 19:28
RE: Mieszacz Oxner'a - SP9CNN - 04-01-2025, 5:40
RE: Mieszacz Oxner'a - SP9FKP - 12-11-2023, 20:09
RE: Mieszacz Oxner'a - SP9LVZ - 12-11-2023, 22:01
RE: Mieszacz Oxner'a - SP7CLB - 13-11-2023, 5:03
RE: Mieszacz Oxner'a - SQ5KVS - 13-11-2023, 13:02
RE: Mieszacz Oxner'a - SP9FKP - 13-11-2023, 15:28
RE: Mieszacz Oxner'a - SP9LVZ - 13-11-2023, 19:20
RE: Mieszacz Oxner'a - SQ4AVS - 13-11-2023, 23:14
RE: Mieszacz Oxner'a - SP9LVZ - 15-11-2023 15:22
RE: Mieszacz Oxner'a - SP9FKP - 15-11-2023, 16:57
RE: Mieszacz Oxner'a - SP9LVZ - 15-11-2023, 18:01
RE: Mieszacz Oxner'a - SP9FKP - 15-11-2023, 18:04
RE: Mieszacz Oxner'a - SP9LVZ - 15-11-2023, 18:10
RE: Mieszacz Oxner'a - SP9FKP - 15-11-2023, 18:15
RE: Mieszacz Oxner'a - SP9LVZ - 15-11-2023, 18:52
RE: Mieszacz Oxner'a - SP9FKP - 15-11-2023, 19:13
RE: Mieszacz Oxner'a - SP9LVZ - 15-11-2023, 19:46
RE: Mieszacz Oxner'a - SP9FKP - 15-11-2023, 20:52
RE: Mieszacz Oxner'a - SP9LVZ - 17-11-2023, 14:09
RE: Mieszacz Oxner'a - SQ5KVS - 17-11-2023, 17:08
RE: Mieszacz Oxner'a - SP9FKP - 17-11-2023, 17:27
RE: Mieszacz Oxner'a - SQ5KVS - 17-11-2023, 18:36
RE: Mieszacz Oxner'a - SP9LVZ - 17-11-2023, 18:01
RE: Mieszacz Oxner'a - SP9FKP - 17-11-2023, 18:48
RE: Mieszacz Oxner'a - SQ5KVS - 17-11-2023, 19:05
RE: Mieszacz Oxner'a - SP9LVZ - 17-11-2023, 20:45
RE: Mieszacz Oxner'a - SP9FKP - 17-11-2023, 23:23
RE: Mieszacz Oxner'a - SP9LVZ - 17-11-2023, 23:57
RE: Mieszacz Oxner'a - SQ4AVS - 18-11-2023, 9:09
RE: Mieszacz Oxner'a - SP9LVZ - 18-11-2023, 11:37
RE: Mieszacz Oxner'a - SP9LVZ - 22-11-2023, 10:24
RE: Mieszacz Oxner'a - SP9LVZ - 14-12-2023, 11:10
RE: Mieszacz Oxner'a - SO8FM - 16-12-2023, 10:12
RE: Mieszacz Oxner'a - SP9LVZ - 16-12-2023, 14:33
RE: Mieszacz Oxner'a - SO8FM - 17-12-2023, 11:58
RE: Mieszacz Oxner'a - SP1UJB - 16-12-2023, 15:26
RE: Mieszacz Oxner'a - SP9LVZ - 16-12-2023, 15:54
RE: Mieszacz Oxner'a - SP1UJB - 16-12-2023, 18:26
RE: Mieszacz Oxner'a - SP9LVZ - 16-12-2023, 22:51
RE: Mieszacz Oxner'a - SP1UJB - 16-12-2023, 23:53
RE: Mieszacz Oxner'a - SP9FKP - 17-12-2023, 8:27
RE: Mieszacz Oxner'a - SP9LVZ - 17-12-2023, 15:33
RE: Mieszacz Oxner'a - SP6LUN - 17-12-2023, 16:03
RE: Mieszacz Oxner'a - SP9LVZ - 17-12-2023, 19:40
RE: Mieszacz Oxner'a - SP6LUN - 17-12-2023, 20:47
RE: Mieszacz Oxner'a - SP9LVZ - 17-12-2023, 20:59
RE: Mieszacz Oxner'a - SP9FKP - 17-12-2023, 21:26
RE: Mieszacz Oxner'a - SP6LUN - 18-12-2023, 0:11
RE: Mieszacz Oxner'a - SP9LVZ - 18-12-2023, 10:05
RE: Mieszacz Oxner'a - SP6LUN - 18-12-2023, 13:56
RE: Mieszacz Oxner'a - SP9LVZ - 18-12-2023, 14:37
RE: Mieszacz Oxner'a - SP6LUN - 18-12-2023, 15:34
RE: Mieszacz Oxner'a - SQ5KVS - 18-12-2023, 15:55
RE: Mieszacz Oxner'a - SP9LVZ - 19-12-2023, 11:27
RE: Mieszacz Oxner'a - SP9FKP - 20-12-2023, 12:09
RE: Mieszacz Oxner'a - SP2JQR - 19-12-2023, 15:42
RE: Mieszacz Oxner'a - SP9LVZ - 19-12-2023, 19:43
RE: Mieszacz Oxner'a - SP2JQR - 19-12-2023, 20:41
RE: Mieszacz Oxner'a - SP9LVZ - 19-12-2023, 21:02
RE: Mieszacz Oxner'a - SP2JQR - 19-12-2023, 21:35
RE: Mieszacz Oxner'a - SP9LVZ - 19-12-2023, 21:44
RE: Mieszacz Oxner'a - SP6LUN - 20-12-2023, 0:33
RE: Mieszacz Oxner'a - SP2JQR - 20-12-2023, 10:43
RE: Mieszacz Oxner'a - SP9LVZ - 20-12-2023, 10:50
RE: Mieszacz Oxner'a - SQ5KVS - 20-12-2023, 12:15
RE: Mieszacz Oxner'a - SP9LVZ - 20-12-2023, 13:33
RE: Mieszacz Oxner'a - SP9FKP - 20-12-2023, 13:51
RE: Mieszacz Oxner'a - SQ5KVS - 20-12-2023, 14:05
RE: Mieszacz Oxner'a - SP9LVZ - 20-12-2023, 15:31
RE: Mieszacz Oxner'a - SP6LUN - 20-12-2023, 15:44
RE: Mieszacz Oxner'a - SP9LVZ - 20-12-2023, 16:02
RE: Mieszacz Oxner'a - SP9FKP - 20-12-2023, 16:17
RE: Mieszacz Oxner'a - SQ4AVS - 20-12-2023, 16:26
RE: Mieszacz Oxner'a - SP9FKP - 20-12-2023, 16:43
RE: Mieszacz Oxner'a - SP9LVZ - 20-12-2023, 16:54
RE: Mieszacz Oxner'a - SP9FKP - 20-12-2023, 16:58
RE: Mieszacz Oxner'a - SQ4AVS - 20-12-2023, 17:31
RE: Mieszacz Oxner'a - SP9FKP - 20-12-2023, 17:53
RE: Mieszacz Oxner'a - SP9LVZ - 20-12-2023, 18:50
RE: Mieszacz Oxner'a - SP9FKP - 20-12-2023, 18:55
RE: Mieszacz Oxner'a - SP9LVZ - 20-12-2023, 19:52
RE: Mieszacz Oxner'a - SP9LVZ - 04-01-2024, 14:36
RE: Mieszacz Oxner'a - SQ5KVS - 04-01-2024, 15:53
RE: Mieszacz Oxner'a - SP9FYS - 05-01-2024, 0:53
RE: Mieszacz Oxner'a - SP9LVZ - 04-01-2024, 16:29
RE: Mieszacz Oxner'a - SQ5KVS - 05-01-2024, 12:49
RE: Mieszacz Oxner'a - SP9FYS - 05-01-2024, 17:52
RE: Mieszacz Oxner'a - SQ5KVS - 05-01-2024, 18:45
RE: Mieszacz Oxner'a - SP9LVZ - 06-01-2024, 22:54
RE: Mieszacz Oxner'a - SP9LVZ - 16-05-2024, 18:38

Skocz do:


Użytkownicy przeglądający ten wątek: 3 gości