Odpowiedz 
 
Ocena wątku:
  • 7 Głosów - 4.14 Średnio
  • 1
  • 2
  • 3
  • 4
  • 5
Składamy wzbudnicę SSB G4CLF
bolanren Offline
Jerzy SP5RZM
****

Liczba postów: 434
Dołączył: 10-04-2011
Post: #987
RE: Składamy wzbudnicę SSB G4CLF
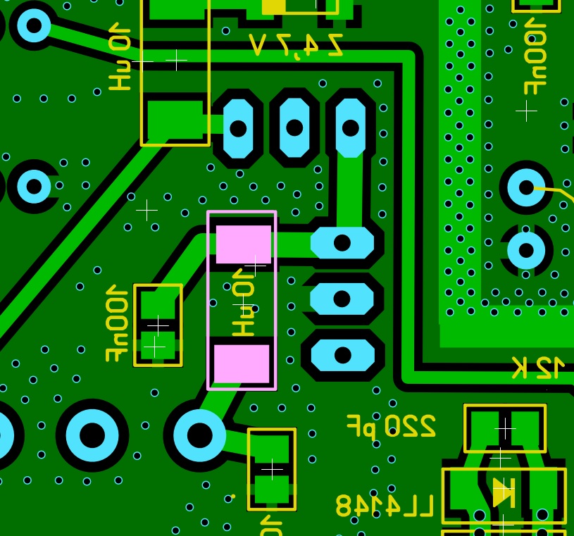
Jeden z naszych Kolegów zaczął składać ostatnią wersję wzbudnicy Plessey i zauważył, że są na niej drobne błędy w ścieżkach. Aby układ działał poprawnie należy zlinkować dwa punkty zaznaczone na załączonych zdjęciach oraz usunąć jeden dławik oraz jeden rezystor. Poprawiłem przy okazji wadliwy layout i wklejam nowy. Może warto jeszcze chwilę poczekać do czasu wykonywania nowej płytki aż wspomniany Kolega uruchomi cały układ, bo po drodze może się okazać, że jeszcze coś innego trzeba poprawić. İmage İmage İmage


Załączone pliki
.lay6  exciter G4CLF red pcb 26.06.2023 w.3.lay6 (Rozmiar: 1.31 MB / Pobrań: 875)
22-10-2023 11:10
Znajdź wszystkie posty użytkownika Odpowiedz cytując ten post
Odpowiedz 


Wiadomości w tym wątku
RE: Składamy wzbudnicę SSB G4CLF - bolanren - 22-10-2023 11:10

Skocz do:


Użytkownicy przeglądający ten wątek: 4 gości