Odpowiedz 
 
Ocena wątku:
  • 7 Głosów - 4.14 Średnio
  • 1
  • 2
  • 3
  • 4
  • 5
Składamy wzbudnicę SSB G4CLF
bolanren Offline
Jerzy SP5RZM
****

Liczba postów: 434
Dołączył: 10-04-2011
Post: #969
RE: Składamy wzbudnicę SSB G4CLF
(22-09-2022 11:31)SQ5KVS napisał(a):  Błąd jaki mi się rzucił w oczy to pomylony plus z minusem sygnałowym w NE5534 na schemacie (numery pinów 2 i 3 i pewnie layout jest ok).
Druga rzecz, ten wzmacniacz operacyjny ma wejście na tranzystorach NPN, więc chyba noga 3 (może poprzez ten rezystor 3.3k) powinna być podciągnięta do 1/2 Uzas?
Wprawdzie Kolega Piotr sp9lvz już wyjaśniał zamieszczoną przez Kolegę uwagę, to niezależnie dziękujemy za przeanalizowanie naszego projektu. Każdy głos w tej sprawie potraktujemy z wdzięcznością.

Pozdrawiam


Alternatywne rozwiązanie uzyskania na wyjściu Na5534 1/2 U zasilania. İmage
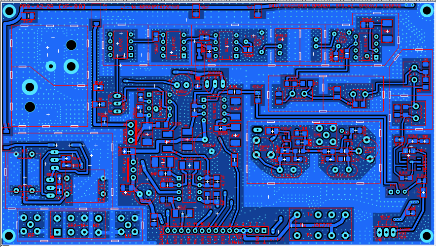
Dodajemy layout dla osób, które wolałby rozwiązanie ze schematu "alternatywnego", z rezystorem od pinu 3 -go operacyjnego wzmacniacza Ne5534 do źródła zasilania + 13,8 V. İmage
Aktualnie ustalamy wartości rezystorów terminujących filtr akustyczny. Ostateczne wielkości podamy po zakończonych testach.


Załączone pliki
.lay6  G4CLF w.9_1xPP9 A2 2R_ 3xSLl612_ 1xPM9 4F1_ LC filtr_15.05.2022.lay6 (Rozmiar: 841.85 KB / Pobrań: 428)
(Ten post był ostatnio modyfikowany: 25-09-2022 21:45 przez bolanren.)
23-09-2022 23:21
Znajdź wszystkie posty użytkownika Odpowiedz cytując ten post
Odpowiedz 


Wiadomości w tym wątku
RE: Składamy wzbudnicę SSB G4CLF - bolanren - 23-09-2022 23:21

Skocz do:


Użytkownicy przeglądający ten wątek: 4 gości