Odpowiedz 
 
Ocena wątku:
  • 7 Głosów - 4.14 Średnio
  • 1
  • 2
  • 3
  • 4
  • 5
Składamy wzbudnicę SSB G4CLF
bolanren Offline
Jerzy SP5RZM
****

Liczba postów: 434
Dołączył: 10-04-2011
Post: #966
RE: Składamy wzbudnicę SSB G4CLF
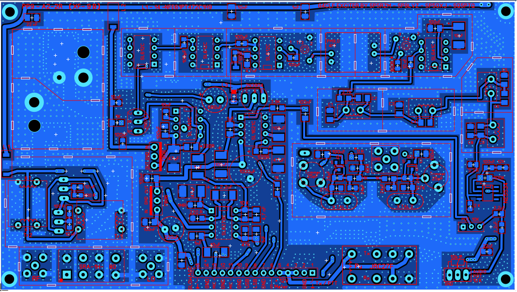
Prezentuję zrzut ekranowy layoutu wzbudnicy G4CLF wersji 9 İmage
İmage
(Ten post był ostatnio modyfikowany: 21-09-2022 22:27 przez bolanren.)
21-09-2022 22:23
Znajdź wszystkie posty użytkownika Odpowiedz cytując ten post
Odpowiedz 


Wiadomości w tym wątku
RE: Składamy wzbudnicę SSB G4CLF - bolanren - 21-09-2022 22:23

Skocz do:


Użytkownicy przeglądający ten wątek: 4 gości