Odpowiedz 
 
Ocena wątku:
  • 0 Głosów - 0 Średnio
  • 1
  • 2
  • 3
  • 4
  • 5
Robię sobie ATU
SP6FRE Offline
Leszek
****

Liczba postów: 737
Dołączył: 20-09-2009
Post: #1
Robię sobie ATU
Witam!
Temat nie jest nowy, wielokrotnie podejmowany a klasykiem jest oczywiście projekt N7DDC i jego odmiany.

Opisywana realizacja zbliżona jest do klasyka choć i on wykorzystuje od dawna znaną możliwość transformacji impedancji za pomocą układu rezonansowego typu LC (w górę) lub CL (w dół).

Wykorzystywałem tą możliwość jeszcze w latach osiemdziesiątych jako instruktor ZHP na obozie łączności do dostrajania pionowej anteny (ok. 3m) do nadajnika łowów na lisa. Stopień wyjściowy na BC211 zapewniał z tak dostrojoną anteną szkolenie a nawet rywalizację w szukaniu lisa w promieniu do 2 km. Oczywiście wtedy układ wyjściowy miał ręcznie przełączaną cewkę i kondensator strojeniowy a o dostrojeniu informowała dioda LED.

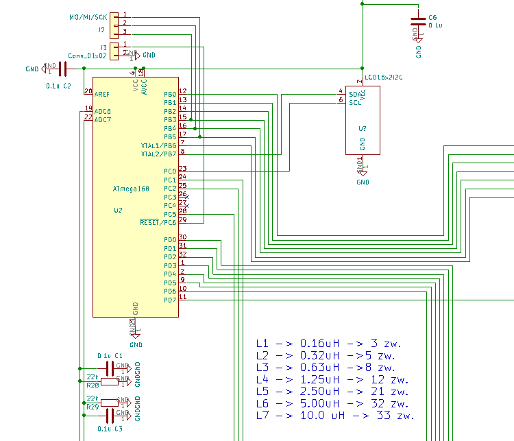
Zamiar zrobienia ATU dojrzewał długo, w końcu powstała płytka drukowana a prawie po roku dopiero zająłem się jej montażem. Schemat niemal identyczny jak u N7DDC z tą różnicą, że oparty na ATMEGA328 i programowany w Bascom-ie z wyświetlaczem LCD2x16 po I2C.
Wprawdzie można kupić gotowe zestawy do złożenia ale miałem ambicję aby zrobić to samemu z wykorzystaniem własnego algorytmu dostrojenia i kilkoma dodatkowymi funkcjami.


.pdf  schem.pdf (Rozmiar: 156.18 KB / Pobrań: 717)

Dlatego też układ zawiera zespół 5 klawiszy zapewniających większą swobodę w konfiguracji i ustawieniu urządzenia.

Płytki drukowane mają ok. 9.3/7.8cm

İmage

Po zmontowaniu wstawiłem całość do obudowy z laminatu i powstało pudełko o wymiarach ok.: 9/6/11.5cm (szerokość/wysokość/głębokość)

İmage İmage İmage
İmage İmage

Na razie laminat pudełka jest jeszcze surowy ale zamierzam pomalować je na czarno.
Ze względu na wysokość (wyświetlacz + rząd klawiszy) w pudełku powstało trochę miejsca gdzie wstawię zasilacz sieciowy. Zrobię go klasycznie, transformator, mostek itp. lub wykorzystam zakupione kiedyś po 5PLN gotowce z demontażu jak na zdjęciu:

İmage

Na razie zrobiłem szkielet oprogramowania ale już jest ono na tyle rozwinięte, że działa zgodnie z założeniami, dopasowanie dobierane jest jako LC lub CL w zależności od wielkości dopasowania w stosunku do 50 omów, wyświetlacz pokazuje moc i SWR ale też wartości LC dla najlepszego dopasowania.

İmage İmage İmage

Na koniec kilka słów na temat założeń:
- moc prawdopodobnie do ok. 50W
- impedancja 50 (51) omów
- strojenie automatyczne
- strojenie ręczne
- wskazania mocy, SWR, wartości LC lub CL
- kilka(naście) pamięci ustawień
- zasilanie +12V lub sieć 230V
- rozwinięty setup pozwalający na:
* zmianę adresu I2C wyświetlacza
* zmianę współczynników równania regresji dla pomiaru mocy
* zmianę czasu opóźnienia dla przekaźników
* inne (?)
W kolejnych postach postaram się opisać poszczególne funkcjonalności. Jak tylko program będzie gotowy do użycia pojawi się wsad hex.
Jak pisałem, można kupić gotowca ale mnie korciło aby samemu zmierzyć się z tematem, napisać swój algorytm dostrojenia i dobrać własną funkcjonalność. Szczególnie cieszy mnie możliwość przywołania z pamięci ustawień do wykorzystania np. z odbiornikiem. Płytki zamawiałem w Chinach więc od razu zrobiłem 10 szt. Zostawię sobie jedną w zapasie więc mam resztę do odstąpienia po kosztach (25PLN z przesyłką). Oczywiście układ będzie można zaprogramować moim wsadem ale może kogoś również skusi możliwość własnego oprogramowania układu?

L.J.


Witam!

Pudełko nie doczekało się czarnego koloru i musi zadowolić się kolorem podręcznym -> RAL7016 - antracyt, połysk.

İmage

Poprzedni schemat nie jest do końca prawdziwy, zakładał użycie LCD w klasycznej formie, z kilkoma liniami sterującymi i czterema liniami danych. Na liniach danych zapiąłem też klawisze mając nadzieję, że uda się na tych samych liniach obsłużyć jednocześnie LCD i klawisze ale po kilku próbach poddałem się. Oryginalna biblioteka bascom do obsługi LCD nie toleruje niczego więcej na liniach danych i wprawdzie LCD działa ale klawisze już nie chcą (oczywiście nie w tym samym czasie).

İmage

Stąd pomysł aby zastosować wyświetlacz 2x16 sterowany za pomocą I2C. Do połączenia z układem wyświetlacz potrzebuje tylko 4 linii a funkcjonalność jest niemal identyczna ze sterowaniem klasycznym. Trochę się naszukałem odpowiedniej biblioteki ale w końcu znalazłem taką z możliwością doboru adresu I2C.

İmage

Pokazany wyświetlacz ma nałożoną płytkę z układem PCF8574T z możliwością doboru adresu, domyślnie adres do ostatni, dostępny z zakresu.

L.J.
(Ten post był ostatnio modyfikowany: 14-08-2021 9:29 przez SP6FRE.)
12-08-2021 21:00
Odwiedź stronę użytkownika Znajdź wszystkie posty użytkownika Odpowiedz cytując ten post
Odpowiedz 


Wiadomości w tym wątku
Robię sobie ATU - SP6FRE - 12-08-2021 21:00
RE: Robię sobie ATU - SP6FRE - 14-08-2021, 23:39
RE: Robię sobie ATU - SQ6ILB - 15-08-2021, 21:59
RE: Robię sobie ATU - SP6FRE - 16-08-2021, 9:17
RE: Robię sobie ATU - SQ5KVS - 16-08-2021, 16:26
RE: Robię sobie ATU - SP6FRE - 16-08-2021, 20:37
RE: Robię sobie ATU - SQ6ILB - 16-08-2021, 21:27
RE: Robię sobie ATU - SP6FRE - 17-08-2021, 9:11
RE: Robię sobie ATU - SQ6ILB - 17-08-2021, 13:12
RE: Robię sobie ATU - SP6FRE - 17-08-2021, 16:31
RE: Robię sobie ATU - SP6FRE - 20-08-2021, 13:36
RE: Robię sobie ATU - SQ2EER - 20-08-2021, 17:05
RE: Robię sobie ATU - SP6FRE - 22-08-2021, 17:22
RE: Robię sobie ATU - SP6FRE - 26-08-2021, 10:29
RE: Robię sobie ATU - SQ5KVS - 26-08-2021, 11:43
RE: Robię sobie ATU - SP6LUN - 27-08-2021, 10:35
RE: Robię sobie ATU - SP6FRE - 27-08-2021, 13:37
RE: Robię sobie ATU - SQ5KVS - 27-08-2021, 16:00
RE: Robię sobie ATU - SP6FRE - 27-08-2021, 19:15
RE: Robię sobie ATU - SP6FRE - 01-09-2021, 9:50
RE: Robię sobie ATU - SP9BSL - 01-09-2021, 10:55
RE: Robię sobie ATU - SP6FRE - 01-09-2021, 11:04
RE: Robię sobie ATU - SP6FRE - 07-09-2021, 20:33
RE: Robię sobie ATU - SP6FRE - 17-09-2021, 21:22

Skocz do:


Użytkownicy przeglądający ten wątek: 1 gości