Odpowiedz 
 
Ocena wątku:
  • 0 Głosów - 0 Średnio
  • 1
  • 2
  • 3
  • 4
  • 5
Prosty pięciopasmowy odbiornik KF (Konstrukcje krótkofalarskie dla początkujących)
SQ9RFC Offline
Jerzy
*****

Liczba postów: 1,193
Dołączył: 02-07-2010
Post: #44
RE: Prosty pięciopasmowy odbiornik KF (Konstrukcje krótkofalarskie dla początkujących)
Koledzy kombinują, symulują, a ja po prostu to radio zrobiłem. Tak jest szybciej. Działa bez żadnych modyfikacji. Kolegów którzy proponują inny układ wzmacniacza m.cz. zapytam czy sprawdzili swoje propozycje w praktyce i jakie są wrażenia z odsłuchu.
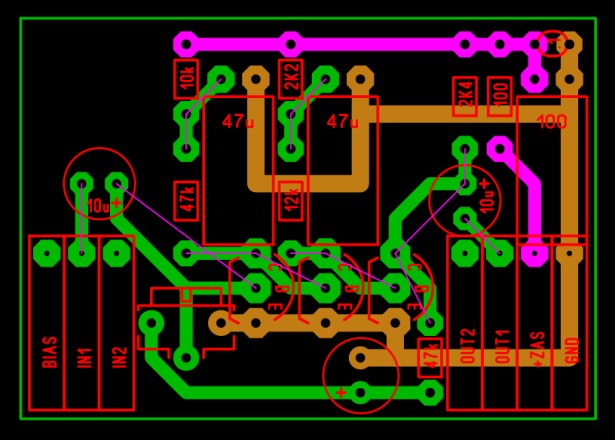
Jak zwykle mój ulubiony modułowiec, tu płytka wzmacniacza m.cz, schemat i PCB.
İmage
İmage
İmage
Podany na moim schemacie BC550 tuta się absolutnie nie nadaje !!!!! za duża beta, sprawdziłem - myślałem że ich niskoszumność poprawi układ.... zrobił się generator. Chyba BC109 najlepiej chodzą :-)
Układ się wzbudza przy wysokoomowych słuchawkach. Najlepiej pracuje z wojskowymi TA-56M 50 omowymi.
Inne pliki i nagrania później.

73 JERZY SQ9RFC
(Ten post był ostatnio modyfikowany: 02-01-2021 2:49 przez SQ9RFC.)
30-12-2020 0:19
Znajdź wszystkie posty użytkownika Odpowiedz cytując ten post
Odpowiedz 


Wiadomości w tym wątku
RE: Prosty pięciopasmowy odbiornik KF (Konstrukcje krótkofalarskie dla początkujących) - SQ9RFC - 30-12-2020 0:19

Skocz do:


Użytkownicy przeglądający ten wątek: 1 gości