Odpowiedz 
 
Ocena wątku:
  • 0 Głosów - 0 Średnio
  • 1
  • 2
  • 3
  • 4
  • 5
Prosty pięciopasmowy odbiornik KF (Konstrukcje krótkofalarskie dla początkujących)
SP9VQ Offline
Radek
**

Liczba postów: 55
Dołączył: 27-10-2020
Post: #28
RE: Prosty pięciopasmowy odbiornik KF (Konstrukcje krótkofalarskie dla początkujących)
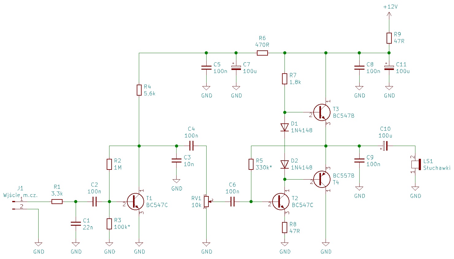
Krzysztof dziękuję za czujność, popełniłem zwyczajnie błąd, aż wstyd! Schemat poprawiony. Załącznik w poście #26 zaktualizowany.

Edit

Niestety nie mogę już edytować postu #26 a jest jeszcze w schemacie jeden błąd dotyczący wartości kondensatora C3 który powinien mieć wartość 10nF. W załączniku poprawiony schemat.


Załączone pliki Miniatury
İmage
(Ten post był ostatnio modyfikowany: 22-12-2020 13:34 przez SP9VQ.)
22-12-2020 13:21
Znajdź wszystkie posty użytkownika Odpowiedz cytując ten post
Odpowiedz 


Wiadomości w tym wątku
RE: Prosty pięciopasmowy odbiornik KF (Konstrukcje krótkofalarskie dla początkujących) - SP9VQ - 22-12-2020 13:21

Skocz do:


Użytkownicy przeglądający ten wątek: 1 gości