Odpowiedz 
 
Ocena wątku:
  • 0 Głosów - 0 Średnio
  • 1
  • 2
  • 3
  • 4
  • 5
filtr elektromechaniczny
SP2JQR Offline
Henryk
*****

Liczba postów: 1,528
Dołączył: 23-08-2009
Post: #21
RE: filtr elektromechaniczny
Tak jak obiecałem wklejam parę lampowych schematów TRX:
bardziej wyraźny schemat pierwszej wersji UW3DI:

.7z  UW3DI - I.7z (Rozmiar: 1.28 MB / Pobrań: 823)

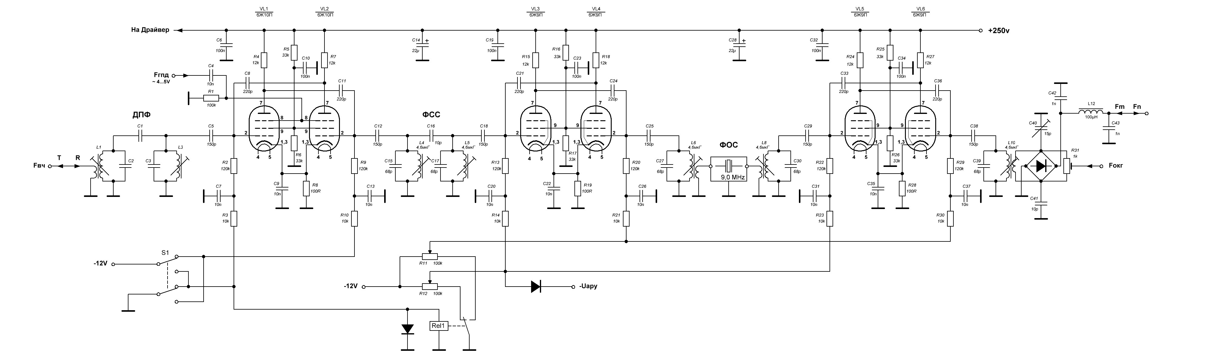
Jeszcze dwa TRXy lampowe z filtrem EMF:
İmage

İmage


A tu poniżej jprzykłady lampowych torów rewersyjnych z filtrami kwarcowym, których włączenie jest jak widać poniżej bardziej skomplikowane niż filtrów elektromechanicznych:
genialnie zaprojektowany małolampowy TRX
İmage

rewersyjny, małooszczędny tor lampowy:
İmage
(Ten post był ostatnio modyfikowany: 30-05-2020 10:35 przez SP2JQR.)
30-05-2020 10:35
Znajdź wszystkie posty użytkownika Odpowiedz cytując ten post
Odpowiedz 


Wiadomości w tym wątku
filtr elektromechaniczny - SP8GSC - 26-05-2020, 10:31
RE: filtr elektromechaniczny - SP7CLB - 26-05-2020, 11:07
RE: filtr elektromechaniczny - SP8GSC - 26-05-2020, 13:56
RE: filtr elektromechaniczny - SP2JQR - 26-05-2020, 12:05
RE: filtr elektromechaniczny - SP2JQR - 26-05-2020, 16:07
RE: filtr elektromechaniczny - SP8GSC - 26-05-2020, 16:33
RE: filtr elektromechaniczny - SP7CLB - 26-05-2020, 18:06
RE: filtr elektromechaniczny - SP8GSC - 26-05-2020, 20:07
RE: filtr elektromechaniczny - SP2JQR - 26-05-2020, 18:18
RE: filtr elektromechaniczny - SQ5KVS - 27-05-2020, 10:19
RE: filtr elektromechaniczny - SP8GSC - 27-05-2020, 11:58
RE: filtr elektromechaniczny - SP7CLB - 27-05-2020, 18:11
RE: filtr elektromechaniczny - SP9FKP - 27-05-2020, 20:19
RE: filtr elektromechaniczny - SP8GSC - 27-05-2020, 23:06
RE: filtr elektromechaniczny - SP8GSC - 28-05-2020, 17:13
RE: filtr elektromechaniczny - SP7CLB - 28-05-2020, 17:47
RE: filtr elektromechaniczny - SP2JQR - 30-05-2020 10:35
RE: filtr elektromechaniczny - SP8GSC - 30-05-2020, 11:23
RE: filtr elektromechaniczny - SP2JQR - 30-05-2020, 11:57
RE: filtr elektromechaniczny - SP8GSC - 30-05-2020, 13:32
RE: filtr elektromechaniczny - SP9FKP - 30-05-2020, 19:51
RE: filtr elektromechaniczny - SP8GSC - 01-06-2020, 13:02
RE: filtr elektromechaniczny - SP7CLB - 01-06-2020, 13:57
RE: filtr elektromechaniczny - SP8GSC - 01-06-2020, 17:44
RE: filtr elektromechaniczny - SP7CLB - 02-06-2020, 11:04
RE: filtr elektromechaniczny - SP8GSC - 02-06-2020, 12:08
RE: filtr elektromechaniczny - SP8LNG - 18-09-2022, 23:08

Skocz do:


Użytkownicy przeglądający ten wątek: 2 gości