Odpowiedz 
 
Ocena wątku:
  • 1 Głosów - 5 Średnio
  • 1
  • 2
  • 3
  • 4
  • 5
trx cw na wszystkie pasma - prosta konstrukcja
SP6FRE Offline
Leszek
****

Liczba postów: 737
Dołączył: 20-09-2009
Post: #136
RE: trx cw na wszystkie pasma - prosta konstrukcja
Witam

Karolu, ja stosuję gotowe moduły z gniazdami wyjściowymi (post #103) gdzie na płytce jest zarówno stabilizator 3.3V jak i dwa tranzystory, prawdopodobnie do translacji SDA/SCL. Ale ze sterowaniem Si nie ma problemu, udaje się wprowadzić każdą daną i podobnie jest z odczytem.
Ostatnio przełączyłem heterodynę Fh1 na PLLA - ta jest przestrajana a pozostałe na PLLB i dalej mam to samo - utrata częstotliwości (nie samej generacji) w związku z przestrajaniem (enkoder?). Dziś spróbuję przetestować strojenie z programu, bez użycia enkodera żeby sprawdzić jednoznacznie czy to wina samego strojenia czy enkodera.

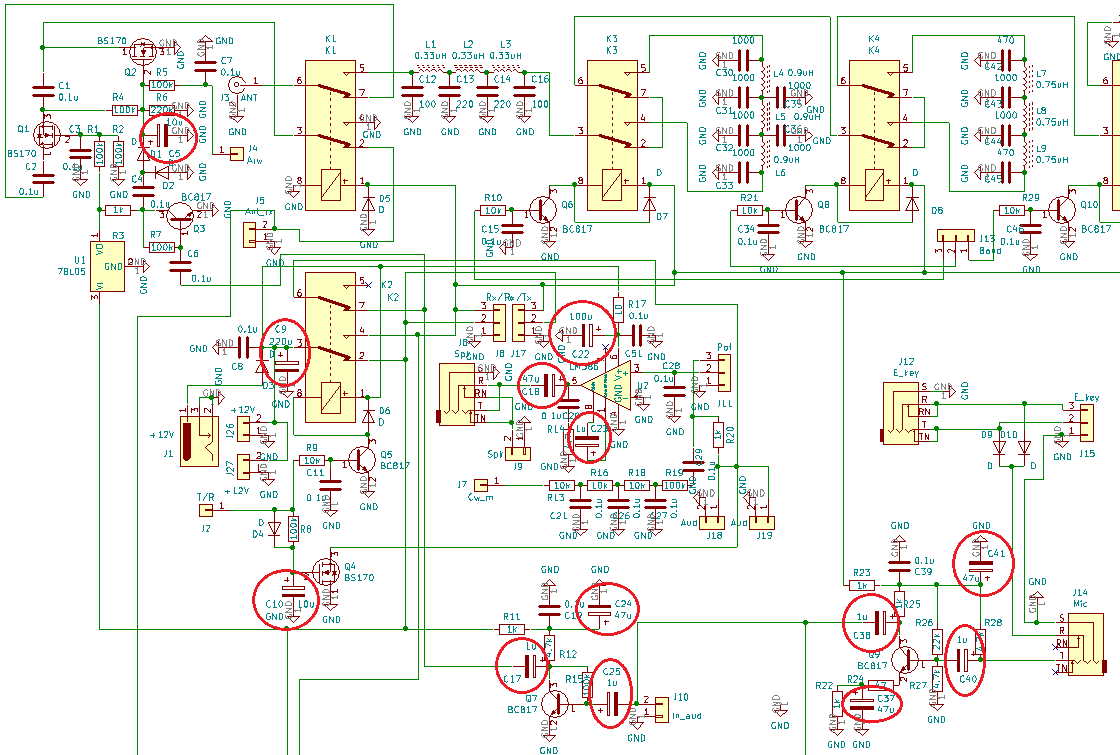
A tymczasem poprawiam swoje błędy, zacząłem uruchamiać nadajnik, znalazłem kolejne błędy dotyczące kondensatorów elektrolitycznych - tym razem w torze nadajnika i aby ostatecznie wyjaśnić ta sprawę zamieszczam rysunki wskazujące, które kondensatory elektrolityczne należy podczas montażu obrócić inaczej niż pokazuje rysunek na płytce.

İmage İmage

Na schemacie zaznaczyłem wszystkie kondensatory elektrolityczne a na rysunku płytki ich ślad. Kolorem żółtym zaznaczyłem te, które mają ślad poprawny a kolorem czerwonym te, które trzeba obrócić podczas montażu. Przypominam, że masa na śladzie kondensatora oznakowana jest na biało. Za błędy przepraszam :-(
C.d.n.

L.J.
(Ten post był ostatnio modyfikowany: 24-03-2020 15:26 przez SP6FRE.)
24-03-2020 15:26
Odwiedź stronę użytkownika Znajdź wszystkie posty użytkownika Odpowiedz cytując ten post
Odpowiedz 


Wiadomości w tym wątku
RE: trx cw na wszystkie pasma - prosta konstrukcja - SP6FRE - 24-03-2020 15:26

Skocz do:


Użytkownicy przeglądający ten wątek: 2 gości