Odpowiedz 
 
Ocena wątku:
  • 0 Głosów - 0 Średnio
  • 1
  • 2
  • 3
  • 4
  • 5
wzmacniacz na MRF9180
SP2FP Offline
PAWEŁ
***

Liczba postów: 184
Dołączył: 01-11-2009
Post: #31
RE: wzmacniacz na MRF9180
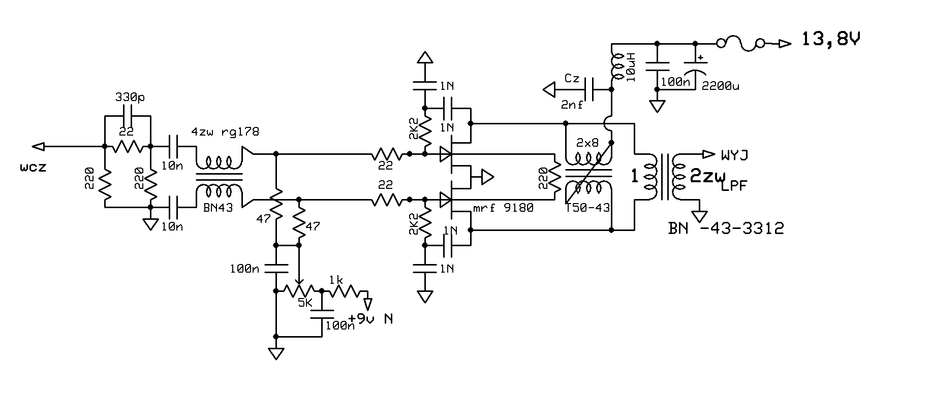
Dzisiaj testy PA KF z MRF 9180. Kilka godzin prób , spalone 2 sztuki , bardzo wrażliwy na brak obciążenia które nastąpiło podczas przełączania pasm LPF 1-sze spalenie , kolejne to ukruszył się kabelek zasilania przekaźników lpf -2gie spalenie. Przy mrf186 takich uszkodzeń nie miałem.
Poniżej testy z przełożeniem trafa wyjściowego 1:2 i 1:3 zapięte filtry LPF dla każdego pasma .
-----------------------------------------------------------------------------
tranzystor MRF 9180
zas 13,8v
trafo wej 1:1 trafo wyj przekładnia 2:1
sprzężenie zwrotne 2,2 K + 4x 1nf col-masa
na wejściu tłumik ok 5 db
Prąd spoczynkowy 1000 mA 2x500mA
Pasmo m 80. 40. 20. 15.
prąd A : 3,6 3,3 3,4 4,1
moc wyj W 30 26 25 25
nap bramki sk V 0,96 0,9 0,86 0,8
nap wyjść. sk V 38 36 35 35
moc ster. W 0,3 0,3 0,3 0,3
moc pobierana 45-50 wat
-------------------------------------------------------------------------------------

trafo wej 1:1 trafo wyj przekładnia 3:1
Prąd spoczynkowy 1000 mA
Pasmo m 80 40 20 15 10
prąd A 5,6 6,2 5,5 5,3 4,5
moc W 40 52 32 36 30
nap wyjść. sk V 44 49 39 42 38
moc ster. W 0,4 0,3 0,4 0,4 0,5
moc pobierana ok70-80wat
nie mogę poprawnie przenieść tabelki i dlatego taki nieład , przy pisaniu posta jest poprawnie ?
-------------------------------------------------------------------------------------
Sygnał wyjściowy bardzo ładny, Prąd spoczynkowy do poprawnej pracy wystarczał 2x250mA ale ze względu na poziom harmonicznych zostawiłem 2x500mA . podnoszenie prądu do wartości 1-2 A nie dawało znaczącej różnicy w widmie.
Tranzystor potrzebuje bardzo małej mocy sterującej ale ma kaprysy wzbudzeń, dodałem delikatne sprzężenie zwrotne 2,2k oraz rezystor 220ohm włożony do rdzenia trafa bifilarnego zasilającego.
Moc podana w tabeli jest ustawiona tak aby poziom harmonicznych przed LPFem nie przekraczał -35 db dla 2giej i -25 dla 3ciej . Przebieg nie obcięty, z lekkim zapasem mocy. Nie zapisywałem screnow bo za dużo tego na raz.
Głównie chodziło o test porównawczy z MRF186 i uzyskanie 50 wat dla 13,8 v zasilania które nie do końca się udało.
Przy przełożeniu 1:2 widać że posiada mniejszą oporność złącza i daje około 20% więcej mocy jak w analogicznym układzie z 186.
Przy przełożeniu 1:3 jest nieźle ale nie udało mi się uzyskać porównywalnego wzmocnienia w całym KFie i o dziwo 14 i 28 wyszły najgorzej, kombinowałem z dopasowaniem lpf - dodatkowe pojemności które mogą dopasować nieprawidłową oporność PA do 50omów ale szału nie ma chociaż jest lepiej jak z 186.
Sądzę że dla amatorskiego zastosowania będzie trzeba mieć na uwadze niską odporność swr na uszkodzenia. Szybki bezpiecznik a nawet ALC nie pomoże w momencie dziwnego obciążenia lub jego braku. Może pomiar SWR + zbicie napięcia bramek dało by wystarczająco szybkie zabezpieczenie.


Załączone pliki
.bmp  mrf 9180 testm.bmp (Rozmiar: 176.78 KB / Pobrań: 991)
(Ten post był ostatnio modyfikowany: 15-08-2018 21:05 przez SP2FP.)
15-08-2018 20:58
Odwiedź stronę użytkownika Znajdź wszystkie posty użytkownika Odpowiedz cytując ten post
Odpowiedz 


Wiadomości w tym wątku
wzmacniacz na MRF9180 - SP6AUO - 18-07-2018, 19:01
RE: wzmacniacz na MRF9180 - SP6AUO - 25-07-2018, 10:51
RE: wzmacniacz na MRF9180 - SQ4CTK - 25-07-2018, 19:26
RE: wzmacniacz na MRF9180 - SP6AUO - 26-07-2018, 6:40
RE: wzmacniacz na MRF9180 - SP6LUN - 26-07-2018, 8:15
RE: wzmacniacz na MRF9180 - SP6AUO - 26-07-2018, 9:33
RE: wzmacniacz na MRF9180 - SQ4CTK - 26-07-2018, 10:40
RE: wzmacniacz na MRF9180 - SP6LUN - 26-07-2018, 12:52
RE: wzmacniacz na MRF9180 - SP6AUO - 26-07-2018, 13:54
RE: wzmacniacz na MRF9180 - SP6LUN - 26-07-2018, 13:54
RE: wzmacniacz na MRF9180 - SP6AUO - 26-07-2018, 14:25
RE: wzmacniacz na MRF9180 - SP6LUN - 26-07-2018, 14:25
RE: wzmacniacz na MRF9180 - SP6AUO - 26-07-2018, 15:08
RE: wzmacniacz na MRF9180 - SP6LUN - 26-07-2018, 15:27
RE: wzmacniacz na MRF9180 - SP6AUO - 26-07-2018, 15:38
RE: wzmacniacz na MRF9180 - SP6LUN - 26-07-2018, 15:57
RE: wzmacniacz na MRF9180 - SQ4CTK - 26-07-2018, 18:14
RE: wzmacniacz na MRF9180 - SP6LUN - 26-07-2018, 18:30
RE: wzmacniacz na MRF9180 - SP6AUO - 26-07-2018, 20:47
RE: wzmacniacz na MRF9180 - SP2JQR - 27-07-2018, 16:37
RE: wzmacniacz na MRF9180 - SP6AUO - 27-07-2018, 17:54
RE: wzmacniacz na MRF9180 - SP2JQR - 28-07-2018, 7:38
RE: wzmacniacz na MRF9180 - SP6AUO - 28-07-2018, 17:29
RE: wzmacniacz na MRF9180 - SQ8MVY - 28-07-2018, 17:32
RE: wzmacniacz na MRF9180 - SP6AUO - 30-07-2018, 6:44
RE: wzmacniacz na MRF9180 - SQ5KVS - 31-07-2018, 11:50
RE: wzmacniacz na MRF9180 - SQ4CTK - 31-07-2018, 11:51
RE: wzmacniacz na MRF9180 - SP6AUO - 01-08-2018, 9:07
RE: wzmacniacz na MRF9180 - SQ9RFC - 09-08-2018, 11:18
RE: wzmacniacz na MRF9180 - SP6AUO - 09-08-2018, 19:46
RE: wzmacniacz na MRF9180 - SP2FP - 15-08-2018 20:58
RE: wzmacniacz na MRF9180 - SP6LUN - 16-08-2018, 11:45
RE: wzmacniacz na MRF9180 - SP6AUO - 11-11-2019, 5:04
RE: wzmacniacz na MRF9180 - SP2FP - 11-11-2019, 10:38

Skocz do:


Użytkownicy przeglądający ten wątek: 1 gości