Odpowiedz 
 
Ocena wątku:
  • 4 Głosów - 5 Średnio
  • 1
  • 2
  • 3
  • 4
  • 5
Sterownik przemiennika
SQ9MDD Offline
Rysiek
****

Liczba postów: 380
Dołączył: 01-02-2009
Post: #21
RE: Sterownik przemiennika
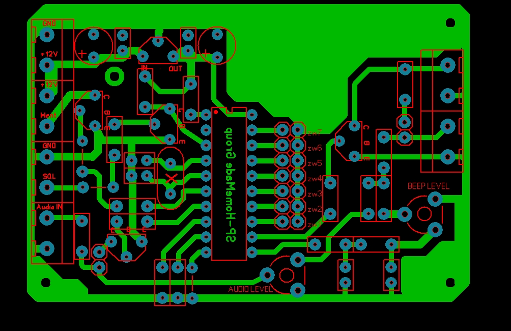
Update:

Wykonaliśmy kilka testów z Arturem SP5QWK na przemienniku SR5WK i w wyniku tych testów (i potrzeb użytkownika) musieliśmy zmodyfikować projekt.

Najważniejsze zmiany:
- tłumienie wejściowego sygnału audio gdy brak sygnału ze SQL (dla radii z open squelch)
- dodatkowe wyjście sterujące pracą wentylatorów
- zworka konfigurująca sygnał SQL (0V/5V)
- nowy rysunek płytki

Poprawione błędy:
- blokada generowania beep gdy sygnał RX ponownie pojawi się przed upływem 300ms (tak by wypadający korespondent nie generował beep'a)

Załączniki:

İmage
İmage
İmage

W ostatnim pliku rar komplet plików stan z dnia dzisiejszego.


Załączone pliki
.lay  sterownik3f.LAY (Rozmiar: 56.71 KB / Pobrań: 1462)
.rar  repeater-controler-v2.3.N.rar (Rozmiar: 3.19 KB / Pobrań: 1654)
.rar  20100911-Przemiennik.rar (Rozmiar: 816.99 KB / Pobrań: 1560)

...przede wszystkim nie zakłócać...
11-09-2010 10:50
Odwiedź stronę użytkownika Znajdź wszystkie posty użytkownika Odpowiedz cytując ten post
Odpowiedz 


Wiadomości w tym wątku
Sterownik przemiennika - SQ9MDD - 16-08-2010, 11:33
RE: Sterownik przemiennika - SQ9MDD - 11-09-2010 10:50
RE: Sterownik przemiennika - SQ9MDD - 22-09-2010, 13:51
RE: Sterownik przemiennika - SQ9MDD - 17-10-2010, 22:28
RE: Sterownik przemiennika - sq6acm - 21-10-2010, 18:40
RE: Sterownik przemiennika - SQ6ADE - 21-10-2010, 21:59
RE: Sterownik przemiennika - sq6acm - 22-10-2010, 7:50
RE: Sterownik przemiennika - SQ6ADE - 22-10-2010, 8:14
RE: Sterownik przemiennika - SQ9MDD - 22-10-2010, 12:31
RE: Sterownik przemiennika - SQ9MDD - 22-10-2010, 8:15
RE: Sterownik przemiennika - SQ6OXK - 22-10-2010, 9:20
RE: Sterownik przemiennika - sq6acm - 22-10-2010, 12:25
RE: Sterownik przemiennika - SQ6OXK - 22-10-2010, 14:27
RE: Sterownik przemiennika - SQ9MDD - 22-10-2010, 16:49
RE: Sterownik przemiennika - SQ6OXK - 22-10-2010, 21:45
RE: Sterownik przemiennika - SQ6ADE - 22-10-2010, 22:06
RE: Sterownik przemiennika - SQ6OXK - 23-10-2010, 3:44
RE: Sterownik przemiennika - SP5SAI - 23-10-2010, 9:39
RE: Sterownik przemiennika - SQ9MDD - 23-10-2010, 10:00
RE: Sterownik przemiennika - SQ6ADE - 23-10-2010, 13:57
RE: Sterownik przemiennika - sq6acm - 24-10-2010, 1:19
RE: Sterownik przemiennika - SQ6ADE - 24-10-2010, 10:00
RE: Sterownik przemiennika - SQ9MDD - 24-10-2010, 10:50
RE: Sterownik przemiennika - sq6acm - 25-10-2010, 8:39
RE: Sterownik przemiennika - SQ9MDD - 05-11-2010, 22:18
RE: Sterownik przemiennika - SP1WSY - 12-11-2010, 3:16
RE: Sterownik przemiennika - SQ6ADE - 12-11-2010, 10:05
RE: Sterownik przemiennika - SQ6ADE - 19-11-2010, 22:45
RE: Sterownik przemiennika - SP1WSY - 23-11-2010, 9:49
RE: Sterownik przemiennika - SP5SAI - 24-11-2010, 10:28
RE: Sterownik przemiennika - SQ6ADE - 23-11-2010, 12:56
RE: Sterownik przemiennika - sq6acm - 23-11-2010, 19:27
RE: Sterownik przemiennika - SQ6ADE - 23-11-2010, 22:42
RE: Sterownik przemiennika - sq6acm - 24-11-2010, 18:20
RE: Sterownik przemiennika - SQ6ADE - 24-11-2010, 22:53
RE: Sterownik przemiennika - SP1WSY - 30-01-2011, 19:28
RE: Sterownik przemiennika - SQ9MDD - 31-01-2011, 0:15
RE: Sterownik przemiennika - SP1WSY - 02-02-2011, 9:41
RE: Sterownik przemiennika - SQ9MDD - 17-02-2011, 13:29
RE: Sterownik przemiennika - SP1WSY - 17-02-2011, 23:43
RE: Sterownik przemiennika - SQ9MDD - 19-02-2011, 12:42
RE: Sterownik przemiennika - SQ6ADE - 19-02-2011, 13:08
RE: Sterownik przemiennika - SP1WSY - 19-02-2011, 15:40
RE: Sterownik przemiennika - SQ6ADE - 19-02-2011, 18:18
RE: Sterownik przemiennika - SQ9MDD - 24-08-2011, 11:59
RE: Sterownik przemiennika - SP1WSY - 20-02-2011, 13:57
RE: Sterownik przemiennika - SQ6ADE - 20-02-2011, 14:08
RE: Sterownik przemiennika - SQ9MDD - 15-04-2011, 12:14
RE: Sterownik przemiennika - SQ9MDD - 23-08-2011, 11:55
RE: Sterownik przemiennika - SQ6ADE - 23-08-2011, 19:36
RE: Sterownik przemiennika - SQ6OXK - 23-08-2011, 22:32
RE: Sterownik przemiennika - SQ9MDD - 24-08-2011, 1:12
RE: Sterownik przemiennika - SQ6OXK - 24-08-2011, 7:59
RE: Sterownik przemiennika - SQ6ADE - 24-08-2011, 9:05
RE: Sterownik przemiennika - SQ6OXK - 24-08-2011, 9:36
RE: Sterownik przemiennika - SQ6ADE - 24-08-2011, 10:13
RE: Sterownik przemiennika - SQ6OXK - 24-08-2011, 23:16
RE: Sterownik przemiennika - SQ9MDD - 24-08-2011, 10:13
RE: Sterownik przemiennika - SQ6ADE - 24-08-2011, 10:28
RE: Sterownik przemiennika - SQ9MDD - 27-08-2011, 22:40
RE: Sterownik przemiennika - SQ6OXK - 28-08-2011, 8:28
RE: Sterownik przemiennika - SQ6ADE - 28-08-2011, 12:12
RE: Sterownik przemiennika - SP3SWJ - 28-08-2011, 12:56
RE: Sterownik przemiennika - SQ9MDD - 28-08-2011, 14:13
RE: Sterownik przemiennika - SP3SWJ - 28-08-2011, 14:24
RE: Sterownik przemiennika - SQ7EHO - 28-08-2011, 22:13
RE: Sterownik przemiennika - sp9uxy - 05-09-2011, 12:28
RE: Sterownik przemiennika - SQ7EHO - 13-09-2011, 12:07
RE: Sterownik przemiennika - SQ9MDD - 13-09-2011, 12:56
RE: Sterownik przemiennika - SQ6ADE - 13-09-2011, 20:02
RE: Sterownik przemiennika - SQ7EHO - 14-09-2011, 23:21
RE: Sterownik przemiennika - SQ6ADE - 15-09-2011, 11:48
RE: Sterownik przemiennika - SQ7EHO - 17-09-2011, 12:16
RE: Sterownik przemiennika - SP4BK - 24-03-2012, 7:57
RE: Sterownik przemiennika - Lukasz - 10-03-2013, 21:40
RE: Sterownik przemiennika - SP9KN - 18-01-2015, 15:59
RE: Sterownik przemiennika - SP3SUZ - 13-08-2015, 9:07
RE: Sterownik przemiennika - SQ6ADE - 13-08-2015, 20:56
RE: Sterownik przemiennika - SP7QHP - 08-10-2020, 18:45
RE: Sterownik przemiennika - SQ8MVY - 08-10-2020, 20:05
RE: Sterownik przemiennika - SP7QHP - 08-10-2020, 20:59
RE: Sterownik przemiennika - SQ8MVY - 08-10-2020, 21:31
RE: Sterownik przemiennika - SP7QHP - 09-10-2020, 18:43
RE: Sterownik przemiennika - SP3SRS - 19-08-2025, 19:40
RE: Bascom - HM_DIPOL - 21-08-2010, 8:46
RE: Bascom - SQ9MDD - 21-08-2010, 11:55
RE: Bascom - SP5SAI - 21-08-2010, 13:24
RE: Bascom - SQ9MDD - 22-08-2010, 19:54
RE: Bascom AVR - SQ9MDD - 25-08-2010, 12:31
RE: Bascom AVR - SP5SAI - 25-08-2010, 15:24
RE: Bascom AVR - SP5FCS - 25-08-2010, 23:44
RE: Bascom AVR - 3Z6AEF - 26-08-2010, 7:56
RE: Bascom AVR - SP5SAI - 26-08-2010, 11:54
RE: Bascom AVR - SQ9MDD - 26-08-2010, 18:13
RE: Bascom AVR - SP5FCS - 27-08-2010, 19:31
RE: Bascom AVR - SQ9MDD - 28-08-2010, 16:20
RE: Bascom AVR - SP5SAI - 28-08-2010, 19:56
RE: Bascom AVR - SQ9MDD - 28-08-2010, 21:53
RE: Bascom AVR - SQ9MDD - 29-08-2010, 18:26
[split] Bascom AVR - SQ9MDD - 01-09-2010, 13:27
RE: Bascom AVR - SQ9MDD - 02-09-2010, 11:59
RE: Bascom AVR - SP5SAI - 02-09-2010, 13:09
RE: Bascom AVR - SQ9MDD - 05-09-2010, 19:33

Skocz do:


Użytkownicy przeglądający ten wątek: 1 gości