Odpowiedz 
 
Ocena wątku:
  • 4 Głosów - 5 Średnio
  • 1
  • 2
  • 3
  • 4
  • 5
Sterownik przemiennika
SQ9MDD Offline
Rysiek
****

Liczba postów: 380
Dołączył: 01-02-2009
Post: #20
RE: Bascom AVR
(02-09-2010 13:09)SP5SAi napisał(a):  ... przez te wszystkie lata jednego się nauczyłem dość szybko. Nie ma projektu płytki drukowanej, bez założeń mechanicznych.

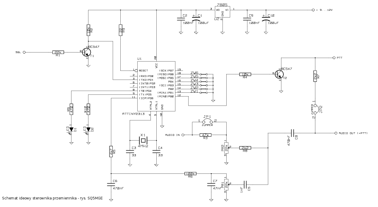
Trudno się nie zgodzić Andrzeju. A tymczasem kolega Sebastian SQ5MGE usiadł do komputera i narysował nam poprawiony schemat sterownika v.1.0.

SQ5MGE napisał(a):Masz tu schemat już z zworkami, diodkami, zamiast jednego rezystora jest kondensator, kondensatora na wyjsciu PD6 wcale nie ma.
I tak:
- najpierw ustawiamy poziom audio z RX za pomocą PR2
- następnie usawiamy poziom BEEP i znamiennika PR1
Taka według mnie powinna być kolejność.

Pozdrawiam i przepraszam że tak długo ale mało ostatnio mam czasu Wink


İmage

UPDATE 2010.09.06
Poprawiłem rysunek płytki by był zgodny ze schematem, mam nadzieję że nic nie sknociłem.
İmage
İmage


Załączone pliki
.lay  sterownik3d.LAY (Rozmiar: 70.29 KB / Pobrań: 1685)

...przede wszystkim nie zakłócać...
05-09-2010 19:33
Odwiedź stronę użytkownika Znajdź wszystkie posty użytkownika Odpowiedz cytując ten post
Odpowiedz 


Wiadomości w tym wątku
Sterownik przemiennika - SQ9MDD - 16-08-2010, 11:33
RE: Sterownik przemiennika - SQ9MDD - 11-09-2010, 10:50
RE: Sterownik przemiennika - SQ9MDD - 22-09-2010, 13:51
RE: Sterownik przemiennika - SQ9MDD - 17-10-2010, 22:28
RE: Sterownik przemiennika - sq6acm - 21-10-2010, 18:40
RE: Sterownik przemiennika - SQ6ADE - 21-10-2010, 21:59
RE: Sterownik przemiennika - sq6acm - 22-10-2010, 7:50
RE: Sterownik przemiennika - SQ6ADE - 22-10-2010, 8:14
RE: Sterownik przemiennika - SQ9MDD - 22-10-2010, 12:31
RE: Sterownik przemiennika - SQ9MDD - 22-10-2010, 8:15
RE: Sterownik przemiennika - SQ6OXK - 22-10-2010, 9:20
RE: Sterownik przemiennika - sq6acm - 22-10-2010, 12:25
RE: Sterownik przemiennika - SQ6OXK - 22-10-2010, 14:27
RE: Sterownik przemiennika - SQ9MDD - 22-10-2010, 16:49
RE: Sterownik przemiennika - SQ6OXK - 22-10-2010, 21:45
RE: Sterownik przemiennika - SQ6ADE - 22-10-2010, 22:06
RE: Sterownik przemiennika - SQ6OXK - 23-10-2010, 3:44
RE: Sterownik przemiennika - SP5SAI - 23-10-2010, 9:39
RE: Sterownik przemiennika - SQ9MDD - 23-10-2010, 10:00
RE: Sterownik przemiennika - SQ6ADE - 23-10-2010, 13:57
RE: Sterownik przemiennika - sq6acm - 24-10-2010, 1:19
RE: Sterownik przemiennika - SQ6ADE - 24-10-2010, 10:00
RE: Sterownik przemiennika - SQ9MDD - 24-10-2010, 10:50
RE: Sterownik przemiennika - sq6acm - 25-10-2010, 8:39
RE: Sterownik przemiennika - SQ9MDD - 05-11-2010, 22:18
RE: Sterownik przemiennika - SP1WSY - 12-11-2010, 3:16
RE: Sterownik przemiennika - SQ6ADE - 12-11-2010, 10:05
RE: Sterownik przemiennika - SQ6ADE - 19-11-2010, 22:45
RE: Sterownik przemiennika - SP1WSY - 23-11-2010, 9:49
RE: Sterownik przemiennika - SP5SAI - 24-11-2010, 10:28
RE: Sterownik przemiennika - SQ6ADE - 23-11-2010, 12:56
RE: Sterownik przemiennika - sq6acm - 23-11-2010, 19:27
RE: Sterownik przemiennika - SQ6ADE - 23-11-2010, 22:42
RE: Sterownik przemiennika - sq6acm - 24-11-2010, 18:20
RE: Sterownik przemiennika - SQ6ADE - 24-11-2010, 22:53
RE: Sterownik przemiennika - SP1WSY - 30-01-2011, 19:28
RE: Sterownik przemiennika - SQ9MDD - 31-01-2011, 0:15
RE: Sterownik przemiennika - SP1WSY - 02-02-2011, 9:41
RE: Sterownik przemiennika - SQ9MDD - 17-02-2011, 13:29
RE: Sterownik przemiennika - SP1WSY - 17-02-2011, 23:43
RE: Sterownik przemiennika - SQ9MDD - 19-02-2011, 12:42
RE: Sterownik przemiennika - SQ6ADE - 19-02-2011, 13:08
RE: Sterownik przemiennika - SP1WSY - 19-02-2011, 15:40
RE: Sterownik przemiennika - SQ6ADE - 19-02-2011, 18:18
RE: Sterownik przemiennika - SQ9MDD - 24-08-2011, 11:59
RE: Sterownik przemiennika - SP1WSY - 20-02-2011, 13:57
RE: Sterownik przemiennika - SQ6ADE - 20-02-2011, 14:08
RE: Sterownik przemiennika - SQ9MDD - 15-04-2011, 12:14
RE: Sterownik przemiennika - SQ9MDD - 23-08-2011, 11:55
RE: Sterownik przemiennika - SQ6ADE - 23-08-2011, 19:36
RE: Sterownik przemiennika - SQ6OXK - 23-08-2011, 22:32
RE: Sterownik przemiennika - SQ9MDD - 24-08-2011, 1:12
RE: Sterownik przemiennika - SQ6OXK - 24-08-2011, 7:59
RE: Sterownik przemiennika - SQ6ADE - 24-08-2011, 9:05
RE: Sterownik przemiennika - SQ6OXK - 24-08-2011, 9:36
RE: Sterownik przemiennika - SQ6ADE - 24-08-2011, 10:13
RE: Sterownik przemiennika - SQ6OXK - 24-08-2011, 23:16
RE: Sterownik przemiennika - SQ9MDD - 24-08-2011, 10:13
RE: Sterownik przemiennika - SQ6ADE - 24-08-2011, 10:28
RE: Sterownik przemiennika - SQ9MDD - 27-08-2011, 22:40
RE: Sterownik przemiennika - SQ6OXK - 28-08-2011, 8:28
RE: Sterownik przemiennika - SQ6ADE - 28-08-2011, 12:12
RE: Sterownik przemiennika - SP3SWJ - 28-08-2011, 12:56
RE: Sterownik przemiennika - SQ9MDD - 28-08-2011, 14:13
RE: Sterownik przemiennika - SP3SWJ - 28-08-2011, 14:24
RE: Sterownik przemiennika - SQ7EHO - 28-08-2011, 22:13
RE: Sterownik przemiennika - sp9uxy - 05-09-2011, 12:28
RE: Sterownik przemiennika - SQ7EHO - 13-09-2011, 12:07
RE: Sterownik przemiennika - SQ9MDD - 13-09-2011, 12:56
RE: Sterownik przemiennika - SQ6ADE - 13-09-2011, 20:02
RE: Sterownik przemiennika - SQ7EHO - 14-09-2011, 23:21
RE: Sterownik przemiennika - SQ6ADE - 15-09-2011, 11:48
RE: Sterownik przemiennika - SQ7EHO - 17-09-2011, 12:16
RE: Sterownik przemiennika - SP4BK - 24-03-2012, 7:57
RE: Sterownik przemiennika - Lukasz - 10-03-2013, 21:40
RE: Sterownik przemiennika - SP9KN - 18-01-2015, 15:59
RE: Sterownik przemiennika - SP3SUZ - 13-08-2015, 9:07
RE: Sterownik przemiennika - SQ6ADE - 13-08-2015, 20:56
RE: Sterownik przemiennika - SP7QHP - 08-10-2020, 18:45
RE: Sterownik przemiennika - SQ8MVY - 08-10-2020, 20:05
RE: Sterownik przemiennika - SP7QHP - 08-10-2020, 20:59
RE: Sterownik przemiennika - SQ8MVY - 08-10-2020, 21:31
RE: Sterownik przemiennika - SP7QHP - 09-10-2020, 18:43
RE: Sterownik przemiennika - SP3SRS - 19-08-2025, 19:40
RE: Bascom - HM_DIPOL - 21-08-2010, 8:46
RE: Bascom - SQ9MDD - 21-08-2010, 11:55
RE: Bascom - SP5SAI - 21-08-2010, 13:24
RE: Bascom - SQ9MDD - 22-08-2010, 19:54
RE: Bascom AVR - SQ9MDD - 25-08-2010, 12:31
RE: Bascom AVR - SP5SAI - 25-08-2010, 15:24
RE: Bascom AVR - SP5FCS - 25-08-2010, 23:44
RE: Bascom AVR - 3Z6AEF - 26-08-2010, 7:56
RE: Bascom AVR - SP5SAI - 26-08-2010, 11:54
RE: Bascom AVR - SQ9MDD - 26-08-2010, 18:13
RE: Bascom AVR - SP5FCS - 27-08-2010, 19:31
RE: Bascom AVR - SQ9MDD - 28-08-2010, 16:20
RE: Bascom AVR - SP5SAI - 28-08-2010, 19:56
RE: Bascom AVR - SQ9MDD - 28-08-2010, 21:53
RE: Bascom AVR - SQ9MDD - 29-08-2010, 18:26
[split] Bascom AVR - SQ9MDD - 01-09-2010, 13:27
RE: Bascom AVR - SQ9MDD - 02-09-2010, 11:59
RE: Bascom AVR - SP5SAI - 02-09-2010, 13:09
RE: Bascom AVR - SQ9MDD - 05-09-2010 19:33

Skocz do:


Użytkownicy przeglądający ten wątek: 1 gości