Odpowiedz 
 
Ocena wątku:
  • 7 Głosów - 4.14 Średnio
  • 1
  • 2
  • 3
  • 4
  • 5
Składamy wzbudnicę SSB G4CLF
bolanren Offline
Jerzy SP5RZM
****

Liczba postów: 434
Dołączył: 10-04-2011
Post: #809
RE: Składamy wzbudnicę SSB G4CLF
(05-06-2015 21:28)WIKTG napisał(a):  Jeśli VFO ma obsługiwać tylko pasma, to najprostszy sposób i skuteczny jest zmieniać wartość opornika Rset przy zmianie zakresów, dobrane oporniki załączane tranzystorami.
Pozdrawiam, Wiktor

Kolego Wiktorze,

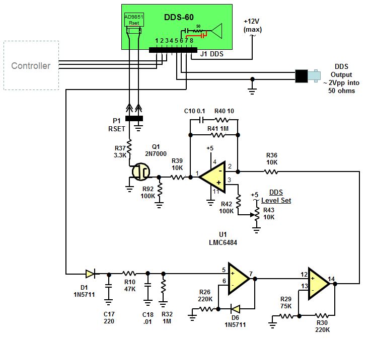
Kiedyś doradzałeś aby zmieniać w syntezie DDS wartość Rset przy przechodzeniu na inne pasma. Ciekaw jestem czy spotkałeś się z takim jak poniższe rozwiązanie i co o nim sądzisz?

Pozdrawiam
Jerzy sp5rzm

link: http://www.cwtd.org/May_6-2014.html


Załączone pliki Miniatury
İmage
08-09-2016 16:26
Znajdź wszystkie posty użytkownika Odpowiedz cytując ten post
Odpowiedz 


Wiadomości w tym wątku
RE: Składamy wzbudnicę SSB G4CLF - bolanren - 08-09-2016 16:26

Skocz do:


Użytkownicy przeglądający ten wątek: 3 gości