Odpowiedz 
 
Ocena wątku:
  • 1 Głosów - 5 Średnio
  • 1
  • 2
  • 3
  • 4
  • 5
TRX "FUKUŚ"
SQ5KVS Offline
Karol
*****

Liczba postów: 1,013
Dołączył: 26-09-2012
Post: #39
RE: TRX "FUKUŚ"
AGC Fukuś ...
W "przerwach" pomiędzy trzema na raz remontami, reorganizacją w miejscu pracy oraz na szybko - konstrukcją układu do odbioru VLF (jak zdążę to dziś zamieszczę) przewija się temat AGC do Fukusia. Przyznam że to jest to co mi zajmuje dużo czasu głownie przez to że nie ma tu złotego (tzn dobrego prostego i taniego) środka. Oczywiście niektórzy na pewno wpadli na lepsze rzeczy, więc może się z nami podzielą Smile

Najtrudniej jest aby detektor AGC był - w miarę liniowy, działał od małych poziomów, miał małą stałą czasową narastania i był najlepiej dwupołówkowy. Padło na układy z superdiodą.

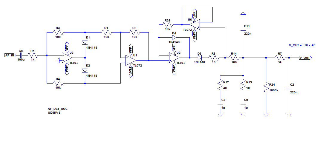
To jeden z kandydatów:
İmage

Część pierwsza (U1, U3) to tak naprawdę prostownik dwupołówkowy (albo podwajacz) napięcia wejściowego o 10-cio krotnym wzmocnieniu. Część druga (U2, U6) to superdioda prostująca ten dwupołówkowy sygnał. Dzięki zastosowaniu superdiody można osiągnąć bardzo szybkie czasy ładowania kondensatorów, przy minimalnym samorozładowaniu. Po co jest U6? W zasadzie można by się bez niego obyć i podać sygnał z R6-R14 od razu na wejście (-) U2. Ale wtedy nie można by użyć diody D4 - która zabezpiecza wyjście wzmacniacza operacyjnego U2 przed przerzutami w stronę ujemnego napięcia zasilania. U2 musiałby za każdą połówką napięcia wejściowego przeładowywać spore napięcie ujemne co wpływa na skuteczność działania (proponuję poszukać na sieci układów "superdiode").

Dalej to już stała czasowa (potrójna - sam kondensator C11 i dwójniki R12 C3 i R14 C9).

Przebiegi! Smile
Na wejściu Sinus Up-p 200uV / 1kHz i odpowiedź na wyjściu:
İmage
W szczegółach:
İmage
Czas narastania do ~ 0.7 wartości końcowej to ok 2.4ms (dwa i pół okresu) choć można by to przyspieszyć - odpowiada za to kondensator R7 i C2 (kosztem tłumienia tętnień)
Jak sobie radzi z impulsami?
İmage
Czy jest liniowy?
İmage

W praktyce jest nieźle liniowy od ok 40uV a zaczyna przewodzić już od 15uV. Zależy od użytych diód (1N4148 ma swoje zalety). Rezystory w podwajaczu powinny mieć 1% dokładności.

Wady: Trochę skomplikowany. Nie ma wstrzymania. Napięcie wyjściowe w połowie zasilania więc do sterowania JFETem (tak jak w Husarku) trzeba obniżyć do ~ - 4V.


Czy warto: Trudno rzec. Ostateczne nie musi sobie radzić z mikrowoltami. Wzmocnienie przed detektorem to i tak (przy braku agc) jakieś kilkaset razy więc..

Ostatecznie waham się pomiędzy tym układem a podobnym tylko bez "podwajacza". Będzie o dwa opampy prostszy ale będzie gorsza odpowiedź bo stała czasowa musi być większa.


Załączone pliki Miniatury
İmage
(Ten post był ostatnio modyfikowany: 05-07-2016 18:38 przez SQ5KVS.)
05-07-2016 18:36
Znajdź wszystkie posty użytkownika Odpowiedz cytując ten post
Odpowiedz 


Wiadomości w tym wątku
TRX "FUKUŚ" - SQ5KVS - 08-12-2015, 18:32
RE: TRX "FUKUŚ" - SP2JQR - 08-12-2015, 18:56
RE: TRX "FUKUŚ" - SQ5KVS - 08-12-2015, 19:05
RE: TRX "FUKUŚ" - SP9FKP - 09-12-2015, 8:34
RE: TRX "FUKUŚ" - SQ5KVS - 09-12-2015, 14:53
RE: TRX "FUKUŚ" - SP9FKP - 10-12-2015, 8:28
RE: TRX "FUKUŚ" - SP2JQR - 10-12-2015, 10:57
RE: TRX "FUKUŚ" - SQ5KVS - 10-12-2015, 17:36
RE: TRX "FUKUŚ" - SP2JQR - 10-12-2015, 18:46
RE: TRX "FUKUŚ" - SP9FKP - 10-12-2015, 19:38
RE: TRX "FUKUŚ" - SP9MRN - 10-12-2015, 20:36
RE: TRX "FUKUŚ" - SP7EZG - 21-12-2015, 23:49
RE: TRX "FUKUŚ" - SQ5KVS - 22-12-2015, 1:09
RE: TRX "FUKUŚ" - SP5BMP - 11-12-2015, 8:16
RE: TRX "FUKUŚ" - SP9FKP - 11-12-2015, 10:17
RE: TRX "FUKUŚ" - SQ5KVS - 11-12-2015, 11:54
RE: TRX "FUKUŚ" - SP9FKP - 13-12-2015, 9:35
RE: TRX "FUKUŚ" - SQ5KVS - 13-12-2015, 10:47
RE: TRX "FUKUŚ" - SP9FKP - 13-12-2015, 11:14
RE: TRX "FUKUŚ" - SP3F - 23-12-2015, 4:27
RE: TRX "FUKUŚ" - SP5BMP - 23-12-2015, 7:30
RE: TRX "FUKUŚ" - SP3F - 23-12-2015, 9:49
RE: TRX "FUKUŚ" - SP9FKP - 23-12-2015, 10:00
RE: TRX "FUKUŚ" - SP3F - 23-12-2015, 13:41
RE: TRX "FUKUŚ" - SP9FKP - 23-12-2015, 13:49
RE: TRX "FUKUŚ" - SP3F - 23-12-2015, 15:16
RE: TRX "FUKUŚ" - SQ5KVS - 23-12-2015, 15:48
RE: TRX "FUKUŚ" - SP3F - 23-12-2015, 16:04
RE: TRX "FUKUŚ" - SP3JDZ - 11-04-2016, 20:25
RE: TRX "FUKUŚ" - SQ5KVS - 13-04-2016, 18:11
RE: TRX "FUKUŚ" - SP2JQR - 16-04-2016, 15:20
RE: TRX "FUKUŚ" - SP3JDZ - 16-04-2016, 19:10
RE: TRX "FUKUŚ" - SP5BMP - 16-04-2016, 20:41
RE: TRX "FUKUŚ" - SP3JDZ - 16-04-2016, 21:58
RE: TRX "FUKUŚ" - SP2JQR - 17-04-2016, 13:33
RE: TRX "FUKUŚ" - SQ5KVS - 18-04-2016, 17:23
RE: TRX "FUKUŚ" - SP2JQR - 19-04-2016, 9:12
RE: TRX "FUKUŚ" - SQ5KVS - 13-05-2016, 17:21
RE: TRX "FUKUŚ" - SQ5KVS - 05-07-2016 18:36
RE: TRX "FUKUŚ" - SP2FP - 19-10-2016, 22:34
RE: TRX "FUKUŚ" - SP2JQR - 20-10-2016, 8:27
RE: TRX "FUKUŚ" - SP2FP - 20-10-2016, 8:43
RE: TRX "FUKUŚ" - SP2JQR - 20-10-2016, 16:25
RE: TRX "FUKUŚ" - SQ5KVS - 20-10-2016, 17:20
RE: TRX "FUKUŚ" - SQ5KVS - 13-02-2017, 15:48
RE: TRX "FUKUŚ" - SP2FP - 13-02-2017, 17:25
RE: TRX "FUKUŚ" - SP2JQR - 13-02-2017, 17:51
RE: TRX "FUKUŚ" - SQ5KVS - 13-02-2017, 17:53
RE: TRX "FUKUŚ" - SQ5KVS - 22-02-2017, 11:15
RE: TRX "FUKUŚ" - SP2JQR - 22-02-2017, 14:14
RE: TRX "FUKUŚ" - SQ5KVS - 22-02-2017, 15:17
RE: TRX "FUKUŚ" - SP5DPD - 23-02-2017, 22:09

Skocz do:


Użytkownicy przeglądający ten wątek: 1 gości