Odpowiedz 
 
Ocena wątku:
  • 1 Głosów - 5 Średnio
  • 1
  • 2
  • 3
  • 4
  • 5
TRX "FUKUŚ"
SQ5KVS Offline
Karol
*****

Liczba postów: 1,013
Dołączył: 26-09-2012
Post: #38
RE: TRX "FUKUŚ"
W związku z niedomiarem czasu w domu na konstruowanie temat rozwija się wolno, ale "brzidka" wersja Fuku już odbiera (a nawet nadaje, ale na razie tylko lokalnie mikromocą, hi).
W projekt wprowadziłem kilka zmian (niektóre jeszcze istnieją na papierze, ale na płytce która niedługo skończy się rysować - będą).
1 - Zmiana wzmacniacza audio przed modulatorem na zaproponowany przez Piotra SP9FKP - czyli TDA7052A.
2 - Zmiana pierwszego mieszacza na FST3253 - Przy nadawaniu para kluczy pracuje jako modulator podłączając się do TDA.... a przy odbiorze jako mieszacz podłączając się do transformatora na FT37-43 i do anteny.
3 - Wstępnie diplekser zostaje, przynajmniej będzie miejsce na płytce. Nie mogę się zgodzić że strojenie jest trudne - wystarczy śrubokręt i miernik sygnału albo nawet samo radio. Kondensatorów dobierać nie trzeba (zwykłe z szeregu). Owszem nie będzie to strojenie idealne. Diplekser też działa jak filtr po pierwszym mieszaczu przy nadawaniu.
4 - zwiększę nieco wzmocnienie na J310 o kilka dB żeby lepiej pokryć straty w filtrze drabinkowym
5 - Zmiana p.cz na 9MHz - zastanawiałem się nad pośrednią w rodzaju 25 -32 MHz ale byłby problem z wykonaniem filtru.
5 - otwory na PCB pod filtr będą umożliwiały włożenie popularnego filtru typu XF-9xxx - domyślnie będzie tam też płytka lub otwory na filtr co najmniej 6-cio kwarcowy.
6 - drugi mieszacz też na FST3253 (patrz tu pytania poniżej).
7 - ARW - klasyczne (FET z opampem), natomiast układ detekcji ARW mi się nieco rozrósł i jeszcze nie zdecydowałem czy - biorąc pod uwagę że to ma być proste radio - zastanawiam się (w tym detektorze ARW który zrobiłem w układzie detekcji są trzy opampy i całość zrobiła się nieco skomplikowana, choć pozwoliło to na detekcję już od ułamków mV. Plus - prawdopodobnie - jeden rail-to-rail na sterowanie samym fetem). Sytuację nieco by uprościło zastosowanie poczwórnego wzmacniacza np. TL074. ARW zrobiłem i działało b. dobrze choć muszę jeszcze nad nim posiedzieć i pomierzyć.

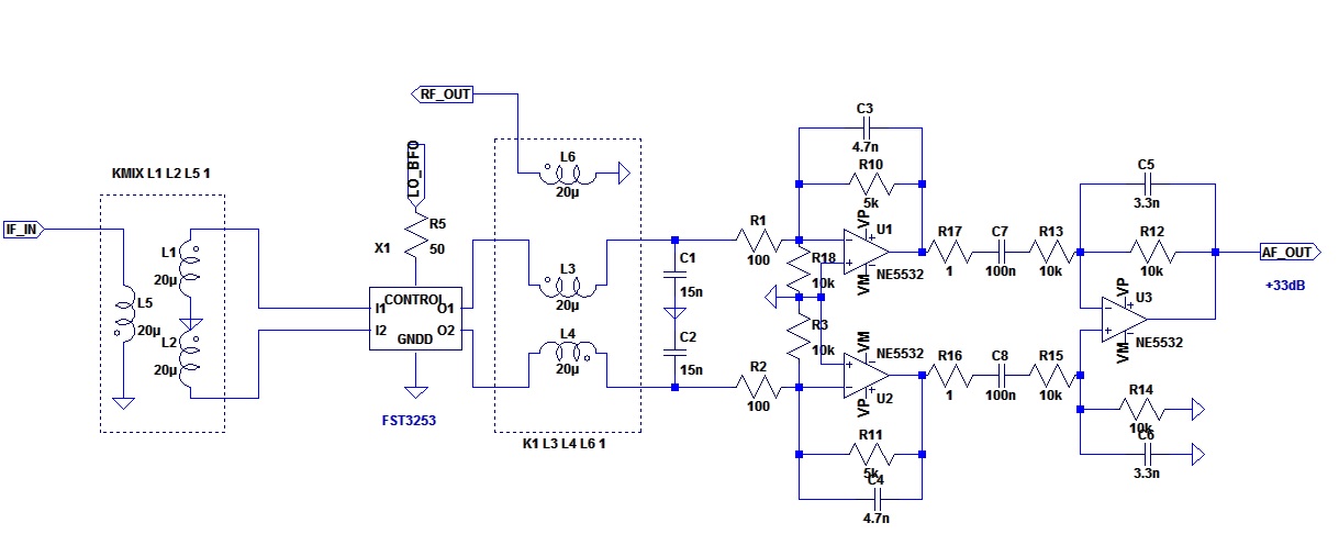
Układ drugiego mieszacza na obrazku niżej:
İmage
To zrzut z symulatora. Układ FST jest wyrysowany w postaci bloku. Wejście / wyjście mieszacza 50-co omowe.
Sprytny* - jak sądziłem - układ dipleksera na transformatorze zaoszczędziłby mi tworzenia dipleksera na dławikach i uprościł nieco układ. Ot - przy nadawaniu na wyjściu mamy wysokie częstotliwości i "pobiera" je transformator na L3 L4 L6 , obciążony na wyjściu RF-OUT wzmacniaczem (BF193 albo - prościej - jakaś ERA lub MAR).
Przy odbiorze - wysokie produkty mieszania były by zabierane jak wyżej, a niskie czyli audio - filtrowane i przekazane dalej do wzmacniacza symetrycznego na opampach - wejście jest celowo niskoomowe aby było dopasowane do mieszacza. Pierwszy stopień robiłby wzmocnienie ok 30x (30dB), drugi - około 10x (5x2 bo sygnały symetryczne). Drugi opamp zasilany jest z wyższego napięcia (pierwszy z 5.5V tak jak klucze, drugi 10V) żeby polepszyć odporność na silne sygnały.

* Układ sprytnym byłby gdyby nie fakt że i przy odbiorze i nadawaniu mieszacz musi być obciążony po transformatorze 50-cioma omami. MAR , ERA czy inny wzmacniacz jednak pobierałby by jednak około 50 mA prądu non-stop. Do tego - nawet jeśliby przyjąć że pobierają - to za nimi jest driver i wzmacniacz TX które też są odłączane. A wzmacniacze nie zasilone mają dużo większą impedancję wejściową..
Mam dwa wyjścia - zapinać na wyjściu rezystor 50 omów (przez diodę lub tranzystor)
Przeprojektować 2-gi mieszacz żeby zapinać wyjście tylko przy nadawaniu, a przy odbiorze diplekser (tak jak to np. zrobił Rafał SQ4AVS w swoim trx'ie SDR).
Jeszcze nie wiem co wybiorę.
Jeśli macie jakieś uwagi - chętnie przyjmę Smile

Pozdrawiam
Karol
13-05-2016 17:21
Znajdź wszystkie posty użytkownika Odpowiedz cytując ten post
Odpowiedz 


Wiadomości w tym wątku
TRX "FUKUŚ" - SQ5KVS - 08-12-2015, 18:32
RE: TRX "FUKUŚ" - SP2JQR - 08-12-2015, 18:56
RE: TRX "FUKUŚ" - SQ5KVS - 08-12-2015, 19:05
RE: TRX "FUKUŚ" - SP9FKP - 09-12-2015, 8:34
RE: TRX "FUKUŚ" - SQ5KVS - 09-12-2015, 14:53
RE: TRX "FUKUŚ" - SP9FKP - 10-12-2015, 8:28
RE: TRX "FUKUŚ" - SP2JQR - 10-12-2015, 10:57
RE: TRX "FUKUŚ" - SQ5KVS - 10-12-2015, 17:36
RE: TRX "FUKUŚ" - SP2JQR - 10-12-2015, 18:46
RE: TRX "FUKUŚ" - SP9FKP - 10-12-2015, 19:38
RE: TRX "FUKUŚ" - SP9MRN - 10-12-2015, 20:36
RE: TRX "FUKUŚ" - SP7EZG - 21-12-2015, 23:49
RE: TRX "FUKUŚ" - SQ5KVS - 22-12-2015, 1:09
RE: TRX "FUKUŚ" - SP5BMP - 11-12-2015, 8:16
RE: TRX "FUKUŚ" - SP9FKP - 11-12-2015, 10:17
RE: TRX "FUKUŚ" - SQ5KVS - 11-12-2015, 11:54
RE: TRX "FUKUŚ" - SP9FKP - 13-12-2015, 9:35
RE: TRX "FUKUŚ" - SQ5KVS - 13-12-2015, 10:47
RE: TRX "FUKUŚ" - SP9FKP - 13-12-2015, 11:14
RE: TRX "FUKUŚ" - SP3F - 23-12-2015, 4:27
RE: TRX "FUKUŚ" - SP5BMP - 23-12-2015, 7:30
RE: TRX "FUKUŚ" - SP3F - 23-12-2015, 9:49
RE: TRX "FUKUŚ" - SP9FKP - 23-12-2015, 10:00
RE: TRX "FUKUŚ" - SP3F - 23-12-2015, 13:41
RE: TRX "FUKUŚ" - SP9FKP - 23-12-2015, 13:49
RE: TRX "FUKUŚ" - SP3F - 23-12-2015, 15:16
RE: TRX "FUKUŚ" - SQ5KVS - 23-12-2015, 15:48
RE: TRX "FUKUŚ" - SP3F - 23-12-2015, 16:04
RE: TRX "FUKUŚ" - SP3JDZ - 11-04-2016, 20:25
RE: TRX "FUKUŚ" - SQ5KVS - 13-04-2016, 18:11
RE: TRX "FUKUŚ" - SP2JQR - 16-04-2016, 15:20
RE: TRX "FUKUŚ" - SP3JDZ - 16-04-2016, 19:10
RE: TRX "FUKUŚ" - SP5BMP - 16-04-2016, 20:41
RE: TRX "FUKUŚ" - SP3JDZ - 16-04-2016, 21:58
RE: TRX "FUKUŚ" - SP2JQR - 17-04-2016, 13:33
RE: TRX "FUKUŚ" - SQ5KVS - 18-04-2016, 17:23
RE: TRX "FUKUŚ" - SP2JQR - 19-04-2016, 9:12
RE: TRX "FUKUŚ" - SQ5KVS - 13-05-2016 17:21
RE: TRX "FUKUŚ" - SQ5KVS - 05-07-2016, 18:36
RE: TRX "FUKUŚ" - SP2FP - 19-10-2016, 22:34
RE: TRX "FUKUŚ" - SP2JQR - 20-10-2016, 8:27
RE: TRX "FUKUŚ" - SP2FP - 20-10-2016, 8:43
RE: TRX "FUKUŚ" - SP2JQR - 20-10-2016, 16:25
RE: TRX "FUKUŚ" - SQ5KVS - 20-10-2016, 17:20
RE: TRX "FUKUŚ" - SQ5KVS - 13-02-2017, 15:48
RE: TRX "FUKUŚ" - SP2FP - 13-02-2017, 17:25
RE: TRX "FUKUŚ" - SP2JQR - 13-02-2017, 17:51
RE: TRX "FUKUŚ" - SQ5KVS - 13-02-2017, 17:53
RE: TRX "FUKUŚ" - SQ5KVS - 22-02-2017, 11:15
RE: TRX "FUKUŚ" - SP2JQR - 22-02-2017, 14:14
RE: TRX "FUKUŚ" - SQ5KVS - 22-02-2017, 15:17
RE: TRX "FUKUŚ" - SP5DPD - 23-02-2017, 22:09

Skocz do:


Użytkownicy przeglądający ten wątek: 1 gości