Odpowiedz 
 
Ocena wątku:
  • 10 Głosów - 4.6 Średnio
  • 1
  • 2
  • 3
  • 4
  • 5
HUSAREK - nowa homodyna dla "każdego"
SP4LVC Offline
Bogdan sk
*****

Liczba postów: 761
Dołączył: 10-07-2009
Post: #820
RE: HUSAREK - nowa homodyna dla "każdego"
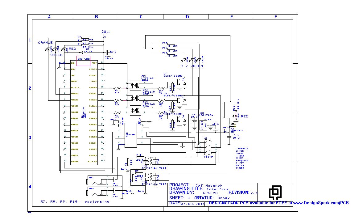
Sorry, wyszły następne niedoróbki. Nowa poprawiona płytka top mirror v.1 w wersji z transoptorami DIP. Tak się kończy nie czytanie raportów programu DesignSpark. Wpadłem na to w momencie lutowania swojej płytki. Brakowało ścieżki między przelotkami. Na warstwie ,,bottom" w poprawionej wersji obu wariantów podciągnąłem masę do nóżki 1 transformatora TR2. Mam nadzieję, że to wszystko - jakby jeszcze coś wylazło proszę piszcie. Szczególną uwagę radzę zwrócić na punkty lutownicze gniazda COM umiejscowione na warstwie ,,top" oraz przelotkę tego gniazda na nóżce 9 - dającą przejście GND z warstwy ,,top" do warstwy ,,bottom". W moim przypadku po włożeniu gniazda w płytkę nie można dojść lutownicą, aby zalutować je od strony warstwy ,,top". Przelotki z cienkiego drucika miedzianego przełożyłem przez otwór i polutowałem na skraju otworów na warstwie ,,top". Oszczędnie z cyną - po tym zabiegu w otwór musi wejść nóżka gniazda COM. Dopiero potem na warstwie ,,bottom" zalutowałem nóżki gniazda wraz z drucikami przelotek.
P.s. - w wersji v.2 połączona ścieżka napięcia 3,3 V z radiatorem stabilizatora. Dodałem schemat po poprawkach.


Załączone pliki Miniatury
İmage

.pdf  Interfejs z transoptorami DIP - PCB top mirror v.1.pdf (Rozmiar: 20.89 KB / Pobrań: 1036)
.pdf  Interfejs z transoptorami DIP - PCB bottom v.2.pdf (Rozmiar: 28.4 KB / Pobrań: 898)
.pdf  Interfejs z transoptorami SMD - PCB bottom v.2.pdf (Rozmiar: 27.6 KB / Pobrań: 904)

Bogdan
(Ten post był ostatnio modyfikowany: 10-08-2015 0:17 przez SP4LVC.)
09-08-2015 20:24
Znajdź wszystkie posty użytkownika Odpowiedz cytując ten post
Odpowiedz 


Wiadomości w tym wątku
RE: HUSAREK - nowa homodyna dla "każdego" - SP4LVC - 09-08-2015 20:24

Skocz do:


Użytkownicy przeglądający ten wątek: 2 gości