Odpowiedz 
 
Ocena wątku:
  • 11 Głosów - 4 Średnio
  • 1
  • 2
  • 3
  • 4
  • 5
Tranciever Тюльпан-DSP
SP6LTP Offline
Zbyszek
****

Liczba postów: 318
Dołączył: 02-02-2010
Post: #77
RE: Tranciever Тюльпан-DSP
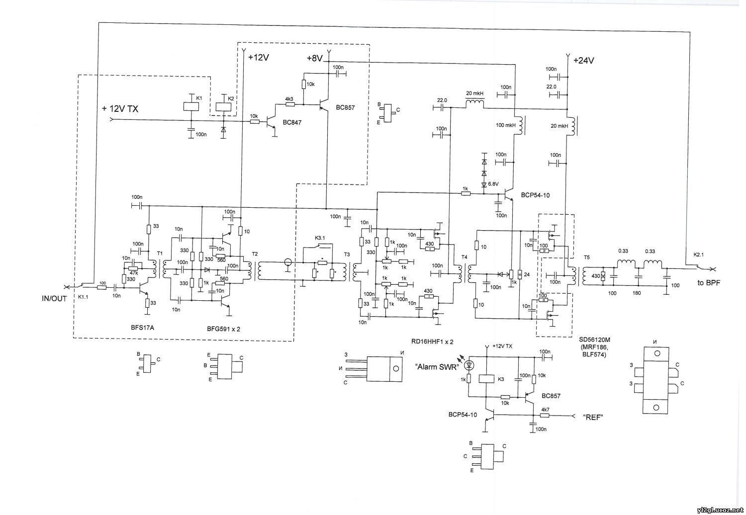
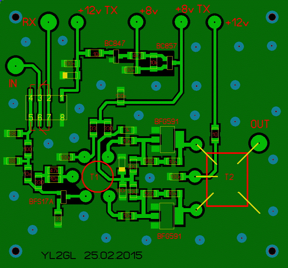
Na stronie Walerego YL2GL jest opisany wzmacniacz do Tulipa dużej mocy. Może warto zrobić od razu wzmacniacz 100W?
http://yl2gl.ucoz.net/news/sobiraem_tran...-09-25-127


Załączone pliki Miniatury
İmage İmage İmage

73! Zbyszek
14-05-2015 21:25
Znajdź wszystkie posty użytkownika Odpowiedz cytując ten post
Odpowiedz 


Wiadomości w tym wątku
RE: Tranciever Тюльпан-DSP - SP6LTP - 14-05-2015 21:25
Transceiver Тulip - EA7HOG - 27-06-2016, 19:06

Skocz do:


Użytkownicy przeglądający ten wątek: 7 gości