Odpowiedz 
 
Ocena wątku:
  • 2 Głosów - 4.5 Średnio
  • 1
  • 2
  • 3
  • 4
  • 5
Automatyczna Regulacja Wzmocnienia
SP2FP Offline
PAWEŁ
***

Liczba postów: 184
Dołączył: 01-11-2009
Post: #73
RE: Automatyczna Regulacja Wzmocnienia
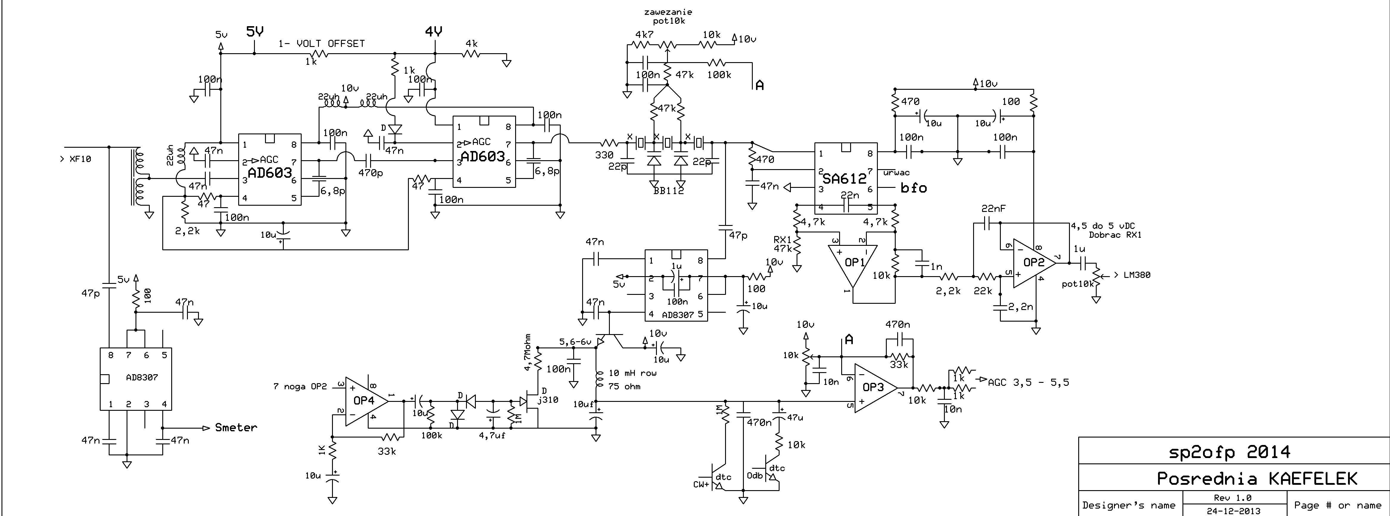
Konstruując układ pośredniej to właśnie automatyka dała mi najwięcej popalić .
Chcąc uzyskać jakość odbioru zbliżoną do ręcznej regulacji ale z szybka reakcją na przyrost sygnału miałem ciągły niedosyt przy klasycznych układach szybkich detektorów . Dzięki lekturze na home-made postanowiłem dorobić prosty układ zawieszania stałej czasowej . Oto rezultaty



filmik pokazuje jaka jest różnica miedzy klasycznym ARW a układem z podtrzymywaniem napięcia automatyki w trakcie modulacji .
Układ wykonawczy odłącza rezystor rozładowujący kondensator w układzie stałej czasowej zwiększając czas opadania . Dzieje się to w trakcie odpowiedniego poziomu m.cz . Przy spadku sygnału tranzystor załącza z powrotem ten rezystor i układ wraca do normalnej stałej czasowej .
jeszcze przebiegi na bramce i drenie J310



schemat poniżej

.bmp  automatyka z zawieszeniem .bmp (Rozmiar: 990.13 KB / Pobrań: 1361)
(Ten post był ostatnio modyfikowany: 14-03-2015 17:33 przez SP2FP.)
14-03-2015 17:32
Odwiedź stronę użytkownika Znajdź wszystkie posty użytkownika Odpowiedz cytując ten post
Odpowiedz 


Wiadomości w tym wątku
RE: Automatyczna Regulacja Wzmocnienia - SP2FP - 14-03-2015 17:32

Skocz do:


Użytkownicy przeglądający ten wątek: 2 gości