|
FLL
|
SP5CII
Użytkownik ![]() ![]() ![]() Liczba postów: 196 Dołączył: 14-12-2009 |
|
||
| 22-10-2014 22:14 |
|
|
« Starszy wątek | Nowszy wątek »
|
| Wiadomości w tym wątku |
|
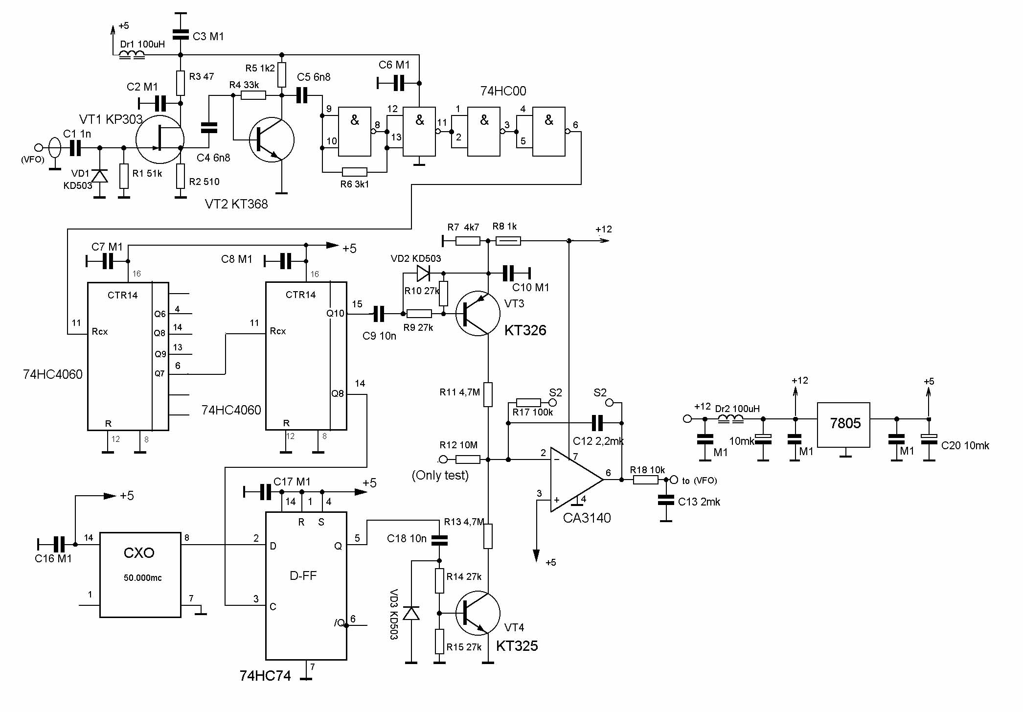
FLL - SP5CII - 22-10-2014 22:14
|
Użytkownicy przeglądający ten wątek: 1 gości




