Odpowiedz 
 
Ocena wątku:
  • 9 Głosów - 4.11 Średnio
  • 1
  • 2
  • 3
  • 4
  • 5
miniYES
SQ8Z Offline
Krzysztof
****

Liczba postów: 308
Dołączył: 21-10-2010
Post: #111
RE: miniYES
:-)
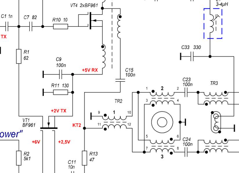
jesli pomiar byl wykonany z zapietym TR2 ... to zamien miejscami koncowki TR2 oznaczone na zalaczonym fragmencie schematu jako 9 i 11 ;-)
pozdrawiam

İmage


SQ8Z
co do opisanej przez Henryka metody pomiaru samego wtornika ...
owszem ale nie do konca ;-), pisalem wczesniej ze blok wejscia od BPF ( 50 ohm ) co najmniej do wyjscia mieszacza musimy traktowac jak calosc ;-), i konia z rzedem temu ktoremu bedzie sie chcialo rozpracowac poszczeglne zaleznosci w funkcji czestotliwosci przy zmianie parametrow poszczegolnych elementow .
Wtornik jak go nazywacie w opcji "zwartej rezystorem 50 ohm" a opcji w ukladzie oryginalnym ( wysokoomowym) to hmm nieco rozne dwa uklady o nieco ;-) odmiennej wrazliwosci na chocby zmaine wartosci indukcyjnosci DR1 i DR2 ;-).. ale to w sumie szcczegoly ;-).
Pomiary BPF podawane przezemnie wczesniej to pomiary w pelnym ukladzie czyli wy NWT ( VNA) do BPF 50 ohm , wejscie pomiarowe NWT (VNA) w punkcie KT2
i to wszystko przy uruchomionym , zasilanym ukladzie, z czynnym i zalaczanym i wylaczanym DDS ( dla wlaciwego pasma we wlasciwym zakresie), a dlaczego tak? Proponuje poeksperymentowac ;-)
jeszcze raz pozdrawiam

Krzysztof Sip
SQ8Z
13-01-2012 1:26
Znajdź wszystkie posty użytkownika Odpowiedz cytując ten post
Odpowiedz 


Wiadomości w tym wątku
miniYES - admin - 16-06-2009, 19:29
RE: miniYES - SP4HKQ - 24-08-2009, 8:44
RE: miniYES - SQ6MIW - 31-08-2009, 18:00
RE: miniYES - SP8RHP - 18-09-2009, 22:24
RE: miniYES - SP2JQR - 18-09-2009, 23:52
RE: miniYES - SP8RHP - 19-09-2009, 10:55
RE: miniYES - SQ6MIW - 15-10-2009, 6:07
RE: miniYES - 3Z6AEF - 15-10-2009, 7:53
RE: miniYES - SQ6MIW - 29-10-2009, 14:57
RE: miniYES - SP5TAA - 29-10-2009, 15:34
RE: miniYES - SP2JQR - 11-11-2009, 18:33
RE: miniYES - SP2JQR - 20-11-2009, 22:24
RE: miniYES - bez_znaku - 22-06-2010, 0:16
RE: miniYES - SP2JQR - 22-06-2010, 11:21
RE: miniYES - SP2JQR - 23-09-2010, 19:26
RE: miniYES - SP9VNM - 11-02-2011, 20:55
RE: miniYES - SP8RHP - 12-02-2011, 16:50
RE: miniYES - SP2GOW - 12-02-2011, 0:57
RE: miniYES - SP2JQR - 12-02-2011, 9:54
RE: miniYES - SP9VNM - 12-02-2011, 11:47
RE: miniYES - SP2JQR - 12-02-2011, 12:20
RE: miniYES - SP2GOW - 13-02-2011, 0:40
RE: miniYES - SP2JQR - 14-02-2011, 11:33
RE: miniYES - SP2GOW - 14-02-2011, 13:11
RE: miniYES - kola - 14-02-2011, 23:32
RE: miniYES - SP8RHP - 15-02-2011, 1:18
RE: miniYES - SQ8Z - 19-06-2011, 18:29
RE: miniYES - SP8RHP - 19-06-2011, 23:51
RE: miniYES - SQ8Z - 20-06-2011, 1:25
RE: miniYES - SP9SNC - 20-06-2011, 17:06
RE: miniYES - SQ8Z - 20-06-2011, 19:15
RE: miniYES - SP8RHP - 20-06-2011, 22:39
RE: miniYES - SQ8Z - 21-06-2011, 0:20
RE: miniYES - SP4HKQ - 21-06-2011, 9:30
RE: miniYES - SQ8Z - 21-06-2011, 17:07
RE: miniYES - SP8RHP - 25-06-2011, 16:13
RE: miniYES - SQ8Z - 26-06-2011, 18:21
RE: miniYES - GREG - 28-06-2011, 9:40
RE: miniYES - SP8RHP - 28-06-2011, 12:21
RE: miniYES - GREG - 28-06-2011, 13:14
RE: miniYES - SP8RHP - 28-06-2011, 15:26
RE: miniYES - SQ8Z - 28-06-2011, 16:55
RE: miniYES - SP8RHP - 28-06-2011, 18:05
RE: miniYES - SQ8Z - 28-06-2011, 18:48
RE: miniYES - 3Z6AEF - 28-06-2011, 23:55
RE: miniYES - GREG - 28-06-2011, 19:00
RE: miniYES - SQ8Z - 28-06-2011, 19:50
RE: miniYES - SP8RHP - 28-06-2011, 19:54
RE: miniYES - SQ8Z - 29-06-2011, 10:37
RE: miniYES - SP8RHP - 29-06-2011, 17:04
RE: miniYES - SQ8Z - 01-07-2011, 15:08
RE: miniYES - SP8RHP - 02-07-2011, 0:07
RE: miniYES - SQ8Z - 02-07-2011, 16:27
RE: miniYES - SP8RHP - 03-07-2011, 0:42
RE: miniYES - SQ2RH - 02-07-2011, 17:20
RE: miniYES - SQ8Z - 02-07-2011, 19:11
RE: miniYES - SP4HKQ - 02-07-2011, 20:57
RE: miniYES - SQ8Z - 03-07-2011, 1:03
RE: miniYES - SQ2RH - 06-07-2011, 23:12
RE: miniYES - SQ8Z - 07-07-2011, 1:15
RE: miniYES - SQ2RH - 07-07-2011, 13:58
RE: miniYES - SQ8Z - 07-07-2011, 15:03
RE: miniYES - SQ8Z - 08-07-2011, 16:49
RE: miniYES - SP4HKQ - 08-07-2011, 20:57
RE: miniYES - SP8RHP - 08-07-2011, 21:01
RE: miniYES - SQ8Z - 08-07-2011, 21:40
RE: miniYES - SQ4AVS - 08-07-2011, 22:52
RE: miniYES - SP8RHP - 09-07-2011, 0:17
RE: miniYES - SQ8Z - 09-07-2011, 0:12
RE: miniYES - SQ4AVS - 09-07-2011, 8:51
RE: miniYES - SQ8Z - 09-07-2011, 12:07
RE: miniYES - SQ4AVS - 09-07-2011, 12:54
RE: miniYES - SQ8NVF - 09-07-2011, 21:43
RE: miniYES - SQ4AVS - 09-07-2011, 22:01
RE: miniYES - SQ8Z - 10-07-2011, 0:21
RE: miniYES - SQ8Z - 10-07-2011, 14:23
RE: miniYES - SP5LQV - 04-08-2011, 17:55
RE: miniYES - SP9FKP - 04-08-2011, 20:47
RE: miniYES - SP5LQV - 05-08-2011, 12:40
RE: miniYES - SQ4RNF - 07-08-2011, 16:26
RE: miniYES - SP8RHP - 08-08-2011, 11:03
RE: miniYES - SQ8Z - 08-08-2011, 17:43
RE: miniYES - SP9FKP - 08-08-2011, 18:42
RE: miniYES - SQ8Z - 08-08-2011, 21:04
RE: miniYES - SQ8NVF - 08-08-2011, 21:16
RE: miniYES - SP8RHP - 08-08-2011, 21:46
RE: miniYES - SQ8Z - 08-08-2011, 22:53
RE: miniYES - SQ4RNF - 08-08-2011, 23:08
RE: miniYES - SP8RHP - 08-08-2011, 23:36
RE: miniYES - SQ8Z - 08-08-2011, 23:46
RE: miniYES - SP8RHP - 08-08-2011, 23:55
RE: miniYES - SQ8Z - 09-08-2011, 0:09
RE: miniYES - SQ9RFC - 09-08-2011, 8:27
RE: miniYES - SQ8Z - 09-08-2011, 12:35
RE: miniYES - SP2-1604 - 09-08-2011, 13:16
RE: miniYES - SQ8Z - 09-08-2011, 15:55
RE: miniYES - SQ4RNF - 09-08-2011, 16:30
RE: miniYES - SQ8Z - 09-08-2011, 16:33
RE: miniYES - SP4HKQ - 09-08-2011, 18:33
RE: miniYES - HM_DIPOL - 10-08-2011, 13:08
RE: miniYES - SQ8Z - 10-08-2011, 14:10
RE: miniYES - SP5LQV - 11-08-2011, 13:02
RE: miniYES - SQ8Z - 11-08-2011, 13:48
RE: miniYES - SP5LQV - 12-08-2011, 8:40
RE: miniYES - SQ8Z - 12-08-2011, 10:14
RE: miniYES - SP5LQV - 12-08-2011, 11:52
RE: miniYES - SQ8Z - 17-08-2011, 14:11
RE: miniYES - SP2JQR - 12-01-2012, 14:11
RE: miniYES - SQ4RNF - 12-01-2012, 15:59
RE: miniYES - SQ8Z - 13-01-2012 1:26
RE: miniYES - SP2JQR - 13-01-2012, 11:46
RE: miniYES - SQ8Z - 14-01-2012, 14:33
RE: miniYES - SP2JQR - 14-01-2012, 15:39
RE: miniYES - SP2JQR - 01-04-2022, 9:28

Skocz do:


Użytkownicy przeglądający ten wątek: 1 gości