|
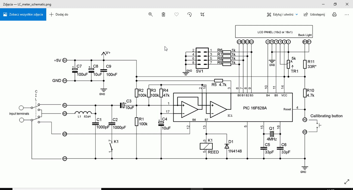
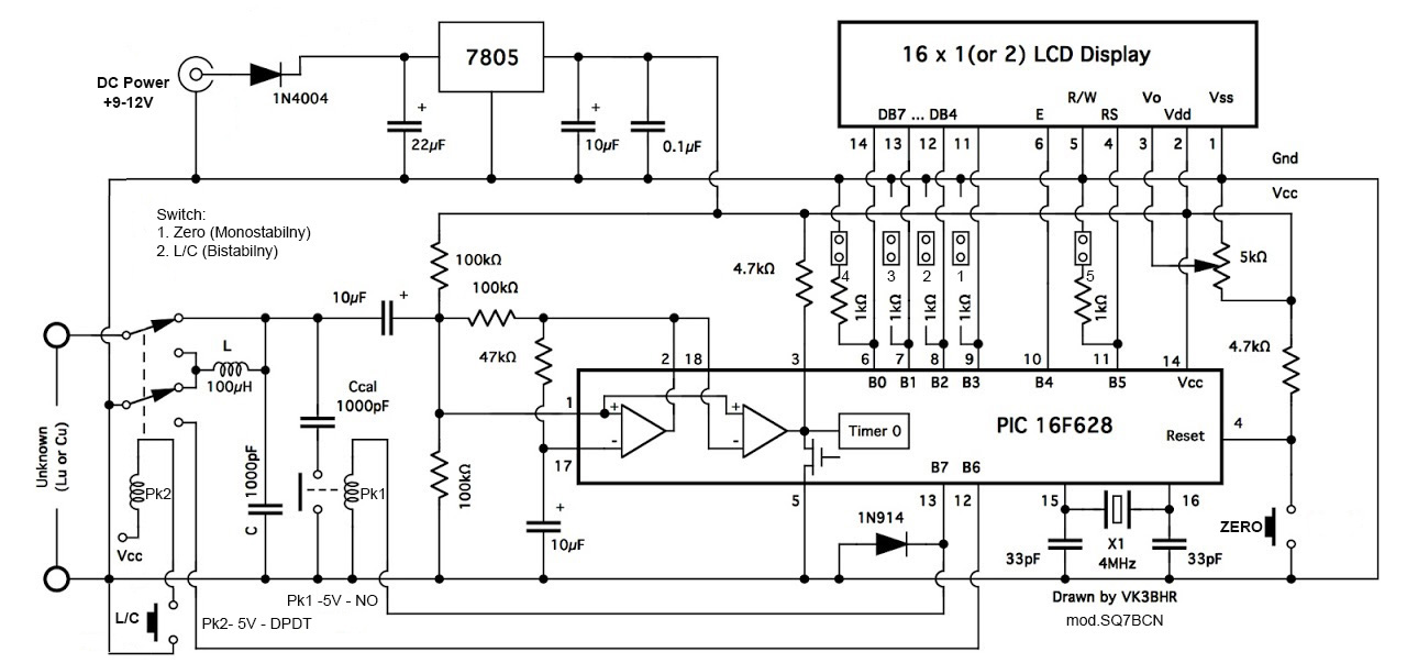
LC meter na PIC 16F628A
|
SP6AUO
Andrzej ![]() ![]() ![]() ![]() ![]() Liczba postów: 1,051 Dołączył: 20-09-2009 |
|
||
| 20-08-2020 14:11 |
|
SQ7BCN
Marek ![]() ![]() ![]() Liczba postów: 216 Dołączył: 04-11-2016 |
|
||
| 20-08-2020 20:25 |
|
SP6AN
Włodek ![]() Liczba postów: 48 Dołączył: 09-11-2009 |
|
||
| 20-08-2020 22:14 |
|
SP6AUO
Andrzej ![]() ![]() ![]() ![]() ![]() Liczba postów: 1,051 Dołączył: 20-09-2009 |
|
||
| 21-08-2020 15:51 |
|
SP6AN
Włodek ![]() Liczba postów: 48 Dołączył: 09-11-2009 |
|
||
| 21-08-2020 19:02 |
|
SP6AUO
Andrzej ![]() ![]() ![]() ![]() ![]() Liczba postów: 1,051 Dołączył: 20-09-2009 |
|
||
| 21-08-2020 19:32 |
|
SP6AN
Włodek ![]() Liczba postów: 48 Dołączył: 09-11-2009 |
|
||
| 21-08-2020 23:10 |
|
SP6AUO
Andrzej ![]() ![]() ![]() ![]() ![]() Liczba postów: 1,051 Dołączył: 20-09-2009 |
|
||
| 22-08-2020 7:02 |
|
SQ7BCN
Marek ![]() ![]() ![]() Liczba postów: 216 Dołączył: 04-11-2016 |
|
||
| 23-08-2020 22:05 |
|
SP6LUN
Andrzej ![]() ![]() ![]() ![]() Liczba postów: 259 Dołączył: 01-09-2014 |
|
||
| 24-08-2020 19:48 |
|
|
« Starszy wątek | Nowszy wątek »
|
Użytkownicy przeglądający ten wątek:





: