|
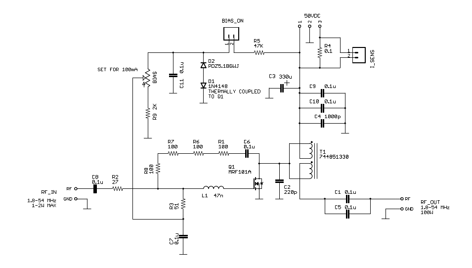
Wzmacniacz KF z 1W na 100 W z tranzystorem MRF101
|
SQ8NZD
Adrian ![]() ![]() ![]() ![]() ![]() Liczba postów: 860 Dołączył: 11-02-2011 |
|
||
| 06-06-2020 16:02 |
|
SP4LVC
Bogdan sk ![]() ![]() ![]() ![]() ![]() Liczba postów: 761 Dołączył: 10-07-2009 |
|
||
| 06-06-2020 18:56 |
|
SQ8NZD
Adrian ![]() ![]() ![]() ![]() ![]() Liczba postów: 860 Dołączył: 11-02-2011 |
|
||
| 06-06-2020 21:52 |
|
SQ6IYY
miso(michal] ![]() ![]() ![]() Liczba postów: 157 Dołączył: 21-09-2009 |
|
||
| 06-06-2020 22:07 |
|
SQ8NZD
Adrian ![]() ![]() ![]() ![]() ![]() Liczba postów: 860 Dołączył: 11-02-2011 |
|
||
| 08-06-2020 4:07 |
|
SP4LVC
Bogdan sk ![]() ![]() ![]() ![]() ![]() Liczba postów: 761 Dołączył: 10-07-2009 |
|
||
| 08-06-2020 7:17 |
|
SQ8NZD
Adrian ![]() ![]() ![]() ![]() ![]() Liczba postów: 860 Dołączył: 11-02-2011 |
|
||
| 08-06-2020 15:06 |
|
SP4LVC
Bogdan sk ![]() ![]() ![]() ![]() ![]() Liczba postów: 761 Dołączył: 10-07-2009 |
|
||
| 08-06-2020 15:31 |
|
SQ8NZD
Adrian ![]() ![]() ![]() ![]() ![]() Liczba postów: 860 Dołączył: 11-02-2011 |
|
||
| 08-06-2020 15:38 |
|
AdamC
Użytkownik ![]() ![]() ![]() Liczba postów: 170 Dołączył: 28-05-2010 |
|
||
| 08-06-2020 16:27 |
|
|
« Starszy wątek | Nowszy wątek »
|
Użytkownicy przeglądający ten wątek:





. Nie ma w nim trafa odpowiedniego do tego układu.