Odpowiedz 
 
Ocena wątku:
  • 23 Głosów - 4.26 Średnio
  • 1
  • 2
  • 3
  • 4
  • 5
HUSAREK DSP
SP6IFN Offline
Ryszard
****

Liczba postów: 463
Dołączył: 23-03-2010
Post: #671
RE: HUSAREK DSP
(21-04-2017 23:19)SPO3O2OL napisał(a):  Witam Rysio,dziękuję za słowa otuchy.Obyś miał rację.
Obudowa zapowiada się ciekawie,brakuje na razie otworów na gniazda i włącznik zasilania,będą z przodu czy z tyłu?Co z głośnikiem?
Co to za dodatkowa płytka na prawo od przetwornicy?
Widzę też rdzenie filtra przetwornicy różniące się od tych z dokumentacji.
Czy ma to znaczenie na odkłócanie?
Jestem o tym przekonany.
Obudowa już skończona, gniazda są zamontowane pod wzmacniaczem mocy na tylnej ściance. Po co mi włącznik zasilania?, Sad mam w zasilaczu, a głośnik jest wymienny, ze słuchawkami.
Ta płytka to mały wzmacniacz mocy na trzech tranzystorach, przez co nie obciążam głośnikiem wzmacniacza w DISCO, dla bezpieczeństwa. Jednocześnie głośnik (słuchawki) są na masie radia. Nie ma mowy o uszkodzeniu DISCOverego. Dodatkowo pod nią jest jeszcze druga płytka, to układ zabezpieczający przed odwrotnym podaniem zasilania. Radio się nie włączy i tyle, a zwarcia nie będzie.
Rdzenie w przetwornicy są rdzeniami z przetwornicy, ale komputerowej, nawet drut jest "zagraniczny". Czy ma to znaczenie?.....nie wiem, zakłóceń nie mam, a Smetr jak pisałem wcześniej na 3/4 w działce S1.
Rysio!
(Ten post był ostatnio modyfikowany: 21-04-2017 23:42 przez SP6IFN.)
21-04-2017 23:41
Odwiedź stronę użytkownika Znajdź wszystkie posty użytkownika Odpowiedz cytując ten post
SPO3O2OL Offline
_._. _ _._
****

Liczba postów: 330
Dołączył: 07-01-2017
Post: #672
RE: HUSAREK DSP
Jak podajesz sygnał na ten wzmacniacz mcz?Też o tym myślałem,ale nie wiem gdzie się podpiąć aby nie tracić możliwości zmian DSP.100% wolę głośnik na masie.

Wojc!o
21-04-2017 23:49
Znajdź wszystkie posty użytkownika Odpowiedz cytując ten post
SP9FKP Offline
Piotr
*****

Liczba postów: 1,287
Dołączył: 28-06-2009
Post: #673
RE: HUSAREK DSP
(21-04-2017 23:49)SPO3O2OL napisał(a):  100% wolę głośnik na masie.

A ja zdecydowanie preferuję "pływający" głośnik, najlepiej włączony w przekątną mostka. Dlaczego? Duże prądy w obwodzie głośnika płynące po masie to proszenie o kłopoty w homodynie, gdzie sygnały m.cz. wzmacniane są od uV. Dla układu mostkowego tętnienia (od poboru prądu) mają podwojoną częstotliwość co obniża wymagania na filtrację zasilania. Układ mostkowy podwaja możliwą do uzyskania moc wyjściową dla tej samej rezystancji głośnika i to nie przypadek, że Janusz tak to rozwiązał.
22-04-2017 7:55
Znajdź wszystkie posty użytkownika Odpowiedz cytując ten post
SQ8MVY Offline
Paweł
****

Liczba postów: 724
Dołączył: 30-07-2011
Post: #674
RE: HUSAREK DSP
Witam,

(21-04-2017 23:49)SPO3O2OL napisał(a):  Jak podajesz sygnał na ten wzmacniacz mcz?Też o tym myślałem,ale nie wiem gdzie się podpiąć aby nie tracić możliwości zmian DSP...

A ja proponuję koledze w końcu zaglądnąć do tego dokumentu oraz, bez obrazy - włączyć myślenie. Podpowiem nawet że można od razu zacząć na stronie 29 w/w dokumentu.

73 Paweł
(Ten post był ostatnio modyfikowany: 22-04-2017 10:11 przez SQ8MVY.)
22-04-2017 10:09
Znajdź wszystkie posty użytkownika Odpowiedz cytując ten post
SP3OSJ Offline
Artur
*****

Liczba postów: 786
Dołączył: 19-09-2013
Post: #675
RE: HUSAREK DSP
.....
(Ten post był ostatnio modyfikowany: 17-09-2020 11:56 przez SP3OSJ.)
22-04-2017 11:17
Znajdź wszystkie posty użytkownika Odpowiedz cytując ten post
SP6IFN Offline
Ryszard
****

Liczba postów: 463
Dołączył: 23-03-2010
Post: #676
RE: HUSAREK DSP
(22-04-2017 11:17)SP3OSJ napisał(a):  Rysio! tej przetwornicy nie można umieścić odwrotnie? Między panelem przednim właściwym a konstrukcyjnym panelem przednim?

Można! Ale nie w tej konstrukcji. Za małą mam odległość pomiędzy nimi, a znajduje się tam encoder i potencjometr do tegoż właśnie "spornego" wzmacniaczyka, tylko 27mm.
Przetwornica ma przewidziany ekran, jeśli taka potrzeba zaistnieje. W chwili obecnej nic niepożądanego się nie dzieje, a radyjko wspaniale odbiera.
Piotrze!
To co zrobiłem to celowe działanie, radyjko będzie eksploatowane w ekstremalnych warunkach przez nie technicznych operatorów. Miałem na względzie jedynie bezpieczeństwo DISCOverego. Trochę dużo kosztuje. Wzmacniacz ma niewygórowane wzmocnienie, sterowany jest z poziomu poz.60 (siła głosu na Disco), żadnych zniekształceń, czyściutki akustycznie sygnał w głośniku.
No i tyle.
Rysio!
22-04-2017 12:01
Odwiedź stronę użytkownika Znajdź wszystkie posty użytkownika Odpowiedz cytując ten post
SPO3O2OL Offline
_._. _ _._
****

Liczba postów: 330
Dołączył: 07-01-2017
Post: #677
RE: HUSAREK DSP
(22-04-2017 7:55)SP9FKP napisał(a):  
(21-04-2017 23:49)SPO3O2OL napisał(a):  100% wolę głośnik na masie.

A ja zdecydowanie preferuję "pływający" głośnik, najlepiej włączony w przekątną mostka. Dlaczego? Duże prądy w obwodzie głośnika płynące po masie to proszenie o kłopoty w homodynie, gdzie sygnały m.cz. wzmacniane są od uV. Dla układu mostkowego tętnienia (od poboru prądu) mają podwojoną częstotliwość co obniża wymagania na filtrację zasilania. Układ mostkowy podwaja możliwą do uzyskania moc wyjściową dla tej samej rezystancji głośnika i to nie przypadek, że Janusz tak to rozwiązał.

Witam Piotr.
Moje "wolę" wynika właśnie z bezpieczeństwa.Kiedyś budowałem prosty odbiornik gdzie wzmacniacz mcz był z wyjściem głośnikowym odizolowanym od masy.Działał poprawnie,ale jak uszkodziłem całkiem niechcący dwa razy układ scalony to w końcu zmieniłem na zwykłego LM386 i problemy się skończyły a audio nadal było ok.
Tam jednak operacja była prosta,wzmacniacz był THT.Moduł DISCO ma wzmacniacz,którego sam w razie uszkodzenia nie wymienię,będę musiał wymienić DISCO za 3 stówki.Więc włączając myślenie jak napisał USZCZYPLIWIE Paweł wolałbym zastosować zewnętrzny wzmacniacz mcz z wyjściem głośnikowym na masie.Takie kości kosztują kilka złotych(są różne do wyboru).Dlatego preferuję co innego Piotrze.Wcześniej na zdjęciach jednego kolegi,dobrego konstruktora widać już było dodatkową płytkę,która podobno jest wzmacniaczem mcz.
Może nie jest to takie złe rozwiązanie,myślę że warto spróbować.Czy homodyna DSP będzie miała z tym problemy,nie wiem.Testować zawsze warto.Na razie działam z wbudowanego na DISCO wzmacniacza ale preferuję co innego.Dziękuję Piotr za ciekawą odpowiedź.



Paweł SQ8MVY,nie obrażam się łatwo,ale po co docinki.Myślenie moje jest pewnie inne jak Twoje i dlatego trudniej ogarniam tematy dla Ciebie błahe ale czy nie można pisać bez uszczypliwości w temacie przecież technicznym.Pomyśl o tym,proszę.

Wojc!o
(Ten post był ostatnio modyfikowany: 22-04-2017 12:18 przez SPO3O2OL.)
22-04-2017 12:18
Znajdź wszystkie posty użytkownika Odpowiedz cytując ten post
SQ8MVY Offline
Paweł
****

Liczba postów: 724
Dołączył: 30-07-2011
Post: #678
RE: HUSAREK DSP
Witam,

Wojtku, nie miała być to uszczypliwość w Twoim kierunku, tylko bodziec do tego, aby zacząć samemu szukać tak podstawowych informacji u źródła - w tym przypadku dokumentacji modułu DISCO, którego używasz. Gwarantuję Ci, że tak pozyskana samodzielnie wiedza mocno utrwali się w pamięci. Dzisiaj stopień złożoności zagadnień w dziedzinie elektroniki jest tak niesamowicie wysoki, że nie wyobrażam sobie przed przystąpieniem do składania zaawansowanych konstrukcji, jakm bez wątpienia jest Husarek DSP, nie zaznajomić się z dokumentacją użytych modułów.

Jeżeli mowa o wzmacniaczach m.cz...
Czy ktoś testował w swoich konstrukcjach wzmacniacz m.cz jak na fotce poniżej ? Cena śmiesznie niska - w granicach 5.50PLN, wyjście mostkowe kanałów L oraz P, moc około 3W ( pewnie przy 10% zniekształceń ). Wzmacniacz pracuje w klasie D

İmage

73 Paweł
(Ten post był ostatnio modyfikowany: 22-04-2017 12:38 przez SQ8MVY.)
22-04-2017 12:28
Znajdź wszystkie posty użytkownika Odpowiedz cytując ten post
SPO3O2OL Offline
_._. _ _._
****

Liczba postów: 330
Dołączył: 07-01-2017
Post: #679
RE: HUSAREK DSP
(22-04-2017 12:01)SP6IFN napisał(a):  Wzmacniacz ma niewygórowane wzmocnienie, sterowany jest z poziomu poz.60 (siła głosu na Disco), żadnych zniekształceń, czyściutki akustycznie sygnał w głośniku.
No i tyle.
Rysio!

Witam Rysio.Jak zrealizowane jest wejście wzmacniacza.Jest połączenie z masą czy nie?

Wojc!o
22-04-2017 12:35
Znajdź wszystkie posty użytkownika Odpowiedz cytując ten post
SP6IFN Offline
Ryszard
****

Liczba postów: 463
Dołączył: 23-03-2010
Post: #680
RE: HUSAREK DSP
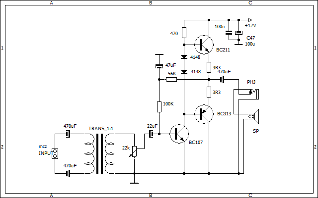
(22-04-2017 12:35)SPO3O2OL napisał(a):  Jest połączenie z masą czy nie?

A to zależy z której strony patrzysz na schemat.
Rysio!
ps.
Ten wykrzyknik przy moim imieniu stoi tam celowo.


Załączone pliki Miniatury
İmage
22-04-2017 12:52
Odwiedź stronę użytkownika Znajdź wszystkie posty użytkownika Odpowiedz cytując ten post
Odpowiedz 


Skocz do:


Użytkownicy przeglądający ten wątek: 13 gości