|
TNC za grosze (ARDUINO)
|
SQ9MDD
Rysiek ![]() ![]() ![]() ![]() Liczba postów: 380 Dołączył: 01-02-2009 |
|
||
| 18-01-2015 11:11 |
|
SQ6OWH
Wojtek Liczba postów: 4 Dołączył: 08-05-2012 |
|
||
| 28-01-2015 13:54 |
|
SQ9MDD
Rysiek ![]() ![]() ![]() ![]() Liczba postów: 380 Dołączył: 01-02-2009 |
|
||
| 15-02-2015 15:23 |
|
SQ4AVS
Rafał ![]() ![]() ![]() ![]() ![]() Liczba postów: 1,421 Dołączył: 29-01-2010 |
|
||
| 15-02-2015 15:41 |
|
SQ8NVF
Bartłomiej ![]() ![]() ![]() Liczba postów: 144 Dołączył: 05-12-2009 |
|
||
| 07-03-2015 21:49 |
|
SQ4AVS
Rafał ![]() ![]() ![]() ![]() ![]() Liczba postów: 1,421 Dołączył: 29-01-2010 |
|
||
| 07-03-2015 23:31 |
|
SQ5EKU
Liczba postów: 5 Dołączył: 14-04-2011 |
|
||
| 28-04-2015 18:00 |
|
ArturVSS
wiecznie żywy ![]() Liczba postów: 28 Dołączył: 17-01-2011 |
|
||
| 15-03-2016 13:54 |
|
SQ9MDD
Rysiek ![]() ![]() ![]() ![]() Liczba postów: 380 Dołączył: 01-02-2009 |
|
||
| 05-04-2016 8:25 |
|
SQ9MDD
Rysiek ![]() ![]() ![]() ![]() Liczba postów: 380 Dołączył: 01-02-2009 |
|
||
| 05-01-2017 23:44 |
|
|
« Starszy wątek | Nowszy wątek »
|
Użytkownicy przeglądający ten wątek:






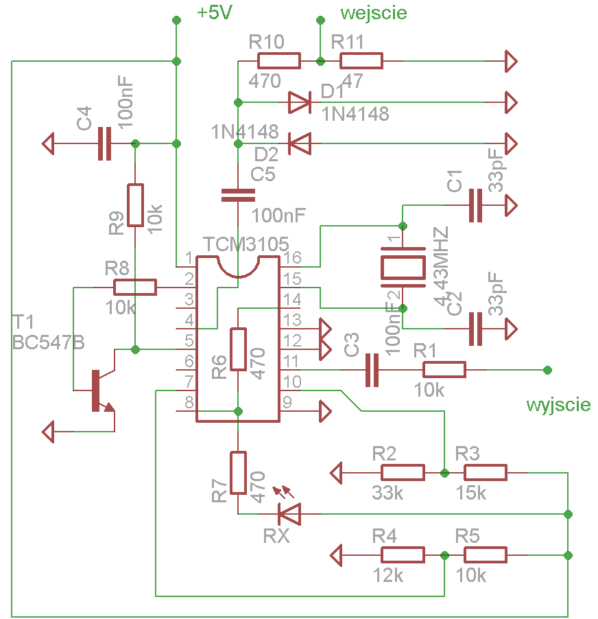
Zamiast galwanicznego wejścia może warto zastosować rozwiązanie