Odpowiedz 
 
Ocena wątku:
  • 1 Głosów - 5 Średnio
  • 1
  • 2
  • 3
  • 4
  • 5
Generator na układzie SI570 ciąg dalszy
ORINOCO Offline
Początkujący
**

Liczba postów: 52
Dołączył: 01-01-2011
Post: #11
RE: Generator na układzie SI570 ciąg dalszy
Witam,

Więc wstrzymam się z projektowaniem płytki w SMT. W dodatku nie mogę w jednym miejscu (sklepie) nabyć w dobrej cenie cd4000 i cd4514 SMD.

Co do wyglądu Menu głównego proponuję aby opcja (napis) "RIT" pojawiał(a) się w momencie aktywacji co dało by miejsce na wyświetlenie literek TX i RX obok wskaźnika wartości "S". W miejsce "ON"-OFF rit'a dał bym wywołanie pamięci "Fx".
W przyszłości przydało by się jeszcze znaleźć miejsce na symboliczną informację o włączonym przedwzmacniaczu.

Pozdrawiam
12-02-2014 19:26
Znajdź wszystkie posty użytkownika Odpowiedz cytując ten post
SP5CTD Offline
Jarek
*

Liczba postów: 38
Dołączył: 23-07-2011
Post: #12
RE: Generator na układzie SI570 ciąg dalszy
Witam,
Ivo I6IBE prezentuje dokumentację i osiągnięte wyniki.
http://www.radioamatoripeligni.it/i6ibe/...70/dds.htm
Może będzie pomocne przy rozwijaniu konstrukcji.
Pozdrawiam, Jarek.
13-02-2014 9:55
Znajdź wszystkie posty użytkownika Odpowiedz cytując ten post
ORINOCO Offline
Początkujący
**

Liczba postów: 52
Dołączył: 01-01-2011
Post: #13
RE: Generator na układzie SI570 ciąg dalszy
(13-02-2014 9:55)SP5CTD napisał(a):  Witam,
Ivo I6IBE prezentuje dokumentację i osiągnięte wyniki.
http://www.radioamatoripeligni.it/i6ibe/...70/dds.htm
Może będzie pomocne przy rozwijaniu konstrukcji.
Pozdrawiam, Jarek.

Zbudowałem układ tego generatora i działa on obecnie z prezentowanym tam odbiornikiem. Problem jest z tym, że jak zmieniamy częstotliwość odbiornika to trzeba na nowo ustawiać "zrównoważenie" sygnałów I/Q. Dlatego myślę, że ten odbiornik lepiej będzie działać w konfiguracji ze wstępną przemianą częstotliwości.

Ogólnie przedstawiony przez kolegę temat nie ma związku z obecnym wątkiem sterownika oprócz tego, że zastosowano tam si570.
(Ten post był ostatnio modyfikowany: 13-02-2014 17:53 przez ORINOCO.)
13-02-2014 17:53
Znajdź wszystkie posty użytkownika Odpowiedz cytując ten post
SP6FRE Offline
Leszek
****

Liczba postów: 737
Dołączył: 20-09-2009
Post: #14
RE: Generator na układzie SI570 ciąg dalszy
Dziękuje za podpowiedzi w sprawie informacji na wyświetlaczu. Aby je wprowadzić, w szczególności dodatkową możliwość sterowania np. przewzmacniaczem lub tłumikiem trzeba będzie wprowadzić bardziej gruntowne zmiany w programie. Prawdopodobnie pierwszy lewy klawisz będzie przełączał kontekst a drugi ustalał zawartość tego kontekstu (czyli inaczej mówiąc, zmieniał wartość wybranego parametru). Trzeba będzie tak zrobić bo wszystkie klawisze mają już jakieś przypisane działanie.
A możliwość sterowania dodatkowymi funkcjami na zasadzie "włącz/wyłącz" może być "wydobyta" z przełącznika pasm. Dekoder 4514 ma 16 stanów, na razie zaprogramowałem 11 progów przełączenia pasm więc kilka wyjść przełącznika może posłużyć do realizacji funkcji dodatkowych. Płytkę drukowaną można oczywiście robić bo tu struktura może się jedynie uprościć o bramkę 4000 jeśli okaże się, że układ może działać na wewnętrznym zegarze bez zbędnego pogorszenia funkcjonalności.
L.J.
Muszę skorygować swoja optymistyczna informację na temat wykorzystania układu 4514 do sterowania czegoś innego poza przełącznikiem pasm. Niestety, nie jest to możliwe a zatem zostaje jedynie droga wykorzystania portów zewnętrznego rezonatora kwarcowego po przejściu na taktowanie wewnętrzne. Uświadomiłem sobie tą oczywistość w momencie kiedy zacząłem programować opisane zmiany :-( Układ 4514 to dekoder BCD na jeden z 16 więc nie można sterować niezależnie każdym z wyjść. Inaczej mówiąc tylko jedno z 16 wyjść może przyjmować w danej chwili wartość 1 a pozostałe muszą być zerami i choć sam dobrałem układ 4514 jako dekoder to po kilku dniach bez kontaktu z projektem szczegóły uleciały i ponownie trzeba było je "odkrywać".
L.J.
Ostatnia wersja oprogramowania jaką udało mi się zrobić działa na wewnętrznym generatorze RC 8MHz. W ten sposób zwolnione zostały dwa piny: PB.6 (pin 9) oraz PB.7 (pin 10), które zostały wykorzystane do sygnalizacji dla dwóch dodatkowych zmiennych.

Wersja oprogramowania z wewnętrznym generatorem

Dla tej wersji należy inaczej ustawić bity FUSE:

İmage

Zmiana dotyczy bitów KLA987 (w nazewnictwie BASCOM) odpowiedzialnych za ustawienie taktowania procesora z wewnętrznego źródła 8MHz.
Dla tej wersji oprogramowania musiałem również zmienić funkcjonalność sterowania parametrami generatora:

İmage

W tej chwili lewy klawisz pozwala na wybór pozycji zmiany: trybu pracy, RIT-a, sterowania A oraz sterowania B. Nowością jest inne pokazania stanów RIT-a oraz wyjść pinów PB.6 (pin 9) - zmienna A oraz PB.7 (pin 10) - zmienna B. Stan RIT-a to litera R i cyfra przy niej stojąca. Cyfrze 0 odpowiada wyłączenie RIT-a, cyfrze 1 załączenie. Podobnie można powiedzieć o paramatrach A i B. Zmianę trybu pracy, stanu RIT-a oraz wyjść A i B dokonuje się za pomocą wstępnego wyboru pozycji menu (Item) za pomocą skrajnego lewego klawisza a wartość pozycji ustala się klawiszem drugim z lewej. Skrajny lewy klawisz działa cyklicznie: mode -> RIT -> A -> B -> mode -> RIT ..... wyróżniając do edycji bieżący parametr. Drugi z lewej klawisz zmiania wartość wybranego parametru likwidując jednocześnie wyróżnienie tego parametru.
Sterowanie pasmami odbywa się jak w poprzednim układzie za pomocą bramki 4000 dołączonej do linii klawiatury i sterującej dekoderem 4514.
L.J.
(Ten post był ostatnio modyfikowany: 18-02-2014 23:36 przez SP6FRE.)
17-02-2014 9:06
Odwiedź stronę użytkownika Znajdź wszystkie posty użytkownika Odpowiedz cytując ten post
ORINOCO Offline
Początkujący
**

Liczba postów: 52
Dołączył: 01-01-2011
Post: #15
RE: Generator na układzie SI570 ciąg dalszy
Witam,

Ja jestem w trakcie kompletowania elementów. Uparłem się, że zrobię ten sterownik w SMT. Jestem w trakcie rysowania schematu i na jego podstawie wykonam własną płytkę. Zauważyłem, że wersja SMD Atmegi ma dodatkowe piny. Pytanie do Leszka czy Twój program będzie działał na tym mikrokontrolerze?

Świetnie, że udało się uwolnić dwa piny. Trochę mało miejsca na LCDSad
Może napis Fx dało by się przenieść na dolną linię. Pojawiał by się tylko w momencie kiedy chcielibyśmy wywołać częstotliwość zapisaną w pamięci. Wtedy RIT mógł by się dalej nazywać RIT. Zresztą napis RIT może się pojawiać tylko wtedy gdy jest włączony. Tak samo może być z wyjściem A i B [pin9 i 10]

Czy ktoś będzie chętny na wersję SMT?

W załączniku niedokończony schemat. Nie wygląda on profesjonalnie ale mam nadzieję, że płytka będzie udana. Rolleyes Wszelkie uwagi mile widziane.


Załączone pliki Miniatury
İmage
19-02-2014 1:44
Znajdź wszystkie posty użytkownika Odpowiedz cytując ten post
SP6FRE Offline
Leszek
****

Liczba postów: 737
Dołączył: 20-09-2009
Post: #16
RE: Generator na układzie SI570 ciąg dalszy
Wersja SMD (surface mount device) tego procesora ma 4 dodatkowe wyprowadzenia z czego tylko 2 są dodatkowymi wejściami portów A/D i prawdopodobnie nie mogą być wykorzystane do innych celów. Pozostałe porty, w tym porty dla rezonatora zewnętrznego, działają identycznie i nie powinno być różnicy w pracy procesora w różnych obudowach.
Na schemacie zamieściłeś rezonator zewnętrzny - ostatnio pokazana wersja oprogramowania nie mymaga użycia tego rezonatora ale w zamian wykorzystuje piny PB.6 i PB.7 do sterowania urządzeń zewnętrznych.
Oczywiście, możliwe są zmiany opisów na wyświetlaczu ale proponuję wykonać korekty po praktycznym sprawdzeniu czy obecny układ wymaga zmian. W każdym razie napis Fx pojawia się wyłącznie w kontekście możliwości wprowadzenia wybranej częstotliwości jako roboczej lub jej zapamiętania.
Mam nadzieję, że uda Ci się zmieścić układ na jednej płytce, zachęcam do pozostawienia w układzie dzielnika 7474 - nigdy nie wiadomo czy się nie przyda do czegoś?
L.J.
19-02-2014 9:13
Odwiedź stronę użytkownika Znajdź wszystkie posty użytkownika Odpowiedz cytując ten post
ORINOCO Offline
Początkujący
**

Liczba postów: 52
Dołączył: 01-01-2011
Post: #17
RE: Generator na układzie SI570 ciąg dalszy
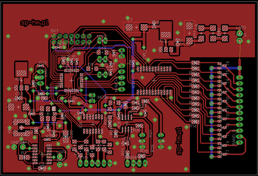
Tak jak obiecałem umieszczam projekt płytki w SMT na laminacie dwustronnym.
Mozaika ścieżek jeszcze nie testowana.
Starałem się płytkę tak zaprojektować aby łatwo było ją zrobić metodą termo-transferu. Koniecznie trzeba zrobić przelotki do masy oraz kilka zworek.
Uwaga na niebieską warstwę spodnią oraz samotne "wysepki" GND. Napisy MOSI i CW_K są przesunięte i lepiej opierać się na schemacie.
Zrezygnowałem z regulacji LCD bo mój wyświetlacz tego nie wymaga. Model wyświetlacza to SSC2M16ULGY-03. Wymieniłem na nim rezystory odpowiedzialne za podświetlenie.

Wiem płytka nie jest idealna.

.pdf  si570nowy_.pdf (Rozmiar: 67.11 KB / Pobrań: 1443)


Załączone pliki Miniatury
İmage İmage
(Ten post był ostatnio modyfikowany: 22-02-2014 1:32 przez ORINOCO.)
21-02-2014 22:03
Znajdź wszystkie posty użytkownika Odpowiedz cytując ten post
SP6FRE Offline
Leszek
****

Liczba postów: 737
Dołączył: 20-09-2009
Post: #18
RE: Generator na układzie SI570 ciąg dalszy
Piękna robota Orinoko!
Mam nadzieję, że nie zacząłeś robić układu w praktyce bo w trakcie praktycznych testów "na pająku" Piotr wykrył błąd w układzie sterującym dekoder pasm. Potwierdza się stara prawda, że lata nauki i teorii nie zastąpią praktycznej próby na drutach :-(
Okazało się, że przesadziłem z formowaniem sygnału STROBE dla dekodera 4514. Sygnał ten zapisuje dane do rejestru w momencie przejścia z 1 na 0 a inwerter niepotrzebnie odwraca ten sygnał.
Reasumując, należy usunąć inwerter sterując 4514 bezpośrednio z wyjścia bramki NOR - pin 6.
Dodatkowo zwiększyłem czas bramkowania dekodera 4514 bo przy dotychczasowym zdarzały się przypadki braku przełączenia przy przekraczaniu zdefiniowanych granic pasm.
Mam nadzieję, że Piotr potwierdzi poprawność ostatniego rozwiązania a ja wymienię niezwłocznie wsady hex w linkach na skorygowane.
L.J.
21-02-2014 22:59
Odwiedź stronę użytkownika Znajdź wszystkie posty użytkownika Odpowiedz cytując ten post
SP2DMB Offline
Nowicjusz
*

Liczba postów: 18
Dołączył: 16-03-2010
Post: #19
RE: Generator na układzie SI570 ciąg dalszy
Witam Kolegów !
Otrzymałem od Leszka poprawiony soft. Pasma są przełączane bez problemu. Pozostaje kolejność, choć to już kosmetyka. Poniżej zaktualizowany schemat ideowy.
73 - Piotrek SP2DMB

I jeszcze poprawiony schemat płytek w formacie .lay
73 - Piotrek


Załączone pliki Miniatury
İmage

.lay  VFO SI570 22_02_2014.LAY (Rozmiar: 155.02 KB / Pobrań: 1505)
(Ten post był ostatnio modyfikowany: 22-02-2014 11:14 przez SP2DMB.)
22-02-2014 11:10
Znajdź wszystkie posty użytkownika Odpowiedz cytując ten post
ORINOCO Offline
Początkujący
**

Liczba postów: 52
Dołączył: 01-01-2011
Post: #20
RE: Generator na układzie SI570 ciąg dalszy
Witam,

Rezonator 8 MHz powraca do układu?
22-02-2014 11:26
Znajdź wszystkie posty użytkownika Odpowiedz cytując ten post
Odpowiedz 


Skocz do:


Użytkownicy przeglądający ten wątek: