08-03-2025, 14:18
Stron: 1 2 3 4 5 6 7 8 9 10 11 12 13 14 15 16 17 18 19 20 21 22 23 24 25 26 27 28 29 30 31 32 33 34 35 36 37 38 39 40 41 42 43 44 45 46 47
08-03-2025, 16:52
Piotrze poprawiłem. Kopiuj wklej było oczywiście no i nie przejrzałem dokładnie schematu. Podałem dla IF 8MHz bo taką mam. Oczywiście dla 9MHz można skopiować wartości podane przez Piotra z jego mieszacza. Dzięki za zwrócenie uwagi.
09-03-2025, 13:52
Mieszacz na FST3257 wg SQ4AVS - testy
Przeprowadziłem kilka testów układu mieszacza na FST3257 opracowanego przez Rafała SQ4AVS. Dzięki temu, że układ na płytce mieszacza ma kilka opcji można było przetestować wpływ różnych elementów na zachowanie się FST3257.
Testy porównawcze z mieszaczem na SD5400 realizowałem na tym samym zestawie modułów do B-L-U (BPF, p.cz. 9 MHz z PP9A2, demodulator, synteza - ten sam zestaw).
Na początek małe porównanie do układu mieszacza na SD5400.
Oba mieszacze są w wersji pierścieniowej, to znaczy układ przypomina typowy mieszacza diodowy (dwa transformatory wej-wyj). Zastosowałem transformatory MiniCircuits typ ADTT4:1.
W mieszaczu SD5400 uzyskanie wymaganych dwóch przebiegów LO (heterodyny) przesuniętych w fazie o 180 stopni jest realizowane na HC86, natomiast w mieszaczu FST3257 jest to realizowane w strukturze FST3257.
Uzyskanie symetrii przebiegu LO:
W mieszaczu SD5400 jest to realizowane poprzez polaryzację inwertera HC04 (wada różna symetria na rożnych częstotliwościach LO).
W mieszaczu na FST3257 - w zależności od konfiguracji, w przypadku pominięcia LVC2G74 na inwerterze HC04 (jak w przypadku SD5400), w przypadku zastosowania LVC2G74 symetrię realizuje ten układ.
W wersji SD5400 na wejściu od strony BPF jest przewidziany do wlutowania tłumik 3dB, który ma za zadnie pochłaniać w pewnym stopniu produkty niepożądane wydostające się w stronę BPF. W układzie mieszacza FST3257 nie ma tego tłumika. W efekcie mieszacz na SD5400 ma większe tłumienie o 3 dB.
Oba mieszacze mają od strony p.cz. zastosowany diplexer.
Odnośnie diplexera. W dostępnych wielu publikacjach na ten temat są bardzo różne podejścia do wykonania obwodów diplexera zarówno od sposobu fizycznego wykonania indukcyjności oraz ich wartości. Co do zasady oba obwody LC diplexera (szeregowy i równoległy) muszą być w rezonansie na częstotliwości p.cz.
W poprzednich wykonaniach mieszaczy testowałem różne warianty pod względem obniżenia produktów niepożądanych i nie stwierdziłem różnic w tym zakresie, by można określić który wariant jest zdecydowanie dobry, a który nieprzydatny. Pozostaje indywidualne podejście do kwestii diplexera. Wg. opisów różnych konstrukcji diplexer nabiera większego znaczenia w przypadku stosowania pierwszej p.cz. na częstotliwościach 40-70 MHz.
Teraz najważniejsze.
Kwestia strat wnoszonych przez mieszacze.
Oba mieszacze są pasywne, czyli wnoszą stratę. Mieszacz na SD5400 wnosi większą stratę choćby ze względu na zastosowanie dodatkowego tłumika 3dB na wejściu oraz zastosowanie układu SD5400 (jego parametry jako kluczy przełączających). Ma to znaczenie przy odsłuchu najsłabszych stacji na tle poziomu szumu pasma. Przy silniejszych stacjach powyżej szumu pasma nie ma to takiego istotnego znaczenia.
Przy silnych sygnałach różnica odbioru jest nie zauważalna. W przypadku SD5400 włączenie pre-amp podnosi sygnał wejściowy bez wzrostu produktów niepożądanych od syntezy co niweluje większe tłumienie przemiany.
Kwestia produktów niepożądanych.
W zasadzie to było celem konkretnych porównań obu mieszaczy. W przypadku mieszacza na SD5400, uzyskałem bardzo dobre efekty pod względem zminimalizowania produktów niepożądanych, co też potwierdzili koledzy którzy uruchomili już odbiorniki z mieszaczem na SD5400. Praktycznie można to określić że układ przemiany na SD5400 jest absolutnie do przyjęcia.
Układ mieszacza na FST3257 i produkty niepożądane.
Wpierw testy samego mieszacza - bez wkręconej anteny i zaterminowanym wejściem antenowym 50R.
Układ montowałem etapowo by sprawdzić wpływ poszczególnych elementów na pracę mieszacza.
Pierwsza wersja - bez układu LVC2G74 (synteza bez powielenia częstotliwości LO) oraz bez dławików 680nH na wejściu i wyjściu FST3257. Mieszacz zachowywał się bardzo podobnie do SD5400 - zmniejszanie produktów niepożądanych prze układ polaryzacji HC04 na który podawany jest sygnał LO. Występowały produkty niepożądane w trzech odmianach: jako szum szerokopasmowy (na szerokości ok. 3 kHz), jako rozmyty prążek i jako wyraźny prążek. Produkty niepożądane wyraźnie silniejsze niż w mieszaczu na SD5400, głównie na wyższych pasmach.
Druga wersja z dodanymi dławikami 680nH i pojemnościami zamykającymi dławiki 4,7pF. W zasadzie całkowicie ustąpiły produkty niepożądane w postaci szumu szerokopasmowego i znacznie obniżyły się produkty prążków rozmytych. Wniosek taki iż dławiki 680nH i pojemności 4,7 pF są konieczne do tego układu.
Trzecia wersja z układem LVC3G74 i z od tej pory już z dławikami 680nH.
Wymagało to przeprogramowania syntezy tak, by dawała podwojoną częstotliwość LO, która w przypadku pasma 28 MHz wynosi już 74 MHz! (28 MHz+9 MHz) x 2.
W tej (docelowej) wersji zniknęły całkowicie produkty niepożądane w postaci szumu szerokopasmowego i prążków rozmytych, ale pojawiły się dosyć mocne dodatkowe prążki. Są dwa w paśmie 14 MHz i w dużo w paśmie 28MHz. Można zmniejszyć ich poziom poprzez potencjometr polaryzacji układu HC04, co teoretycznie nie powinno mieć wpływu... domyślamy się że powodem może być zła jakość generowanego sygnału na Si5351 na wysokich częstotliwościach (pow. 40MHz). Być może lepszy generator syntezy dał by mniejszy poziom tych produktów niepożądanych.
Jak one wpływają na odbiór... wszystkie te prążki są słyszalne ale nie powodują reakcji s-metra, po włączeniu anteny większość z nich ginie w szumie pasma, co oznacza że są przykrywane przez pracujące stacje. Jedynie jeden z prążków w paśmie 14 MHz jest słyszalny w tle słabych stacji oraz kilka prążków paśmie 28 MHz jest słyszalnych na tle szumu pasma. W przypadku włączenia pre-amp praktycznie są w szumach.
Jakie wnioski?
Każdy z tych mieszaczy ma swoje plusy i minusy. Jeśli ktoś by dysponował lepszej jakości generatorem w syntezie to być może układ na FST3257 byłby wydajniejszy o porównywalnej czystości do układu na SD5400.
Jeśli ktoś traktuje TRX do realizacji klasycznych łączności to produkty niepożądane mieszacza FST3257 nie będą miały znaczenia. W przypadku odbioru silnych sygnałów produkty niepożądane nie mają znaczenia (np. praca w zawodach).
Standardowo zrobiłem test blokowania mieszacza i oddziaływania intermodulacji - sygnał z generatora zewnętrznego o poziomie S9+60 dB podany równolegle na antenę. Odbiornik nie blokuje się pobliskim silnym sygnałem, nie ma intermodulacji z odbieranymi sygnałami po odsunięciu się od sygnału z generatora poza pasmo przepuszczania filtru w p.cz. Sygnał S9+60dB nie robi żadnych niepożądanych efektów.
W trakcie testów w konsultacji z Rafałem robiłem jeszcze inne zmiany w konfiguracji mieszacza, których tu nie opisuję. W efekcie nie miały one istotnego znaczenia. Przesyłałem Rafałowi nagrania produktów niepożądanych z poszczególnych etapów oraz jakość odbioru na poszczególnych pasmach.
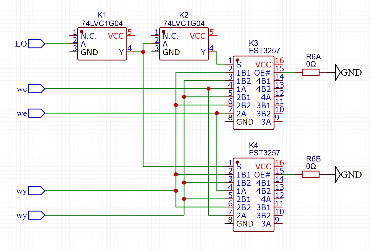
W załączeniu schemat mieszacza z naniesionymi wartościami elementów jakie mam w ostatecznej wersji uruchomionego mieszacza - diplexer wartości dla p.cz. 9 MHz.
Dodam, że FST3257 jest wykorzystywany jako mieszacz we współczesnych konstrukcjach z górnej półki np. YAESU FTDX10.
Przeprowadziłem kilka testów układu mieszacza na FST3257 opracowanego przez Rafała SQ4AVS. Dzięki temu, że układ na płytce mieszacza ma kilka opcji można było przetestować wpływ różnych elementów na zachowanie się FST3257.
Testy porównawcze z mieszaczem na SD5400 realizowałem na tym samym zestawie modułów do B-L-U (BPF, p.cz. 9 MHz z PP9A2, demodulator, synteza - ten sam zestaw).
Na początek małe porównanie do układu mieszacza na SD5400.
Oba mieszacze są w wersji pierścieniowej, to znaczy układ przypomina typowy mieszacza diodowy (dwa transformatory wej-wyj). Zastosowałem transformatory MiniCircuits typ ADTT4:1.
W mieszaczu SD5400 uzyskanie wymaganych dwóch przebiegów LO (heterodyny) przesuniętych w fazie o 180 stopni jest realizowane na HC86, natomiast w mieszaczu FST3257 jest to realizowane w strukturze FST3257.
Uzyskanie symetrii przebiegu LO:
W mieszaczu SD5400 jest to realizowane poprzez polaryzację inwertera HC04 (wada różna symetria na rożnych częstotliwościach LO).
W mieszaczu na FST3257 - w zależności od konfiguracji, w przypadku pominięcia LVC2G74 na inwerterze HC04 (jak w przypadku SD5400), w przypadku zastosowania LVC2G74 symetrię realizuje ten układ.
W wersji SD5400 na wejściu od strony BPF jest przewidziany do wlutowania tłumik 3dB, który ma za zadnie pochłaniać w pewnym stopniu produkty niepożądane wydostające się w stronę BPF. W układzie mieszacza FST3257 nie ma tego tłumika. W efekcie mieszacz na SD5400 ma większe tłumienie o 3 dB.
Oba mieszacze mają od strony p.cz. zastosowany diplexer.
Odnośnie diplexera. W dostępnych wielu publikacjach na ten temat są bardzo różne podejścia do wykonania obwodów diplexera zarówno od sposobu fizycznego wykonania indukcyjności oraz ich wartości. Co do zasady oba obwody LC diplexera (szeregowy i równoległy) muszą być w rezonansie na częstotliwości p.cz.
W poprzednich wykonaniach mieszaczy testowałem różne warianty pod względem obniżenia produktów niepożądanych i nie stwierdziłem różnic w tym zakresie, by można określić który wariant jest zdecydowanie dobry, a który nieprzydatny. Pozostaje indywidualne podejście do kwestii diplexera. Wg. opisów różnych konstrukcji diplexer nabiera większego znaczenia w przypadku stosowania pierwszej p.cz. na częstotliwościach 40-70 MHz.
Teraz najważniejsze.
Kwestia strat wnoszonych przez mieszacze.
Oba mieszacze są pasywne, czyli wnoszą stratę. Mieszacz na SD5400 wnosi większą stratę choćby ze względu na zastosowanie dodatkowego tłumika 3dB na wejściu oraz zastosowanie układu SD5400 (jego parametry jako kluczy przełączających). Ma to znaczenie przy odsłuchu najsłabszych stacji na tle poziomu szumu pasma. Przy silniejszych stacjach powyżej szumu pasma nie ma to takiego istotnego znaczenia.
Przy silnych sygnałach różnica odbioru jest nie zauważalna. W przypadku SD5400 włączenie pre-amp podnosi sygnał wejściowy bez wzrostu produktów niepożądanych od syntezy co niweluje większe tłumienie przemiany.
Kwestia produktów niepożądanych.
W zasadzie to było celem konkretnych porównań obu mieszaczy. W przypadku mieszacza na SD5400, uzyskałem bardzo dobre efekty pod względem zminimalizowania produktów niepożądanych, co też potwierdzili koledzy którzy uruchomili już odbiorniki z mieszaczem na SD5400. Praktycznie można to określić że układ przemiany na SD5400 jest absolutnie do przyjęcia.
Układ mieszacza na FST3257 i produkty niepożądane.
Wpierw testy samego mieszacza - bez wkręconej anteny i zaterminowanym wejściem antenowym 50R.
Układ montowałem etapowo by sprawdzić wpływ poszczególnych elementów na pracę mieszacza.
Pierwsza wersja - bez układu LVC2G74 (synteza bez powielenia częstotliwości LO) oraz bez dławików 680nH na wejściu i wyjściu FST3257. Mieszacz zachowywał się bardzo podobnie do SD5400 - zmniejszanie produktów niepożądanych prze układ polaryzacji HC04 na który podawany jest sygnał LO. Występowały produkty niepożądane w trzech odmianach: jako szum szerokopasmowy (na szerokości ok. 3 kHz), jako rozmyty prążek i jako wyraźny prążek. Produkty niepożądane wyraźnie silniejsze niż w mieszaczu na SD5400, głównie na wyższych pasmach.
Druga wersja z dodanymi dławikami 680nH i pojemnościami zamykającymi dławiki 4,7pF. W zasadzie całkowicie ustąpiły produkty niepożądane w postaci szumu szerokopasmowego i znacznie obniżyły się produkty prążków rozmytych. Wniosek taki iż dławiki 680nH i pojemności 4,7 pF są konieczne do tego układu.
Trzecia wersja z układem LVC3G74 i z od tej pory już z dławikami 680nH.
Wymagało to przeprogramowania syntezy tak, by dawała podwojoną częstotliwość LO, która w przypadku pasma 28 MHz wynosi już 74 MHz! (28 MHz+9 MHz) x 2.
W tej (docelowej) wersji zniknęły całkowicie produkty niepożądane w postaci szumu szerokopasmowego i prążków rozmytych, ale pojawiły się dosyć mocne dodatkowe prążki. Są dwa w paśmie 14 MHz i w dużo w paśmie 28MHz. Można zmniejszyć ich poziom poprzez potencjometr polaryzacji układu HC04, co teoretycznie nie powinno mieć wpływu... domyślamy się że powodem może być zła jakość generowanego sygnału na Si5351 na wysokich częstotliwościach (pow. 40MHz). Być może lepszy generator syntezy dał by mniejszy poziom tych produktów niepożądanych.
Jak one wpływają na odbiór... wszystkie te prążki są słyszalne ale nie powodują reakcji s-metra, po włączeniu anteny większość z nich ginie w szumie pasma, co oznacza że są przykrywane przez pracujące stacje. Jedynie jeden z prążków w paśmie 14 MHz jest słyszalny w tle słabych stacji oraz kilka prążków paśmie 28 MHz jest słyszalnych na tle szumu pasma. W przypadku włączenia pre-amp praktycznie są w szumach.
Jakie wnioski?
Każdy z tych mieszaczy ma swoje plusy i minusy. Jeśli ktoś by dysponował lepszej jakości generatorem w syntezie to być może układ na FST3257 byłby wydajniejszy o porównywalnej czystości do układu na SD5400.
Jeśli ktoś traktuje TRX do realizacji klasycznych łączności to produkty niepożądane mieszacza FST3257 nie będą miały znaczenia. W przypadku odbioru silnych sygnałów produkty niepożądane nie mają znaczenia (np. praca w zawodach).
Standardowo zrobiłem test blokowania mieszacza i oddziaływania intermodulacji - sygnał z generatora zewnętrznego o poziomie S9+60 dB podany równolegle na antenę. Odbiornik nie blokuje się pobliskim silnym sygnałem, nie ma intermodulacji z odbieranymi sygnałami po odsunięciu się od sygnału z generatora poza pasmo przepuszczania filtru w p.cz. Sygnał S9+60dB nie robi żadnych niepożądanych efektów.
W trakcie testów w konsultacji z Rafałem robiłem jeszcze inne zmiany w konfiguracji mieszacza, których tu nie opisuję. W efekcie nie miały one istotnego znaczenia. Przesyłałem Rafałowi nagrania produktów niepożądanych z poszczególnych etapów oraz jakość odbioru na poszczególnych pasmach.
W załączeniu schemat mieszacza z naniesionymi wartościami elementów jakie mam w ostatecznej wersji uruchomionego mieszacza - diplexer wartości dla p.cz. 9 MHz.
Dodam, że FST3257 jest wykorzystywany jako mieszacz we współczesnych konstrukcjach z górnej półki np. YAESU FTDX10.
09-03-2025, 19:02
Dodam od siebie, że zakłócenia które są słyszalne na mieszaczu na FST niewykluczone, że występują też na mieszaczu na SD5400 tylko nie są słyszalne. Mieszacz na SD5400 ma wielokrotnie większą rezystancję kluczy a tym samym większe straty przemiany.
09-03-2025, 19:48
Tak na pewno jest jesli chodzi o poziom produktów niepożądanych że strata na samych kluczach będzie wpływać na ich poziom. SD5400 je częściowo wytłumia na własnej rezystancji ON ok 50R, natomiast FST3257 ma klucze łączone po dwa równolegle by zminimalizować rezystancję ON. Jednak podwojenie częstotliwości LO wprowadziło inny charakter i ilość produktów niepoążdanych zwłaszcza w paśmie 28MHz..
Problem jest zwiazany właśnie z tą koniecznością zwiększenia częstotliwości LO. Być może lepsze uformowanie sygnału LO zmniejszy poziom produktów niepożądanych. W tym zakresie jest jeszcze temat do przemyśleń.
Postaram się zrobić pomiar porównawczy poziomu sygnału wyjściowego przemiany (9 MHz) przy podaniu tego samego poziomu sygnału na wejscie mieszaczy. Sprawdzę różnicę w tłumieniu obu mieszaczy.
Problem jest zwiazany właśnie z tą koniecznością zwiększenia częstotliwości LO. Być może lepsze uformowanie sygnału LO zmniejszy poziom produktów niepożądanych. W tym zakresie jest jeszcze temat do przemyśleń.
Postaram się zrobić pomiar porównawczy poziomu sygnału wyjściowego przemiany (9 MHz) przy podaniu tego samego poziomu sygnału na wejscie mieszaczy. Sprawdzę różnicę w tłumieniu obu mieszaczy.
09-03-2025, 23:20
A gdyby dołożyć drugi układ kluczujący i sterować je (wejście S) przeciwnymi fazami?
[attachment=19281]
Niesymetryczność LO powinna się skompensować i niepotrzebny byłby dzielnik.
[attachment=19281]
Niesymetryczność LO powinna się skompensować i niepotrzebny byłby dzielnik.
10-03-2025, 11:09
Zrobiłem jeszcze szczegółowe porównanie pomiędzy mieszaczami SD5400 i FST3257 (wersja z podwojoną LO):
- produkty niepożądane są w innych miejscach, co by wskazywało na to, że w mieszaczu FST3257 są związane z podwojeniem LO,
- produkty niepożądane na FST3257 są silniejsze i nawet dodanie tłumika 6dB pomiędzy mieszaczem a torem p.cz. nie powoduje ich obniżenia do poziomu SD5400.
Kwestia różnicy w tłumieniu mieszaczy nie ma zatem istotnego wpływu na sprowadzenie poziomu produktów niepożądanych w FST3257 do poziomu w SD5400. Należny jednak dojść do obniżenia ich poziomu u źródła w którym powstają.
Na płytce jest opcja z pominięciem LVC2G74, dla podawanie LO bez podwojenia częstotliwości co zmienia charakter problemu na mniejszy.
Wszelkie inne możliwości i warianty Rafał będzie testował.
- produkty niepożądane są w innych miejscach, co by wskazywało na to, że w mieszaczu FST3257 są związane z podwojeniem LO,
- produkty niepożądane na FST3257 są silniejsze i nawet dodanie tłumika 6dB pomiędzy mieszaczem a torem p.cz. nie powoduje ich obniżenia do poziomu SD5400.
Kwestia różnicy w tłumieniu mieszaczy nie ma zatem istotnego wpływu na sprowadzenie poziomu produktów niepożądanych w FST3257 do poziomu w SD5400. Należny jednak dojść do obniżenia ich poziomu u źródła w którym powstają.
Na płytce jest opcja z pominięciem LVC2G74, dla podawanie LO bez podwojenia częstotliwości co zmienia charakter problemu na mniejszy.
Wszelkie inne możliwości i warianty Rafał będzie testował.
10-03-2025, 18:45
Potwierdzam wszystko co napisał Piotr. Teoretycznie dwukrotnie większa częstotliwość nie powinna wpływać na pracę bo później dzielenie razy dwa odbywa się ponownie tyle, że poza układem si5351. Będę testował na generatorze QRP LABS on ma zastosowane techniki redukcji zakłóceń. Wiem, że niektóre biblioteki obsługujące SI5351 mają problem z nieoptymalną pracą podczas generacji sygnałów o wyższych częstotliwościach. O wynikach poinformuję.
11-03-2025, 0:30
Pomiar porównawczy wnoszonych strat mieszaczy na SD5400 i FST3257.
Zrobiłem pomiar porównawczy poziomu produktu przemiany czyli nośnej 9 MHz przy zadaniu na wejście mieszacza sygnału wzorcowego nośnej z generatora kwarcowego 3,580 o poziome S9 (-73dBm). Pomiary robiłem z wykorzystaniem RSPduo wg, wskazań w dBm.
Mieszacz na SD5400 ma na stałe wlutowany tłumik 3dB na wejściu, by to wyrównać w czasie pomiarów dodałem też tłumik 3dB na wejście mieszacza FST3257.
Wyniki: SD5400 sygnał 9 MHz poziom -83,4 dBm, FST3257 poziom -84,1 dBm. Pomijając tłumiki, różnica poziomów sygnału wejściowego - wyjściowego na mieszaczach wynosi ok. 8dBm. Biorąc pod uwagę powstanie sygnału lustrzanego przemiany (strata 3dB), wynika z tego że starta na mieszaczach jest na poziomie 5dB. W wersji pomiarowej straty są porównywalne.
W związku z tym, iż mieszacz na FST3257 był próbowany podczas odbioru radiowego bez tego tłumika 3 dB użytego przy pomiarze, to faktyczny poziom odbieranych sygnałów był wyższy niż na SD5400. Mieszacz na FST3257 bez dodatkowego tłumika wnosi stratę mniejszą o ok 2,3 dB niż mieszacz na SD5400, który ma na stałe wlutowany tłumik 3dB na wejściu. Odsłuchu na odbiorniku potwierdza zatem wynik pomiaru (większa czułość odbiornika).
Reasumując, mieszacz na SD5400 (pomijając tłumik 3 dB na wejściu) nie wnosi większej straty niż mieszacz na FST3257, wręcz przeciwnie 0,7 dB mniej. Powiedzmy, że mieści się to w błędzie pomiaru i niedopasowań. Taki wynik wyklucza tezę, że mniejszy poziom produktów niepożądanych w mieszaczu na SD5400 jest w wyniku większego jego tłumienia. Eliminację produktów niepożądanych trzeba zatem poszukać w innym miejscu.
Zrobiłem pomiar porównawczy poziomu produktu przemiany czyli nośnej 9 MHz przy zadaniu na wejście mieszacza sygnału wzorcowego nośnej z generatora kwarcowego 3,580 o poziome S9 (-73dBm). Pomiary robiłem z wykorzystaniem RSPduo wg, wskazań w dBm.
Mieszacz na SD5400 ma na stałe wlutowany tłumik 3dB na wejściu, by to wyrównać w czasie pomiarów dodałem też tłumik 3dB na wejście mieszacza FST3257.
Wyniki: SD5400 sygnał 9 MHz poziom -83,4 dBm, FST3257 poziom -84,1 dBm. Pomijając tłumiki, różnica poziomów sygnału wejściowego - wyjściowego na mieszaczach wynosi ok. 8dBm. Biorąc pod uwagę powstanie sygnału lustrzanego przemiany (strata 3dB), wynika z tego że starta na mieszaczach jest na poziomie 5dB. W wersji pomiarowej straty są porównywalne.
W związku z tym, iż mieszacz na FST3257 był próbowany podczas odbioru radiowego bez tego tłumika 3 dB użytego przy pomiarze, to faktyczny poziom odbieranych sygnałów był wyższy niż na SD5400. Mieszacz na FST3257 bez dodatkowego tłumika wnosi stratę mniejszą o ok 2,3 dB niż mieszacz na SD5400, który ma na stałe wlutowany tłumik 3dB na wejściu. Odsłuchu na odbiorniku potwierdza zatem wynik pomiaru (większa czułość odbiornika).
Reasumując, mieszacz na SD5400 (pomijając tłumik 3 dB na wejściu) nie wnosi większej straty niż mieszacz na FST3257, wręcz przeciwnie 0,7 dB mniej. Powiedzmy, że mieści się to w błędzie pomiaru i niedopasowań. Taki wynik wyklucza tezę, że mniejszy poziom produktów niepożądanych w mieszaczu na SD5400 jest w wyniku większego jego tłumienia. Eliminację produktów niepożądanych trzeba zatem poszukać w innym miejscu.
06-04-2025, 17:38
B-L-U wersja II tylko ma pasma 80m i 40m SSB/CW - filtry elektromechaniczne
Wersja B-L-U z torem p.cz. na niskiej częstotliwości 500 kHz wykonana. Transceiver zachowuje się tak jak w wersji testowej. Pracuje bardzo dobrze z bardzo niskim szumem własnym odbiornika.
[attachment=19295]
Zmiany w stosunku do wersji podstawowej B-L-U:
- filtr pasmowy BPF tylko dla pasm 80m i 40m z dwoma stopniami tłumika antenowego - ATT (-10/-20dB), Bez pre-amp.
- zmieniony program syntezy tak by przełączane były tylko pasma 80m i 40m,
- tor demodualtora i modulatora SSB na diodach germanowych - nowe rozwiązanie układu demodulatora,
- tor nadajnika zakończony driverem 300mW - układ przystosowany do sterowania zewnętrznego wzmacniacza na lampach (E180F+QQE06/40) lub PA tranzystorowe,
- S-metr na wyświetlaczu OLED i Arduino Nano.
Miałem obawy, że S-metr na Arduino będzie wnosił zakłócenia w odbiorniku, ale nie wnosi żadnych zakłóceń.
Link do krótkiej prezentacji trx:
https://youtu.be/MUj0kUpsYks
Wersja B-L-U z torem p.cz. na niskiej częstotliwości 500 kHz wykonana. Transceiver zachowuje się tak jak w wersji testowej. Pracuje bardzo dobrze z bardzo niskim szumem własnym odbiornika.
[attachment=19295]
Zmiany w stosunku do wersji podstawowej B-L-U:
- filtr pasmowy BPF tylko dla pasm 80m i 40m z dwoma stopniami tłumika antenowego - ATT (-10/-20dB), Bez pre-amp.
- zmieniony program syntezy tak by przełączane były tylko pasma 80m i 40m,
- tor demodualtora i modulatora SSB na diodach germanowych - nowe rozwiązanie układu demodulatora,
- tor nadajnika zakończony driverem 300mW - układ przystosowany do sterowania zewnętrznego wzmacniacza na lampach (E180F+QQE06/40) lub PA tranzystorowe,
- S-metr na wyświetlaczu OLED i Arduino Nano.
Miałem obawy, że S-metr na Arduino będzie wnosił zakłócenia w odbiorniku, ale nie wnosi żadnych zakłóceń.
Link do krótkiej prezentacji trx:
https://youtu.be/MUj0kUpsYks