HomeMade

Pełna wersja: Zasilacz odporny na w.cz.
Aktualnie przeglądasz uproszczoną wersję forum. Kliknij tutaj, by zobaczyć wersję z pełnym formatowaniem.
Stron: 1 2
Konstrukcja Maćka SP5CGI, dodałem tylko wzór pcb. Rezystory dużej mocy 5W. Możliwość zmiany zakresu ograniczenia prądowego. Kluczowe ścieżki pozbawione soldermaski tak że można nalutować na nie kawałki drutu by mieć dużooooo prądu. Wspomniałem o możliwości zastosowania pmosfeta zamiast tranzystora pnp.
Rafał, czy ten zasilacz był już robiony w wariancie 13,8V/20-25 A ?
Pytam się dlatego, że próbowałem go zrobić w takim wariancie i nie wiedzieć dlaczego miałem sporo kłopotów i ostatecznie zostałem przy 723, gdzie wszystko poszło zgodnie z przewidywaniami.
(16-05-2021 11:26)SP1UJB napisał(a): [ -> ]Rafał, czy ten zasilacz był już robiony w wariancie 13,8V/20-25 A ?
Pytam się dlatego, że próbowałem go zrobić w takim wariancie i nie wiedzieć dlaczego miałem sporo kłopotów
Z czystej ciekawości jakie były niepożądane objawy ?
W wersji 13,8V to różni się wartością dzielnika R1 R2 reszta może zostać taka sama.
Tak jak Adam, pytanie o objawy, powiem nie miałem żadnych problemów poza chińskimi L200
Może rzeczywiście, to był niepełnowartościowy scalak. Problemy były oczywiście z wariujacym napięciem, bo po obciążeniu działy się cuda.
Widzę że mój schemat zasilacza jest w obróbce skonstruowany jakieś ok 40 lat temu.Uwagi wszystkie są słuszne. Ale było to wykonane w czasach kiedy L 200 był przywieziony z Niemiec bo był padnięty w telewizorze. Przywieziono mnie kilka sztuk i zainteresowała mnie prostota układu i wszystkie zabezpieczenia. Do chwili obecnej pracuje bezawaryjnie ,był sprawdzony także w LBO ( w celu zniszczenia-padł zasilacz impulsowy z którego był zasilany badany układ). Jest b/wiele rozwiązań układowych. Dwa tranzystory po to żeby można było z niego większy prąd....rezystory w emiterach po to żeby płynął prąd przez wszystkie równoległe tranzystory...przy braku prąd płynie tylko przez jeden. Używam zasilacza do końcówki tranzystorowej 2 x KT931 10A/25V. Tu można dostawić płynną regulacje ograniczenia prądu /bezpiecznik. Mnie w tym układzie nie była potrzebna regulacja...po przekroczeniu prądu 10.5A zasilacz w ułamku sekundy się zabezpieczał....obecnie przestawiłem 9.5 A bo moja "samoróbka" pracuje emisjami cyfrowymi także FT8/FT4
Adam C --pracuje poprawnie ale w innym układzie można do 40 A Do tego układu jest możliwość dostawienia .
bezpiecznika elektronicznego regulowanego na mosfecie. od mA do 30/40 A
Na wyjściu ma być kondensator elektrolityczny nie większy od 100 uF!!!! nie zapomnieć o dwóch diodach 1N40.... zabezpieczenie od elektrostatyki od anteny Dlaczego -zostawiam do pomyślenia i w tym miejscu proszę nie majstrować z większą pojemnością. (po co jest potrzebny komparator w układzie).Publikacja zasilacza w AVT jest z błędem pali L200. Kupowałem w TME kilka lat temu mam jeszcze kilka w zapasie...przewiozłem się na "expresie" i tam już nic nie kupuje i nie kupie...płaciłem chyba po ok 8 zł za sztukę. Już nie pamiętam gdzie ale gdzieś na HM są schematy w oparciu Włocha I2VIU
[attachment=17318] mój schemat oparty o rys 29
tu schematy
http://sp-hm.pl/thread-4106-page-2.html chciałem zmodyfikować schemat ale mam brak dostępu do postu kliknąć na czarny obrazek pokaże się zawartość.
[attachment=17319] bezpiecznik elektroniczny dla tych którzy zasilają z akumulatora (ile mam tyle dam hi)
73!
Ps.sq4avs....możesz to wkleić w PDF-e
Chciałem kilka schematów z L200 podrzucić ale widzę że "komuś " nie na rękę , komu służy te embargo.Proszę o podanie przyczyny.
do ciebie Henryk odpowiedź też usunięta ...pełna edycja zablokowana.
A może pliki były za duże i po prostu się nie zmieściły. Ja tak miałem wiele razy i musiałem zastosować odchudzanie plików.
Witam.
Henryk jest inormacja o zablokowaniu posta - spakowałem RAR......zostały usunięte.
73!
Witam
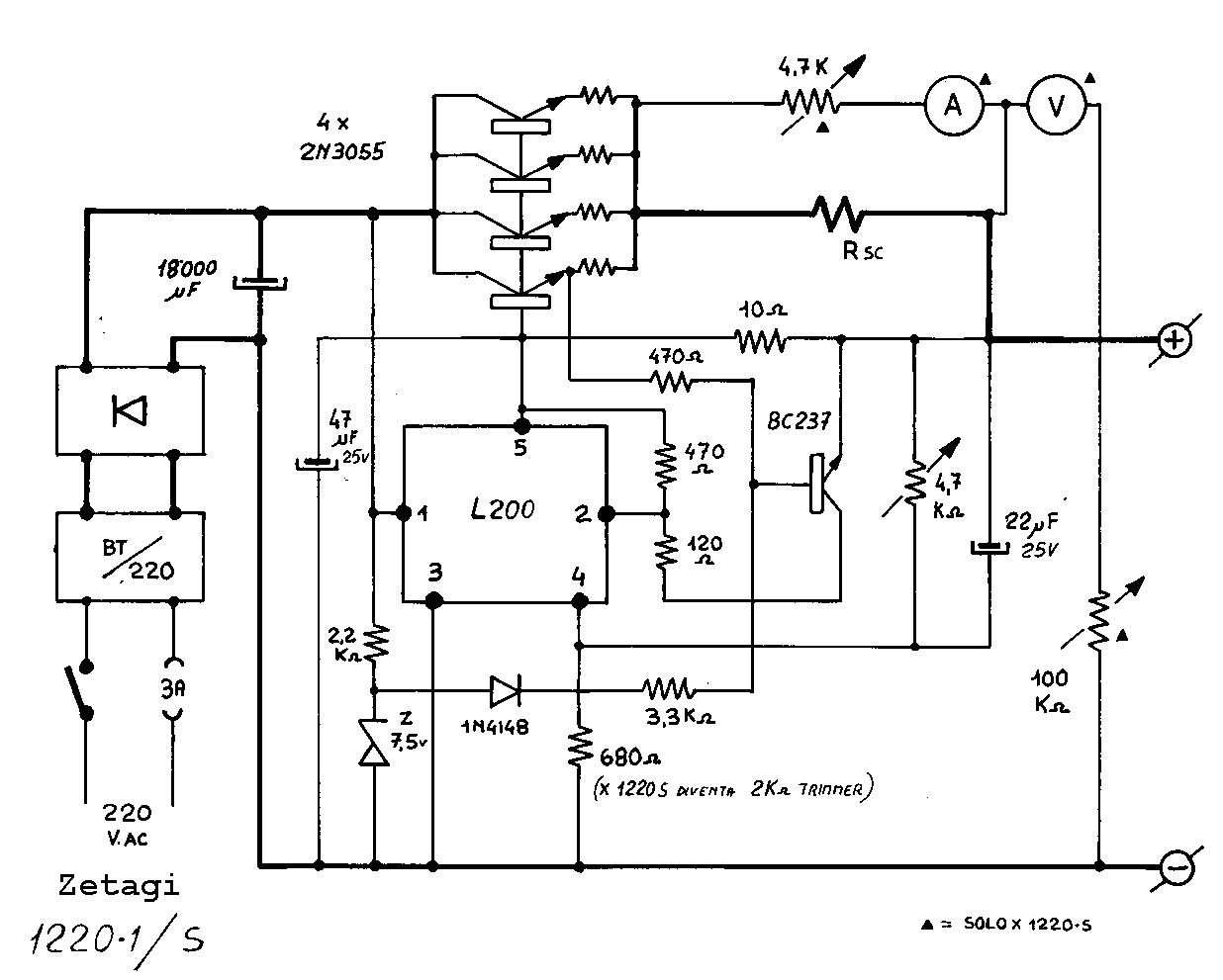
Jako przykład schemat włoskiego fabrycznego zasilacza 25A.

[attachment=17352]
Stron: 1 2
Przekierowanie